LCD背光电路原理求教
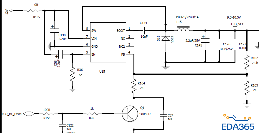
1:最近我们有个项目要用到LCD,承包商做了个LCD的背光供电电路,如下图: 但是这个芯片不是一个专用的LCD背光调节电路,芯片的信号是LM22675。所以想请教一下大家,这个电路的背光调节的原理是什么?
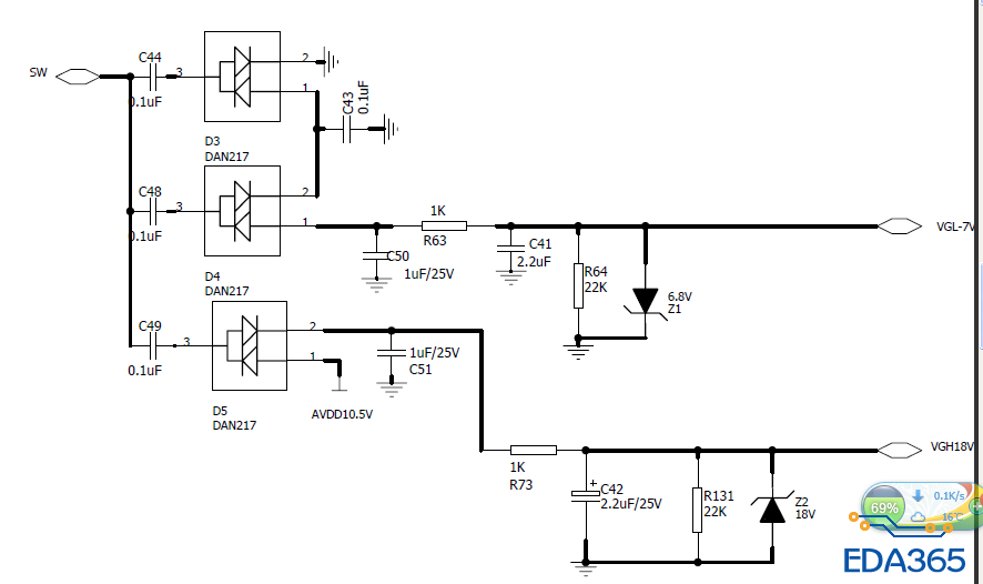
2:也是给LCD供电的电路应该是一个倍压电路,但是之前没有接触过这个电路所以一直搞不清楚这个工作方式及原理,望大家能过指教,
LCD背光电路

图片2

參考相同的帖子
http://www.eda365.com/thread-91149-1-1.html
http://www.eda365.com/thread-85442-1-1.html
http://www.eda365.com/thread-79885-1-1.html
http://www.eda365.com/thread-43650-1-1.html
http://www.eda365.com/thread-77369-1-1.html
http://www.eda365.com/thread-58993-1-1.html
http://www.eda365.com/thread-64800-1-1.html
...
...
...
...
...
...
...
...
...
LCD背光你可以用MP公司的MP3302 MP3202 BCD公司的AP3031等等,还有TI的很多,安森美,国半。不要太多啊。VGH VGL AVDD电压你可以用DC DC 升压 TI TPS61040稳压到AVDD电压,VGH VGL就是上面的三极管搭建。一般的DCDC就可以了,多是小电流。
MP公司的,台湾RICHTEK很多,。
钳位+整流,分析起来也很方便。假设双二极管的压降为VD,SW的高电平为VS.
1 C43端的电压经过钳位+整流后的电压V(C43)=2VD-VS,这个是负压。
2 C50端的电压经过钳位+整流后的电压V(C50)=4VD-2VS,这个也是负压。
3 VGL的获取就是普通的电阻稳压电路,获取最小稳压电流和最大工作电流,即可求的。
4 C51上的电压经过钳位+整流后为V(C51)=AVDD+VS-2VD,后面的也是普通的电阻稳压电路。
以前用过,点亮7寸屏 TPS61040+CAT4139可做
美女的效果总是显著的。
图1,三极管部分是控制电路。输入脉冲信号,经过积分,转化为直流电压。再经过电阻,得到基极电流。这个电流大小受PWM输入控制的。所以R104两端的电压也受控,所以电源IC的反馈受控,电源IC的输出也受控。就达到了背光调节的目的。
PWM调节三极管的状态,是的集电极的电流变化,U15的FB反馈引脚调节输出电压,错了也要掰一下
FB端设置电流,LED_VCC根据屏的亮度输出相应的电压,即电压是自动调节的
图1,是一个带有PWM背光亮度调节的恒流源;图2是给TFT栅极提供工作电压的稳压电源电路图,并不是给LED背光供电的。
