帮忙画个pcb图
时间:10-02
整理:3721RD
点击:
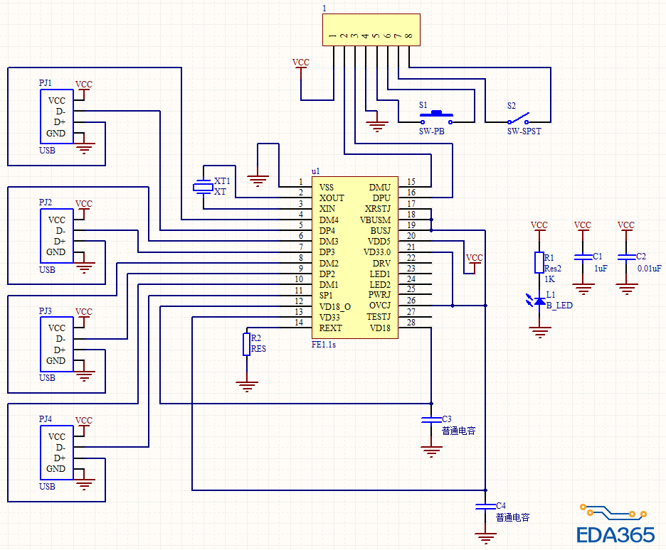
帮忙画个hub的pcb图原理图如下(也不知道原理图对否)

关于封装要求
fe1.1s封装ssop28
s1按键开关(实现电脑开关机.电脑电源键)
s2按钮开关(台灯的开关)
usb借口为卧式usb接口
其他元器件皆为接插件封装需要原理图文件和pcb图文件以及原理图和pcb的封装库
多谢大侠帮忙.拜谢
这颗IC好像是不需要匹配电容 但是数据线的D+ D-错误了
自己动手,不要做衣来伸手饭来张口
这么简单的图,自己一下就可以搞定了
这么简单的,自己一下就搞定了。
自己动手,丰衣足食
这个不是帮你是害你吧
有需要我帮你画,请联系381140668
原理图有问题啊
晶振不需要匹配电容?
发光二极管貌似点不亮
USB接口的VCC至少搞个电容吧
这么简单的,自己一下就搞定了。
自己动手,丰衣足食,什么事都有第一次
我帮你,联系我
怎么联系?qq还是什么?
中国硬件交流第一群 195506086 我帮你画
