这个复合管电路的偏置电阻怎么计算?

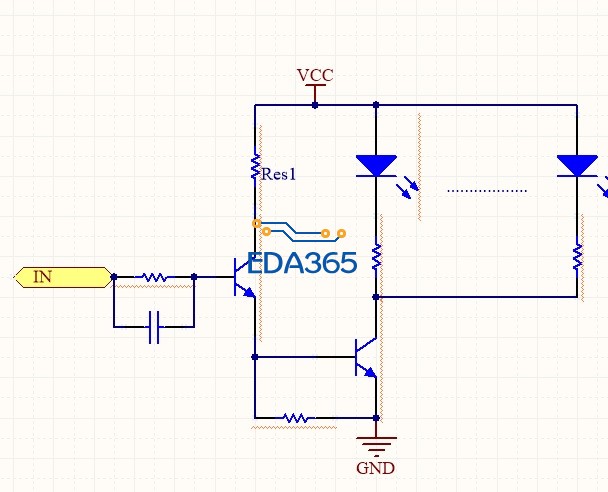
VCC是3.3V,左边三极管Q1,右边三极管Q2;
Q1基极电阻10K,输入级电阻上的电容,容量很小就可以,提高高频相应,加速上升沿变得更陡,因为三极管BE结存在结电容,和输入限流电阻形成RC低通滤波,加电容可以改善;我的输入时38K的红外载波,故此电容可忽略。Q2的BE极的电阻可忽略,然后我要计算Res1,怎么计算?希望每个LED分到的电流i在20ma以上,之前带动一个LED的时候Q2的Ic实测是可以达到20ma以上的,并联了之后总电流只有20ma,貌似没有想象得那样大的放大倍数啊
三极管是S8050,二极管是红外二极管TSAL6200,正向电压压降1.4左右
Q2的BE间的电阻忽略,测得Q2基极电流有20ma左右的,但是射极电流实测出来也是20ma,相当于这个复合管没起作用啊,仅有一级放大
三极管的工作状态判定
发射极正偏,集电极反偏为放大状态
发射极正偏,集电极正偏为饱和状态,在这个状态下,IC不受IB控制。
发射极反偏,集电极反偏为截至状态
你的要求是需要工作在截至和饱和状态。RES1的计算只要保证IB2的值可以使得Q2在饱和状态即可。至于你说的没有并联的时候是OK的,并联之后的电流变小,这点我比较怀疑。Q2的基极电流不可能有20mA那么大,也不需要那么大。
20ma说的是峰值
那你再自己仔细的测试一下。
Q2基级的电流设置为ib>ic/hfe。
小编还是确认下你的三极管的工作状态。你的三个极都是20mA明显有问题(有没有测错?)。小编的电路图上没有很多参数,VCC?二极管正向电压?
哦,三极管是S8050,二极管是红外二极管TSAL6200,正向电压压降1.4左右
又测了一天,LED的压降,导致实际Q2的CB电压仅有VCC-Vled(LED压降)=3.3-1.4=1.9V,因为我对比了,集电极不接LED,直接接3.3,当Q1射极电流20ma的时候Q2射极是可以达到80ma的电流的,但是串上LED后,Q2射极还是20ma左右,我怀疑是因为Q1输入时载波的关系,电流非常小
很难回答你的问题。
“又测了一天,LED的压降,导致实际Q2的CB电压仅有VCC-Vled(LED压降)=3.3-1.4=1.9V”----你没有加上串联电阻的压降
“集电极不接LED,直接接3.3,”-----不烧管子?
楼上有几位说的对,此电路图:
1 三极管工作于开\关状态;
2 LED灯工作后的电流主要由与LED灯串联的电阻来决定,而不是由三极管驱动电流来决定的,这种应用只要求三极管的饱和驱动电流大于所有LED灯工作的驱动电流并留出一定安全裕量就行了;
所以小编也不去纠结于三极管的驱动电流和状态了!
做测试,没有烧管子
那何必还需要复合管?
电阻就串了2欧姆,压降很小,如果20ma的电流的话那左后集电极的电压为1.86V,怀疑是不是红外载波的关系啊?我基极输入改成3.3V串1K电阻,然后再接一个三极管的话,测得电流时Ib=2ma,Ie=120ma,这个就满足三级管的参数放大倍数60-200,但是改成红外载波输入,经过一个三极管输出还是只有20ma,再接一个三极管组成复合管的话,电流并没有被放大,依然是20ma,我想的是,第一级输出20ma的话那电流已经很大了,应该可以让后一级的三极管达到饱和啊
感觉你的测试有问题,你的20mA用万用表测试的?如果是,那么这个是有效值电流,不是瞬时电流。而你的38K的载波是方波信号。
理论上你的电路没什么问题,你看下功能是否满足。
功能是满足了,只是这个三极管我测出来的状态我觉得不对,同样万用表测试的,不是载波的时候输出电流可以达到100多ma,我现在就是想多串几个LED,如果可以达到100ma以上的话我串4个没问题,现在我只能串一个,目的是想得到最好的方案
