一个电源转换模块不正常的疑惑
使用MIC29302做的一个电压转换模块,给3G模块供电的,高峰电流在2A。
本来应该输出应该是4V,但现在输出只有0.6V,反馈电压值手册上是1.24V,这里只有0.5V。
4V的输出直接接到了3G模块上,算是有负载吧。
模块电路如下:

PCB布局如下:

5V的输入电压是由TPS5450给的,是12V输入转5V/5A的电路。这个5V正常。
调了好几天了,实在找不出原因。各位看看是为什么啊?
更新:
100K换成330欧,45.3K换成150欧,输出结果还是没什么变化!
更新2:
我用一个裸板来专门调试这个模块,发现是正常的。这个电源只给了3G模块,3G模块为什么给拉低了呢?
更新3:
我在电路板上割断了这个电源模块和后级相连的那块铜皮,电压就出来了。因此可以确定是3G模块给拉低了,为啥呢?
不接负载是不是准的?把r257跟R259换成几百欧姆的试试。
把电阻值改成一两百欧姆试试
參 http://www.eda365.com/thread-94955-1-1.html
那个帖子上说是调低反馈电阻,但是我看到很多人也是选取100K和43K的,输出都正常啊
最小要喂7mA电流,两个分压电阻的串联最大值为:4V/7mA=571R
但是我看到很多人的设计也是选取100K和43K的,输出都正常啊。
而且SIM900的参考设计手册上推荐这个电路,也是选取的100K和43K
但是我看到很多人的设计也是选取100K和43K的,输出都正常啊。
而且SIM900的参考设计手册上推荐这个电路,也是选取的100K和43K,难道是错的?
如果你的 LDO 沒有接 SIM900 ,要調適電路就要用 571R 的分壓(R1+R2)。
當接上 SIM900 ,猜測其消耗電流應該大於200mA (純接收沒有待機)。
若是 SIM900 在發射模式,消耗電流應該大於600mA。
所以當接上 SIM900 時候,基本消耗可能會大於 7mA(待機模式),參考電路才會建議 100K 和 43K。

我的这个3G模块是MG3732,MIC29302输出就直接接到3G模块了。这样100K和43K的调解电阻没问题吧?但是输出就是没有电压啊
可能是 MG3732 還沒有 Power on , 這時候 MG3732 消耗電流應該是小於30uA(以手機的一般經驗而言)。
除非 MG3732 的 Power on 信號和電源同時被打開,否則建議更換電阻 。
反馈电阻太大了,电流达不到要求
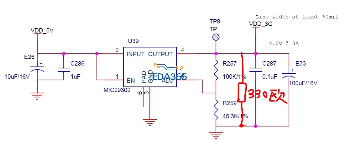
我如果在输出端并联一个小电阻如330欧到地,能行吗?跟调低反馈电阻效果一样不?
如下图这样:
楼上这样修改行不行?加一个330的电阻到地
把R257 R259换成小电阻就可以了
