请教USB转SATA芯片和GL830怎么解决发热问题?
时间:10-02
整理:3721RD
点击:
移动硬盘中使用,现在产品的GL830工作起来烫手,不敢摸。不知道有没有好的解决办法?
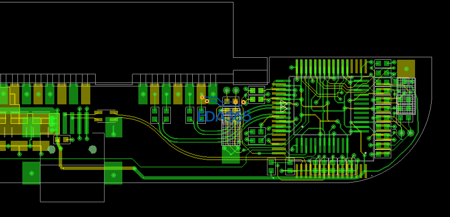
PCB:四层板,面积很小,5平方cm左右;
SCH:见图片
PCB:四层板,面积很小,5平方cm左右;
SCH:见图片

GL830电源的电容用的是不是不对啊
GL830

是跟手册要求不一样,我试过换成4.7uF电容, 还是发热严重
PCB是你layout的么,散热pad有开么;发热可以正常工作么?
之前的板子没有散热孔,新做的板子加了散热孔和铜皮开窗,长时间的读取数据会死掉,现在怀疑是不是因为发热导致的

把芯片底下的电阻电容移开, 增加过孔数量;
测试跑数据时死掉,可能还与电脑配置有关
好的 , 830发热是正常的吧? 除了加散热孔外你还做了哪些处理?
这是我们目前移动硬盘的板子,正反面都有芯片,四层板但TOP BOT层都没有覆铜,其它地方空间放不下。

你可以做个实验,将芯片上放一个散热片再去测试,看看测试的效果。你现在的板子也是4层板么
是四层板
GL830 具備有內建的 5V 轉 3.3V 以及 3.3V 轉 1.8V 的電壓調整器。電壓遞降過程可能會發熱,而這些熱在極端的環境下可能會積存在矽晶內部,如 FR2 及極小型 PCB (圖 3.9)。為避免在惡劣的環境下矽晶表面溫度發生激變,我們強烈建議採用下列規劃選擇來提高矽晶的散熱效率。(圖 3.10 及 3.11)
有人貢獻過設計書文檔,參考上述章節。
http://www.eda365.com/thread-92250-1-1.html
不行的話,散熱片就拿出來用吧!
我想说,给VBUS输入端串电阻,让电阻去烧吧。因为GL830内部有2个LDO,它们都在发烧。
期待有人给出解决散热的最佳方法
不要用芯片内部的LDO,用外部LDO供电。温度肯定降。
楼上的方法不妨一试
