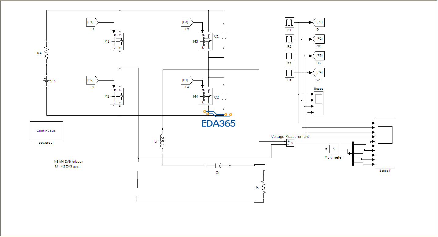
请问一下串联谐振逆变电路如何用移相全桥控制实现软开关呢
时间:10-02
整理:3721RD
点击:
请问一下串联谐振逆变电路如何用移相全桥控制实现软开关呢
作为硬件工程师,提倡实战,仿真的图不予分析
你可以不教我 但是没必要这么狂吧
淡定 大家 其实我是来学习的
