请人帮忙分析一下这两电路,一直看不懂。
时间:10-02
整理:3721RD
点击:


这两个电路分析了半天,一直没有弄懂,请模电高手分析一下
自己抢沙发了
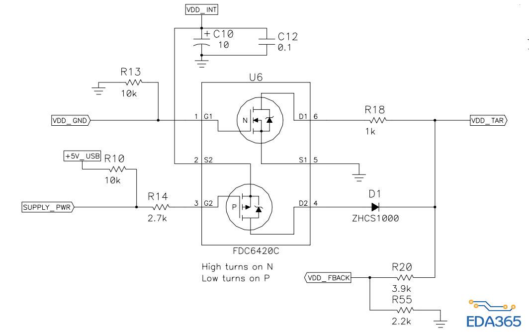
fdc6420。电源保护,如果VCC_GND电压过高,则将VCC_TAR拉至地电平。供电电压过低,则VCC_TAR由VCC_INT供电。同时采样VCC_TAR电压做反馈。
VCC_INT低于+5V时,由+5VUSB供电
上下两个工作原理差不多啊!
