请指点MOS管的电路问题
时间:10-02
整理:3721RD
点击:
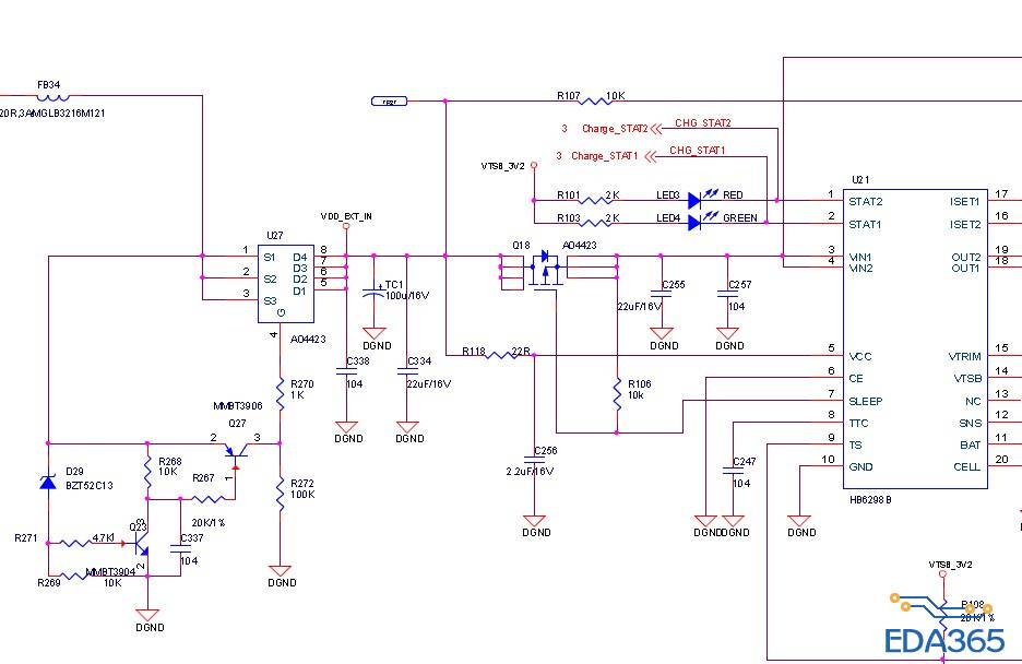
附图中的两个MOS管U27/Q18有疑点:
为什么它们的连接方向不一致,采用的是统一元件,应该电路不会有区别,为什么电流的进出方向不一样?
U27是S端进D端出-----Q18是D端进S端出
为什么它们的连接方向不一致,采用的是统一元件,应该电路不会有区别,为什么电流的进出方向不一样?
U27是S端进D端出-----Q18是D端进S端出

好像都可以导通,但是最好根据spec来接.
这样接U27应该通不了,看U27的G极驱动电路,U27应该要用PMOS。
但我们公司的平板产品工作正常啊
我很纳闷...总是搞不清硬件的工作原理
左边的MOS管应该起到双电源切换的功能。后面的MOS管实际上一直导通,而且只有上面的那个小二极管起作用。
那样接法可以有三种状态,1、可以流进也可以流出2、只能流进,不能流出3、只能流出,不能流进。
是的,需求就是这样?原理在那里啊?请教一下...
原理 你要看看MOS管的作用,网上或者书上说的都是很明白了。左下角的那一堆电路是保护电路,放置电压突然过高的
我是不明白MOS管的工作原理?为什么不同接法有不同的作用!什么时候用到P管或N管?变化感觉很多,有MOS工作原理的PDF吗?拜托,MOS比三极管理解难多了...
怎么给你
呵呵...谢谢!我的QQ65344650
我也搞不懂MOS这部分
嘻嘻可能我是菜鸟 没看出毛病!
感觉u27、q27这边是稳压电路。再把电压送到q18
这个电路工作性质是:1)电源输入,经过U27到Q18到U21给后面的电池充电,同时U21的输入端分一条路给产品工作,Q27是对U27的电压保护. 2)电源断开后,后面的电池放电再经过一个AO4423给产品工作,U21不工作.
