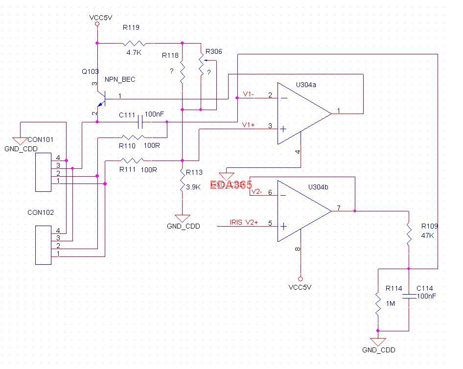
不知道有什么作用?
这实际上就是一个LM358,在原理图上分解成两个运放来画的
左边的两个连接器我不知道接什么信号(是检测还是干嘛不清楚)
从图上可以看到只有IRIS网络和外面连接,这个信号是接到一个
dsp的芯片上。
我在想要是左边的两个连接器没有接东西,那这两个运放应该
不会工作吧,那整个图所示的电路应该就没有用了吧
有明白的大侠帮我解释一下,谢谢啦!
U304B 是一個电压跟随器(Voltage Follower), 經過RC電路進入 U304A V- 端, 如果 Con101 和 Con102 沒信號輸入, U304A V+ 還是有偏壓, 所以整個電路應該還是會動作, 只是動作完後沒有輸出.
Con101 和 Con102 的 PIN1, PIN2 應該是輸入端, PIN3 是輸出端.
非常感谢楼上的分析 ,貌似明白了点,con101和con102的pin3 是输出端有点疑问,它是接在Q103的发射极,并通过电容c111接在u304a的反向输入端,这可能是作为输出吗?
对于npn输出一般在集电极,运放一般在输出端(也就是此图的 1脚或者7脚)
不知道 我怀疑的对不对?
補充下: C111 和 R110 對 U304A 來說是一個積分器 (Integrator) , 所以 connector PIN2 是積分器的輸入, connector PIN3 積分器的輸出, connector PIN1 應該也是輸入, 可能是用來改變 U304A 偏壓. Q103 只是一個射極隨耦器 (Emitter follower) 增加 U304A 輸出的能力.
(更正錯誤:原先筆誤打成 R111, 應該是R110)
谢谢楼上的热心人啊,呵呵 ,上面分析的很有道理,今天别人给我拿样机试了,pin1为阻尼负,pin2为阻尼正,pin3为驱动正,pin4为驱动负(此管脚接地了),pin1和pin2作为输入(实际测得电压都为1.4~1.7V),pin3作为输出(实际测得电压在0~3V)之间。
反复分析这个电路,发现有个地方不对,应该是C111和R110构成积分运算电路吧,附件是我最新整理的这部分的电路,麻烦热心人看下,谢谢!
这是个直流驱动自动光圈电路,一个跟随隔离,一个运放加三极管扩流但无反馈有问题,哪个积分电路就是一个一阶滤波器。
楼上说的是什么意思?
是一个运放加三极管扩流,但是没有反馈支路有问题
还是一个运放加三极管扩流有反馈,但是没有反馈的问题?
我想应该是有反馈(因为这样构成了积分运算电路),但是这块部分的电路设计有问题?
可以上網找尋"自动光圈电路", 可以看看到別人的電路有無不同處以及解釋.
