过压欠压延时保护电路
时间:10-02
整理:3721RD
点击:
这个电路该怎么分析呢?

求大神帮忙!
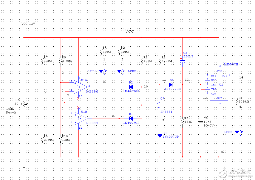
Q1左侧的电路原理是这样:比较器的7脚电压U7满足Vcc*[R8/(R7+R8)]<U7<Vcc*[R10/(R9+R10)],位置10输出高电平,Q1导通,至于Q1左边的电路因为涉及到电容,其原理就不知道了,还有那个LM555CN不太了解
感觉这个电路的采样电压对象有问题
这个电路就是一个很普通的电压比较检测电路嘛。原理就是利用LM339电压比较运放来检测电压的上限与下限,然后再根据所得数据来显示欠压还是过压等。不难分析的。
是的,这是个模拟电路,不是真实电路。
调节RW来模拟输入电压变化,验证电路。
使用LM339的两个比较器组成电压上、下限比较器,电阻R7、R8组成分压电路,为运放U1B设定比较电平U5;
电阻R9、R10组成分压电路,为运放U1A设定比较电平U6。输入电压Urw同时加到U1B的正输入端和U1A的负输入端之间,当Urw>U5时,运放U1B输出高电平;当Urw<U6时,运放U1A输出高电平。
比较器U1A、U1B只要有一个输出低电平,晶体管Q1就会截止,D4输出高电平给555延时。同时发光二极管LED就会点亮。
当U6>U5时,则当输入电压Urw越出[U5,U6]区间范围时,LED点亮,这便是一个电压双限指示器。(过压、欠压报警)
555延时不必分析了,看经典电路就会明白。
这个如果真实线路恐怕还需共地吧
感觉小编的线路图上运放里面的大于小于号有无
我个人感觉检测电压部分需要加一个稳压管固定参考电压,当电源电压升降时才有比较
555输出控制的LED应该是正常电压指示,超压和欠压它灭。
