锁相倍频电路的输出输出频率不变问题
时间:10-02
整理:3721RD
点击:
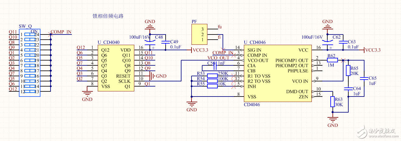
自己设计一个电路采集电源的信号,但是不知道为什么CD4046的4引脚VCO OUT的频率老是保持在10.5kHz左右,而且无论CD4040加法器芯片选择Q8还是Q12,输出的频率都一样,不知道是什么问题。测量过fu的频率,保持在50Hz左右,Q8引脚的频率保持在41.2Hz左右。
锁相倍频电路

是不是电阻没有匹配好呢
R62电阻要放小点的,1M太大了点吧,放个200K的试试
我认真看过线路了,如果R62你要用1M的话,那R65就不能用20K的,要改用100K以上,如果R65要用20K,那R62就只能用200K以下的电阻。
好的,我试试,谢谢你了哈
你好,我把R65改成100K了,但是还是不行。倍频是可以倍频,可以倍到256倍,但是41.5*256的值和测到的频率是差不多的。但是我输入频率是50Hz,为什么输出的不是12.8kHz呢,挺郁闷的
你说的很对,我把11脚的电阻值改成10K,就输出正常波形了,也就是12.8K
