飞机上过热探测组件的探测探测回路分析
时间:10-02
整理:3721RD
点击:
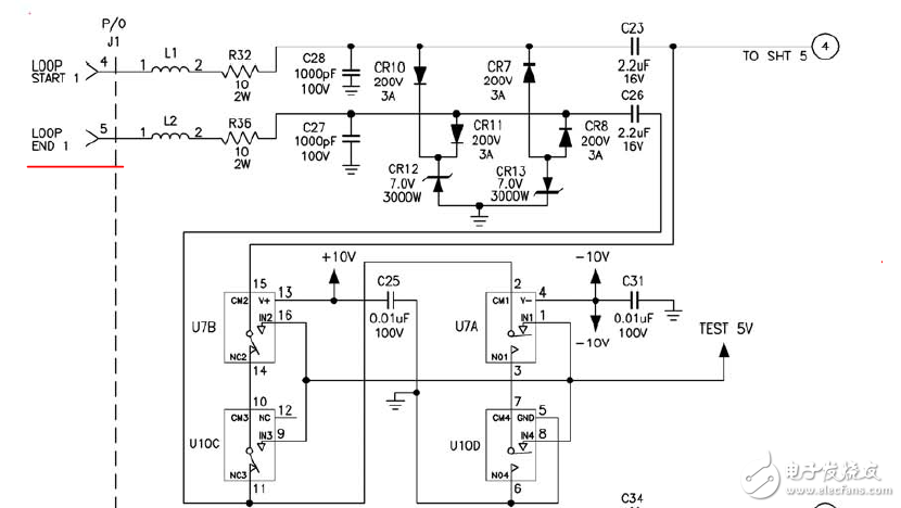
在分析飞机上过热探测组件的电路下图为探测回路部分
触发原理就是引脚4外接的热敏电阻阻止降低,使图二左端的交流与地接通,触发放大器输出驱动警告模块。
图一中靠下的电路是自测试模块的一部分,用于接地模拟过热状态。
我疑惑的是:loop end的作用是什么呢?好像没有它也可以实现功能啊
但是做功能测试时,也要求引脚4和引脚5之间接一个10欧姆的电阻。
请求高人指教


触发原理就是引脚4外接的热敏电阻阻止降低,使图二左端的交流与地接通,触发放大器输出驱动警告模块。
图一中靠下的电路是自测试模块的一部分,用于接地模拟过热状态。
我疑惑的是:loop end的作用是什么呢?好像没有它也可以实现功能啊
但是做功能测试时,也要求引脚4和引脚5之间接一个10欧姆的电阻。
请求高人指教


备用电路吧,就像飞机都有双引擎以上,因为可靠性要求极高,我猜
