用RF无线传输的pH值传感器参考设计
˙微控制器如图2所示,射频系统的核心是一处理器单元或微控制器,此一核心可用来处理数据及运行软件堆栈,此一软件堆栈会与用于RF传输的收发器介接,也会与用于传感器测量的pH值参考设计(RD)板介接。

图2:无线传感器数据采集和传输的方块图。
选择微控制器时应将以下几点注意事项列入考虑:1.外设(Peripheral);2.内存;3.处理能力;4.功耗。
1.外设 微控制器应与接口设备(如SPI总线)集成。收发器和pH值参考设计板通过SPI相互连接,因此需要两个SPI外设。
2.内存 微控制器因有足够数量的内存,而成为协议处理和传感器介接的地方。闪存和RAM是微控制器中两个非常关键的元件。为了确保系统不会耗尽空间,于是采用128kB。这些配置无疑可使应用程序和软件算法能够顺利地运行,同时也为可能的升级和新增功能预留了一个空间,而使得系统可以不用为这些问题头痛。
3.架构和处理能力 为了要管理复杂的计算和处理工作,微处理器的速度要够快。该系统采用32位的微控制器。尽管较低位数的处理器可能也具有足够的处理能力,但为了满足潜在更高端应用和算法的需求,该系统选择使用32位的产品。
4.微控制器功耗 微控制器的功耗应该要非常低。对于由电池供电的应用,电源必须要能运行多年且不需要维护,所以很重要。
其他系统注意事项
以下讨论除上述的设计关键之外的其他注意事项。
˙错误检查 通信处理器在发送模式中将CRC添加到有效负载,然后在接收模式下检测CRC。然后在接收模式下检测CRC。有效负载数据加上16位CRC可以使用曼彻斯特(Manchester)来编码/译码。
˙成本 系统应使用最少数量的元件和最小的电路板尺寸,因为当成本是关键的要求之一时,元件数量和电路板尺寸往往是其中的决定因素。在设计时应考虑采用由微控制器和无线设备组成的集成式解决方案,而不是分立元件。此举可消除在设计无线电和微控制器之间的互连时所面临到的挑战,让电路板的设计更简单,设计过程更加直截了当,接合线更短,从而带来不易受到干扰的结果。通过使用结合基于ARM Cortex-M的微控制器和无线电收发器的单一芯片,可以减少电路板的元件数量及电路板的布局,同时也可降低总成本。
˙校准 实现高精准度的关键之一是执行校准例程。根据能斯特方程式的描述,pH值溶液的一项特性是其对温度的高依赖性。传感器探测器只给一个恒定的偏移量,假设在所有温度级都是恒定的。由于对温度的高依赖性,该系统需要一个可确定溶液温度的传感器。
有一种方法可以采用,像能斯特方程式的直接取代法,但却会出现一定程度的误差,因为它缺少溶液的非理想属性。这种方法仅需要系统的偏移测量和未知溶液的温度读数。为了确定由传感器所引入的偏移,所以需要一种pH值为7的缓冲溶液。理想状况下,该传感器产生的输出为0V。ADC的读数将是系统的偏移电压。典型的pH值探测器传感器之偏移可高达±30mV。
另一种在现场广泛使用的方法是,通过使用多个缓冲器溶液设置一个点,以建构一般的线性或非线性方程式。在这个例程中,需要两种额外的pH值缓冲溶液,这些缓冲溶液是经NIST认证的和可被NIST追踪的。这两种额外缓冲溶液的pH值应该至少相差2。
通过缓冲溶液执行校准的方式如下:
步骤1:从第一缓冲液中取出电极元件并在用去离子水或蒸馏水冲洗后,将具有温度传感器的pH值探测器浸入第二选择的缓冲溶液中;
步骤2:重复步骤1,但使用第三缓冲溶液;
步骤3:使用所选择的缓冲溶液,依据测量到的值建立方程式。
可以使用几个数学方程式来导出用于校准的方程式。常用到的公式之一是采用点斜式的直线方程式。该方程式使用在校准期间取得的两个点:P1(Vm1,pH1)和P2(Vm2,pH2),其中P1和P2是使用所选择的缓冲溶液所获得的点。为了确定未知溶液的pH值等级,藉由一给定点Px(Vmx,pHx),可将简单的线性插值与下列方程式一起使用:
(pHx-pH1)/(Vmx-Vm1)=(pH1pH2)/(Vm1-Vm2)
或是
pHx=(Vmx-Vm1)×(pH1-pH2)/(Vm1-Vm2)+pH1
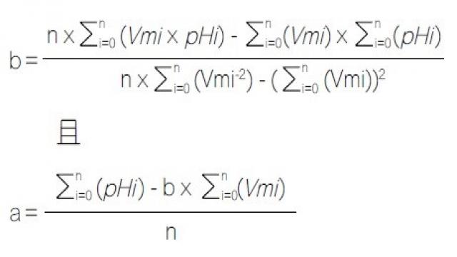
对于给定多组点的更高精度,可以使用一阶线性回归。假定给定一组n个数据点P0(Vm0, pH0)、P1(Vm1, pH1)、P2(Vm2, pH2)、P3(Vm3, pH3)…Pn(Vmn,pHn),可以以最小二乘法来建立一般方程式(pHx=a+b×Vmx),其中b是线的斜率,a是截距式,其值可分别表示如下:

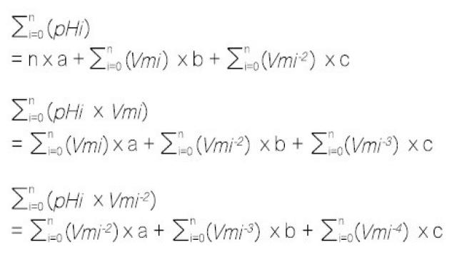
最小二乘近似法可以扩展到更高的阶度,例如第二阶度的非线性方程式。第二阶的一般方程式可以如pHx=a+b×Vmx+c×Vmx2。a、b和c的计算值,如下所示:

通过代换、消去或通过
- ZigBee无线传感器网络的研究与实验(02-08)
- 无线传感器网络在军事的应用(08-19)
- 突破瓶颈 轻松设计ZigBee应用系统(01-06)
- Abatec研究人员利用RFID技术来跟踪滑雪者动作(03-17)
- 无需需电池,能量采集技术魅力足(04-06)
- 基于超声波的定位系统设计(06-27)
