关于集成同步解调功能的低功耗LVDT信号调理器
本文将介绍集成同步解调功能的低功耗LVDT信号调理器
连接/参考器件
ADA2200
同步解调器和可配置模拟滤波器
AD7192
内置PGA的4.8 kHz、超低噪声、24位Σ-Δ型ADC
ADG794
低压、300 MHz、四通道2:1多路复用模拟高清电视音频/视频开关
ADP151
超低噪声、200 mA CMOS线性调节器
电路功能与优势
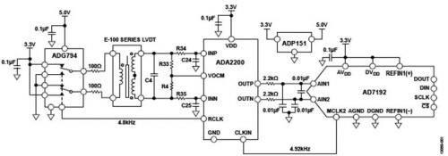
图1所示电路是一款完整的线性可变差分变压器(LVDT)信号调理电路,可精确测量距离机械参考点的线性位置或线性位移。模拟域中的同步解调用于提取位置信息并抑制外部噪声。24位、Σ-Δ模数转换器(ADC)可数字化位置输出信息,以实现高精度。
LVDT在活动核心和线圈组件之间采用电磁耦合。这种非接触式(因而是无摩擦的)工作方式是它们广泛用于航空航天、过程控制、机器人、核、化学工厂、液压、动力涡轮以及其他恶劣工作环境和要求具备长工作寿命与高可靠性应用的主要原因。
包括LVDT激励信号在内的整个电路功耗仅为10 mW.电路激励频率和输出数据速率均为SPI可编程。该系统允许在可编程带宽和动态范围之间进行权衡取舍,支持1 kHz以上的带宽,且在20 Hz带宽时具有100 dB动态范围,是精密工业位置和计量应用的理想之选。

图1. LVDT信号调理电路(原理示意图:未显示所有连接和去耦)
电路描述
ADA2200同步解调器可在信号解调至与LVDT核心位移成比例的低频输出电压之前对LVDT次级信号进行滤波,从而提取位置信息。ADA2200驱动AD7192 24位Σ-Δ型ADC,后者对输出进行数字化和滤波处理。ADA2200产生同步LVDT激励信号,而ADG794开关将CMOS电平激励信号转换为精密3.3 V方波信号,驱动LVDT初级绕组。
LVDT是绝对位移传感器,可将线性位移转换为比例电信号。LVDT是特殊的绕线变压器,具有活动核心,其位置与待测位置贴合。激励信号施加于初级绕组。随着核心的移动,次级绕组上的电压成比例发生变化;根据该电压即可计算位置。
LVDT的类型有很多,此外提取位置信息的方法也各不相同。图1中的电路采用4线模式LVDT.将两个LVDT的次级输出相连使其电压相反,从而执行减法。当LVDT核心位于零点位置时,这两个次级端上的电压相等,两个绕组上的电压差为零。随着核心从零点位置开始移动,次级绕组上的电压差也随之增加。LVDT输出电压相位根据方向而改变。
该电路的主时钟由AD7192 ADC产生。ADA2200接受主时钟并产生其内部所有时钟,包括用作LVDT激励信号的参考时钟。ADA2200上的时钟分频器配置为产生4.8 kHz激励信号。ADG794将激励信号转换为精密±3.3 V方波信号,该+3.3V来自于ADC电源电压。3.3 V电源也用作ADC基准电压;因此,激励信号与ADC基准电压之间的比例关系可以改善电路的噪声性能和稳定性。系统的3.3 V电源由ADP151低压差调节器提供;后者由5 V电源驱动。
LVDT次级绕组和ADA2200输入之间的耦合电路用来限制信号带宽,并调节RCLK和ADA2200输入之间的相对相位。该电路配置为具有最大正交(相位= 90°)响应以及最小同相(相位= 0°)响应。这使得可以仅通过测量正交输出就能确定位置,进而使ADA2200输出电压对电路中相位的变化不甚敏感。LVDT的温度变化导致有效串联电阻和电感发生改变,是相位变化的主要来源。
ADA2200输出端的抗混叠滤波器保持ADC所支持的信号带宽。AD7192内部数字滤波器的输出带宽约等于0.27乘以输出数据速率。为了将输出带宽保持在4.8 kHz最大输出数据速率,输出抗混叠滤波器的-3 dB转折频率可以设为2 kHz左右。对于要求较低输出数据速率的系统,可相应降低抗混叠滤波器的转折频率。
集成式同步解调器
ADA2200集成式同步解调器组成电路核心。它采用独特的电荷共享技术来执行模拟域内的离散式时间信号处理。ADA2200具有全差分信号路径。它由高阻抗输入缓冲器后接一个固定低通滤波器(FIR抽取滤波器)、一个可编程IIR滤波器、一个解调器和一个差分输出缓冲器组成。它的输入和输出共模电压等于1.65 V(3.3 V电源电压的1/2)。
ADA2200接受来自AD7192 ADC的4.92 MHz时钟信号,然后产生其内部所有时钟,以及用作LVDT激励信号的4.8 kHz参考时钟。ADA2200集成可配置时钟分频器,可编程支持很多不同的激励频率。
CMOS开关
选择ADG794 CMOS开关是因为它具有低导通电阻、快速开关时间、先开后合式开关动作以及低成本等特点。
ADG794将ADA2200的低压CMOS电平RCLK输出转换为低阻抗差分输出方波源,然后驱动LVDT.为使开关留有裕量以便驱动正3.3 V信号,ADG794 V
LVDT 相关文章:
- 基于Zigbee技术家用无线网络的构架(12-14)
- 无线通信领域中的模拟技术发展趋势(蜂窝基站)(09-22)
- 新一代移动通信系统及无线传输关键技术(06-19)
- 蜂窝移动通信基站电磁辐射对人体影响的探讨(04-10)
- 基站升级换代中平衡性能与成本(10-06)
- 在3G与Wi-Fi之间切换 H3C 运营商WLAN解决方案(01-15)
