SM7534/SM7534P 36V300mA高功率因数LED恒流驱动芯片
时间:08-19
来源:互联网
点击:
SM7534P是一款单级、带有源高功率因数校正的高精度高效率的原边反馈LED恒流驱动电源芯片。采用我司的恒流控制技术,输入无需电解电容。适用于85Vac~265Vac全范围输入电压,恒流精度可达到±5%,PF值大于0.9。主要适用于高亮的LED驱动器,可实现高功率因素和恒定的输出电流。外围器件少,方案成本低,具有输出开、短路保护、过温保护特性。可通过EFT、雷击浪涌等可靠性测试,亦可通过3C、UL、CE等认证标准。
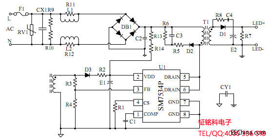
SM7534/SM7534P 36V300mA系统(全电压85Vac~265Vac)方案如下:
原理图:
BOM清单:

变压器参数:

- 高效地驱动LED(04-23)
- 电源设计小贴士 6:精确测量电源纹波(03-21)
- 构建一个低成本的9V电池电压监控器(07-28)
- 用于低成本高效率离线LED驱动器的初级端调节技术(05-14)
- 电源设计小贴士 7:高效驱动 LED 离线式照明(04-05)
- 隔离式MOSFET驱动器集成电路的功率效率在轻负载时得到改善(07-31)
