负电源轨不会消失
时间:03-13
来源:互联网
点击:
背景
负电源轨与主要的 IC 构件配合使用,例如:数模转换器 (DAC)、模数转换器(ADC)、运算放大器和 GaAs FET 偏置电路等。对称的电源 (轨) 可处理 AC 信号,并且不会产生 DC 偏移。显然,假如仅存在一个正电源轨,那么输出信号通常只能采取正值 (取决于电路拓扑);然而,如果有了正电源轨和负电源轨,则输出信号就可从负电压摆动至正电压。再者,在诸如过程控制等实际信号为双极型的应用中,负电源是很重要的。以电动机控制为例,正电压会引起“顺时针”旋转,负电压将引起“逆时针”旋转,而电压振幅则控制着电动机转速的高低。
负 LDO 可精巧地为负电源轨提供干净的电源。有很多种负 LDO 应用,包括:
●军事 - 雷达、声纳、热成像仪、监控系统
●工业 - CCD 和 IR 摄像机、实验室/测试设备、数据采集系统、血液/血糖设备、电机、振动控制、功率分析仪
●医疗 - MRI 设备、牙科 X 光系统、超声波设备、血液分析仪、内窥镜
●通信 - 光学模块、光纤收发器
●汽车 - 天线
● RF 应用 - 雷达、光学收发器、功率放大器、高精度仪表
传统上,高性能负输出开关稳压器或负输出充电泵一直在这些应用中使用,其可提供较低的输出电压和极少的热堆积。不利的一面则通常是成本、复杂性 (在某些场合) 和输出噪声。然而,凭借改进的 LDO 设计方法 (包括用于实现较高工作效率的较低基准电压和较低压差电压),低压差稳压器在此类应用的使用率如今会不断地提高。此外,有些负电源轨还需要进行准确的调节,而且,低噪声、快速瞬态响应及优良的电源抑制在许多场合中也是期望的特性。
上述问题的一种理想解决方案将是具有中高级电流能力和宽输入/输出电压范围的低噪声负 LDO。凌力尔特推出了一款旨在解决此类问题的新产品。
1.5A 低噪声负 LDO
LT3015 是一款 1.5A 负低压差线性稳压器,其具有快速瞬态响应、低噪声和精准电流限值。凭借其 -1.8V 至 -30V 的宽输入电压范围及 -1.220V 至 -29.5V 的可调输出电压,该器件的共发射极 NPN 功率晶体管设计只需单个电源,并实现了一个 310 mV (满负载时的典型值) 的低压差电压。在 10Hz 至 100kHz 带宽范围内,输出电压噪声仅为 60μVRMS。LT3015 具有 1.1mA 的工作电流,并在停机时减至
冷却特性
LT3015 的创新设计提供了多项可在任何设计中实现简单和高性能的特性。高增益带宽误差放大器可提供快速瞬态响应和高电源抑制比 (PSRR)。此外,该器件的 PSRR 性能指标相比于领先的正 PNP LDO 稳压器改善了 4倍,并且甚至到 10MHz 频率下都保持了很高的抑制水平 (>25dB),见图 2 和图 3。


在 LDO 由一个前端开关电源供电的应用中,LT3015 的 ±15% 精准电流限值是特别有帮助。该精度可实现严格的调节并对电感器大小具有限制作用,便于缩小解决方案尺寸。LT3015 实现了低输出电压噪声 (60μVRMS),但并不需要像大多数低噪声稳压器常见的那样采用一个外部旁路电容器,从而简化了设计。
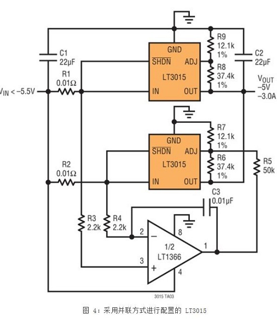
通过并联以提供较高的输出电流
LT3015 很适合于多种创新的电路实现方案。如图 4 所示,可采用主-从配置将两个 LT3015 并联起来以提供较高的输出电流。稳压器输入电流中的任何差异被 LT1366 运放所放大,这反过来又把电流驱动至从属稳压器的电阻分压器之中,以平衡稳压器之间的均流。请注意,如果打算仅直接并联两个稳压器而不使用一个运算放大器,那么两个基准电压之间的细小偏差将导致那个采用最高基准的稳压器提供大部分的负载电流。
应选择合适的电阻器 R5,以使其不要在运放的输出端上产生过大的电流摆幅,从而让从属器件的 ADJ 引脚达到平衡状态。此外,R5 还通过解除补偿电容器 C3 与从属稳压器之 ADJ 引脚之间的耦合而对环路稳定性有所帮助。另外,并联多个稳压器也是件相当容易的事情。需要做的只不过是为每个附加的稳压器增设一个运放和一个检测电阻器,这基本上就是图 4 中之从属稳压器的一个“复制品”。

结论
相比于其同等的正 LDO,设计精良的负 LDO 需要稍微多花一点心思。负 LDO 用于给跨各种不同市场区隔之众多应用中的主要构件 IC 供电,例如:运算放大器、ADC 和 DAC。凌力尔特拥有一个不断成长的负 LDO 产品库,而我们新推出的 LT3015 是一款创新型 1.5A 器件,其可提供低压差、高准确度输出电压、低输出电压噪声、快速瞬态响应、高 PSRR,并具备通过并联以提供较高输出电流的能力,而所有这些特性均被整合在多种耐热性能增强型封装之中。这为设计人员提供了一种适合其负电源轨的简单易用型选择。
DAC ADC 放大器 电路 电压 电动机 LDO 收发器 功率放大器 电流 凌力尔特 开关电源 电感 电容 电阻 运算放大器 电容器 相关文章:
- 基于CAN通信的电源监控系统的设计(04-06)
- 一种基于Intel8253与L298N电机PWM调速法(06-09)
- GPIB芯片TNT4882在多路程控电源中的应用(06-08)
- 用作测试负载的数字可编程电阻(07-15)
- 关于光电转换电源控制系统的设计(07-24)
- 基于DSP的单相精密电源硬件设计(07-24)
