多单片机直流电源控制板设计
时间:03-14
来源:互联网
点击:
摘 要:介绍了一种以单片机控制晶闸管触发脉冲为核心的直流电源控制板系统,该系统实现了晶闸管触发脉冲信号的同步产生、移相、驱动以及系统过压/ 过流保护等功能。用户可通过键盘来设置直流电源的输出,八段数码管显示实际输出电压/ 电流值; 在硬件与软件的配合设计下,该系统实现了智能化三相交流电的相序判断、同步脉冲形成、断线检测、脉冲编码计算、输出数据采样、软启动控制及比例控制等功能。
0 引 言
多单片机直流电源控制板包括A/ D 采集与转换、测量、显示、同步、自动相序判定、移相触发、过流/ 过压保护、缺相检测等部分,与整流变压器,蓄电池,仪表等部件一起构成成套装置。装置有充电、稳流、稳压等工作方式,可供发电厂,变电站,医院,工厂等部门用作控制,操作或照明的直流电源。多单片机电源控制系统硬件电路简单清晰,数字触发脉冲精度高,系统调节速度快、性能指标和可靠性高。
1 系统结构
1. 1 整流变压器及主电路
整流变压器及主电路的电路如图1 所示。多单片机直流电源控制系统的变流主电路是三相桥式全控整流电路,整流变压器一次侧控制保护器件有继电器、控制开关、熔断器、电源指示灯等,一次侧接380 V 交流电源。变压器二次侧作为三相桥式全控整流电路供电电源,主电路中有六个晶闸管,该电路中晶闸管的触发脉冲电路必须满足以下条件:
( 1) 触发脉冲必须与主回路电源同步并有一定的移相范围;( 2) 触发脉冲应有一定的宽度,以保证被触发的晶闸管可靠导通;( 3) 触发脉冲的前沿应尽量陡并具有足够的功率。
1. 2 电源控制板硬件框图
直流电源控制板由四片51 系列单片机组成,分别为GMS97C52,GMS97C51 和两片AT89C2051。
GMS97 系列单片机由韩国LG 公司生产,与TntelMCS 51 系列单片机兼容,且具有低功耗、价格便宜、OT P( One Time Pro grammable) 等特点。电源控制板硬件框图如图2 所示。
四块单片机功能简介如下:
( 1) U18 ( ( AT89C2051) 用于接收交流电压,形成矩形同步脉冲,送U 20转发移相脉冲; 同时用于判别相序、检测断线功能。
( 2) U20 ( GMS97C52) 用于A/ D 采集测量,将采集到的测量值进行数字滤波后与整定值比较,根据偏差值修改控制量,从而达到调整电流电压的目的。同时将人机联系的输入值、修改电压、电流的整定值存储于E2 PROM,显示参数和故障信息。
( 3) U19 ( GMS97C51) 是供远控或成组用,接收远方控制信息并传输给U20 ( GMS97C52) ,同时处理由U20输入的报警信息。
( 4) U23 ( A T89C2051) ,接收移相脉冲,调整其宽度,输出双窄脉冲触发晶闸管。
2 硬件设计
2. 1 同步脉冲形成电路
在三相桥式全控整流电路中,控制角是对应的线电压过零点,从全控桥整流电路4# ,6# ,2 # 晶闸管的K 端子分别取得abc 三相相电压接入电路K2 c,K6 b,K4 a端子,如图3 所示。该电路将两相电压接入光电耦合器U 32 ,U32 的4 脚输出信号的负跳变时刻即为各相晶闸管能触发导通的最早时刻,即在此时刻,配合中断,从而实现同步。另外,因为三相电源相位互差120 ,可以分析出,无论电源进线接入的顺序如何,相序关系只有正序和负序两种,在软件中可对其进一步判别并对应发出正确的六路触发脉冲信号。
2. 2 驱动电路
图4 电路中RV6 ,R V12 ,C+ 12 起分流作用,能提高触发电路的抗干扰能力,U 6 为输出级功放晶体管,对来自单片机的触发脉冲进行功率放大,T8 是脉冲变压器,L7 指示晶闸管工作情况,CF6和RL7能提高晶闸管抗干扰能力,降低门极输入阻抗。
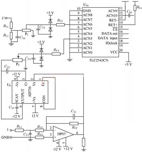
在图5 电路中,模/ 数转换器选用的是T I 公司12 位逐次逼近式芯片T LC2543,其带有采样保持,串行三态输出等功能,在仪器仪表中有较为广泛的应用。电流采样电路应用了真有效值转换芯片AD736,简化了软件设计。主电路输出的电流电压信号经A/ D 转换后送入单片机U20 ,单片机再根据偏差值修改控制量以及实现过压过流保护、故障判断等功能。
2. 4 看门狗电路
控制板上设置了带有看门狗定时器的up 监控电路,即采用了MAX813L 芯片,如图6 所示。监控电路工作时,若在1. 6 s 内未检测到其工作,它将持续发复位信号,直到程序恢复正常。
3 软件设计
3. 1 同步配合的实现
首先根据三相同步电压信号向单片机提供中断信号,在单片机响应中断以后,根据三相全控桥整流电路对触发脉冲的要求来出触发脉冲。每当到a,b 相的换相点时,如图3( a) 所示,a 相与b 相之间的相电压比较会产生一下降沿信号给U 18 单片机的外部中断1 引脚( INT1) ,通过中断服务事件产生一个同步脉冲,同步脉冲送U 20 ( AT 89C52) ,波形图如图7 所示。
0 引 言
多单片机直流电源控制板包括A/ D 采集与转换、测量、显示、同步、自动相序判定、移相触发、过流/ 过压保护、缺相检测等部分,与整流变压器,蓄电池,仪表等部件一起构成成套装置。装置有充电、稳流、稳压等工作方式,可供发电厂,变电站,医院,工厂等部门用作控制,操作或照明的直流电源。多单片机电源控制系统硬件电路简单清晰,数字触发脉冲精度高,系统调节速度快、性能指标和可靠性高。
1 系统结构
1. 1 整流变压器及主电路
整流变压器及主电路的电路如图1 所示。多单片机直流电源控制系统的变流主电路是三相桥式全控整流电路,整流变压器一次侧控制保护器件有继电器、控制开关、熔断器、电源指示灯等,一次侧接380 V 交流电源。变压器二次侧作为三相桥式全控整流电路供电电源,主电路中有六个晶闸管,该电路中晶闸管的触发脉冲电路必须满足以下条件:
图1 整流变压器及主电路
( 1) 触发脉冲必须与主回路电源同步并有一定的移相范围;( 2) 触发脉冲应有一定的宽度,以保证被触发的晶闸管可靠导通;( 3) 触发脉冲的前沿应尽量陡并具有足够的功率。
1. 2 电源控制板硬件框图
直流电源控制板由四片51 系列单片机组成,分别为GMS97C52,GMS97C51 和两片AT89C2051。
GMS97 系列单片机由韩国LG 公司生产,与TntelMCS 51 系列单片机兼容,且具有低功耗、价格便宜、OT P( One Time Pro grammable) 等特点。电源控制板硬件框图如图2 所示。
图2 电源控制板硬件框图
四块单片机功能简介如下:
( 1) U18 ( ( AT89C2051) 用于接收交流电压,形成矩形同步脉冲,送U 20转发移相脉冲; 同时用于判别相序、检测断线功能。
( 2) U20 ( GMS97C52) 用于A/ D 采集测量,将采集到的测量值进行数字滤波后与整定值比较,根据偏差值修改控制量,从而达到调整电流电压的目的。同时将人机联系的输入值、修改电压、电流的整定值存储于E2 PROM,显示参数和故障信息。
( 3) U19 ( GMS97C51) 是供远控或成组用,接收远方控制信息并传输给U20 ( GMS97C52) ,同时处理由U20输入的报警信息。
( 4) U23 ( A T89C2051) ,接收移相脉冲,调整其宽度,输出双窄脉冲触发晶闸管。
2 硬件设计
2. 1 同步脉冲形成电路
在三相桥式全控整流电路中,控制角是对应的线电压过零点,从全控桥整流电路4# ,6# ,2 # 晶闸管的K 端子分别取得abc 三相相电压接入电路K2 c,K6 b,K4 a端子,如图3 所示。该电路将两相电压接入光电耦合器U 32 ,U32 的4 脚输出信号的负跳变时刻即为各相晶闸管能触发导通的最早时刻,即在此时刻,配合中断,从而实现同步。另外,因为三相电源相位互差120 ,可以分析出,无论电源进线接入的顺序如何,相序关系只有正序和负序两种,在软件中可对其进一步判别并对应发出正确的六路触发脉冲信号。
2. 2 驱动电路
图4 电路中RV6 ,R V12 ,C+ 12 起分流作用,能提高触发电路的抗干扰能力,U 6 为输出级功放晶体管,对来自单片机的触发脉冲进行功率放大,T8 是脉冲变压器,L7 指示晶闸管工作情况,CF6和RL7能提高晶闸管抗干扰能力,降低门极输入阻抗。
图3 同步脉冲形成电路原理图
图4 脉冲控制单元与触发电路
在图5 电路中,模/ 数转换器选用的是T I 公司12 位逐次逼近式芯片T LC2543,其带有采样保持,串行三态输出等功能,在仪器仪表中有较为广泛的应用。电流采样电路应用了真有效值转换芯片AD736,简化了软件设计。主电路输出的电流电压信号经A/ D 转换后送入单片机U20 ,单片机再根据偏差值修改控制量以及实现过压过流保护、故障判断等功能。
图5 电流电压采样电路
2. 4 看门狗电路
控制板上设置了带有看门狗定时器的up 监控电路,即采用了MAX813L 芯片,如图6 所示。监控电路工作时,若在1. 6 s 内未检测到其工作,它将持续发复位信号,直到程序恢复正常。
3 软件设计
图6 看门狗电路
3. 1 同步配合的实现
首先根据三相同步电压信号向单片机提供中断信号,在单片机响应中断以后,根据三相全控桥整流电路对触发脉冲的要求来出触发脉冲。每当到a,b 相的换相点时,如图3( a) 所示,a 相与b 相之间的相电压比较会产生一下降沿信号给U 18 单片机的外部中断1 引脚( INT1) ,通过中断服务事件产生一个同步脉冲,同步脉冲送U 20 ( AT 89C52) ,波形图如图7 所示。
单片机 电压 电流 变压器 电路 继电器 看门狗 相关文章:
- S3C2440A嵌入式手持终端电源管理系统设计(01-11)
- 几种实用的低电压冗余电源方案设计(01-26)
- 基于先验预知的动态电源管理技术(03-28)
- 基于CAN总线的低压智能断路器的设计(04-06)
- 基于MSP430单片机的电源监控管理系统(04-20)
- 基于实时时钟芯片X1228的电源控制器设计(03-14)
