LED-MR16射灯电源的问题及其BP1361解决方案
时间:11-11
来源:互联网
点击:
6灯杯里的应用
正如本文开头所说的,虽然BUCK电路在单颗LED-MR16灯杯中的应用可以做到很好的恒流。但在多颗串联的应用中就成了问题。主要是因为以下几个原因(结合图1和图2来说明):
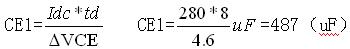
1.在输出功做到3*1W时,恒流电路中的储能电容CE1就需要最大的容量。比如:3颗LED正向电压为3*3.3=9.9V,电子变压器输出峰值电压约为(12V-1V(整流桥压降))*1.414=15.5V,在100Hz的周期内需要滤波电容CE1给输出提供能量的时间最长约为td=8mS。就算Buck电路工作于90%的占空比9.9 *1.1=10.9V,忽略采样电压(100mV)、开关管和电感引起的压降,那么在8mS的时间内ΔVCE只有15.5-10.9=4.6V。在输出电流为Iout=350mA时,电容的放电平均电流为Icd=Pout/Vin/Eff =3/12/0.9=280mA, 则CE1的容量就需要:

由此可看出在3*1W的应用中需要一个大于487(uF)的电容才能使Buck电路正常工作,这么大容量的电容放在体积要求很苛刻的MR16灯杯中是不可能的。
2.另外,市场上很多的电子变压器都带有输出短路保护功能。实验证明,大多数带有输出短路保护功能的电子变压器,在输出电容(CE1)加大到500uF左右时,就会被电子变压器误认为输出短路而使电子变压器出现保护不工作
由此可说明Buck电路用于 3*1W 的LED-MR16不是很合适。那有没有一些好的办法,在牺牲一定的恒流精度,也不用这么大的电解电容(CE1)来实现驱动3颗1W的LED呢?针对这种情况,目前市面上出现的一些方案,比如Cuk方案,如图8。我们以市场上买来的一款Cuk作对比测试,数据仅供参考。

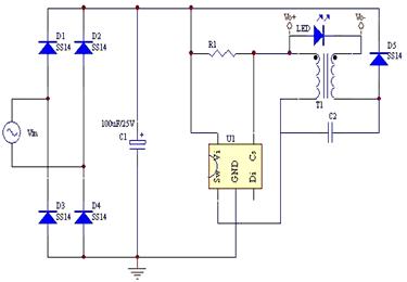
图8 Cuk电路组成的3*1W MR16灯杯电路
这款电路的利用了Cuk电路的升降压原理解决了前面提到的需要一个很大的输入电容(CE1)的情况。但从市场反应以及在实验室里的测试情况,发现它还是存在一些不足的地方。
首先,由于Cuk电路对回路中的互感器(图8中的T1,应用磁集成技术)要求很高,除了价格比较贵外,也不是通用器件。这对于用客户而言不是一件什么好事。
其次,从实验室里的测试数据来看。对于3*1W,输出电流为350mA时,所测试到的数据也并不是太好。如图9、图10及图11。

图9 输出电流随输入电压变化曲线图

图10 输出电流的变化率随输入电压变化曲线图

图11 系统效率随输入电压变化的曲线图
从图9中可以看出,在输入电压为7V以下时,电路基本不工作,且LED灯出现闪烁现象。在7V到17V的区间内输出电流变化有230mA,达到输出电流的65%。图10可以很清楚的看出输出电流的变化率与输入电压的变化关系。另外其系统效率也不是很好,温升比较厉害,如图11。
针对Cuk电路存在以上的问题,上海晶丰明源半导体(BPSemi)利用BP1361开发出了针对3颗1W串联,性能更为优越的B2(Buck-Boost)方案。图12是其应用原理图。

图12 B2(Buck-Boost)原理图
从图12中可以看出,由B2构成的3颗1W串联方案,其电路更为简单。只需用很少的外围元件,同之前的Buck电路中应用的元件基本一样(采用电阻由0.3欧姆换成0.15欧姆,输出并联一个电容)。更重要的是没有Cuk电路里面那个复杂的电感。
从实验室的测试数据来看,B2方案同样也比Cuk电路更好性能。如图13、图14及图15。

图13 输出电流随输入电压变化曲线图

图14 输出电流的变化率随输入电压变化曲线图

图15 系统效率随输入电压变化的曲线图
从图13可以看出,BP1361的B2方案可做到更低的工作电压(图中红线部分,BP1361从4.8V开始工作)。在7V到17V的区间内输出电流变化为输出电流的58%,比Cuk方案低7%,图14为输出电流的变化率与输入电压的变化关系。其系统效率也要比Cuk方案好,在7V时,B 2方案为62.5%,Cuk方案为52.5%,高10%。
通过以上的分析以及实验发现通过降压DC-DC改造的Cuk和B2方案都不是真正意思上的升降压型的恒流控制,但是我们发现针对于3*1W的LED-MR16应用,B2方案很好地满足了大多数客户应用的需要。因为电子变压器通过整流滤波出来的波形如图16所示VCE,最高电压15.8V,最低5.6V,平均值11.5V。LED-MR16输出电流IOUT最高值380mA,最小值200mA,平均值328mA。这对于LED其亮度和寿命主要由输出电流平均值决定的来说,BP1361的B2方案好正是一种性价比极好的解决方案。

图16 B 2方案用电子变压器带动3*1W时的工作波形
图16中我们发现VCE的电压最低到5.6V(不同电子变压器VCE值会有差异),这就对驱动芯片的工作电压的范围就提出了要求,如果工作电压不能到达5.6V或更低,则需要更大的滤波电容(这对灯杯体积提出了更高的要求),否则LED输出电流就会在VCE低于芯片工作电压时降为零,就可能会出现100Hz的低频闪烁,如图17所示3*1W的LED-MR16射灯在输出电压低于驱动芯片工作电压时工作波形。

图17 输出电压低于驱动芯片工作电压时工作波形
正如本文开头所说的,虽然BUCK电路在单颗LED-MR16灯杯中的应用可以做到很好的恒流。但在多颗串联的应用中就成了问题。主要是因为以下几个原因(结合图1和图2来说明):
1.在输出功做到3*1W时,恒流电路中的储能电容CE1就需要最大的容量。比如:3颗LED正向电压为3*3.3=9.9V,电子变压器输出峰值电压约为(12V-1V(整流桥压降))*1.414=15.5V,在100Hz的周期内需要滤波电容CE1给输出提供能量的时间最长约为td=8mS。就算Buck电路工作于90%的占空比9.9 *1.1=10.9V,忽略采样电压(100mV)、开关管和电感引起的压降,那么在8mS的时间内ΔVCE只有15.5-10.9=4.6V。在输出电流为Iout=350mA时,电容的放电平均电流为Icd=Pout/Vin/Eff =3/12/0.9=280mA, 则CE1的容量就需要:

由此可看出在3*1W的应用中需要一个大于487(uF)的电容才能使Buck电路正常工作,这么大容量的电容放在体积要求很苛刻的MR16灯杯中是不可能的。
2.另外,市场上很多的电子变压器都带有输出短路保护功能。实验证明,大多数带有输出短路保护功能的电子变压器,在输出电容(CE1)加大到500uF左右时,就会被电子变压器误认为输出短路而使电子变压器出现保护不工作
由此可说明Buck电路用于 3*1W 的LED-MR16不是很合适。那有没有一些好的办法,在牺牲一定的恒流精度,也不用这么大的电解电容(CE1)来实现驱动3颗1W的LED呢?针对这种情况,目前市面上出现的一些方案,比如Cuk方案,如图8。我们以市场上买来的一款Cuk作对比测试,数据仅供参考。

图8 Cuk电路组成的3*1W MR16灯杯电路
这款电路的利用了Cuk电路的升降压原理解决了前面提到的需要一个很大的输入电容(CE1)的情况。但从市场反应以及在实验室里的测试情况,发现它还是存在一些不足的地方。
首先,由于Cuk电路对回路中的互感器(图8中的T1,应用磁集成技术)要求很高,除了价格比较贵外,也不是通用器件。这对于用客户而言不是一件什么好事。
其次,从实验室里的测试数据来看。对于3*1W,输出电流为350mA时,所测试到的数据也并不是太好。如图9、图10及图11。

图9 输出电流随输入电压变化曲线图

图10 输出电流的变化率随输入电压变化曲线图

图11 系统效率随输入电压变化的曲线图
从图9中可以看出,在输入电压为7V以下时,电路基本不工作,且LED灯出现闪烁现象。在7V到17V的区间内输出电流变化有230mA,达到输出电流的65%。图10可以很清楚的看出输出电流的变化率与输入电压的变化关系。另外其系统效率也不是很好,温升比较厉害,如图11。
针对Cuk电路存在以上的问题,上海晶丰明源半导体(BPSemi)利用BP1361开发出了针对3颗1W串联,性能更为优越的B2(Buck-Boost)方案。图12是其应用原理图。

图12 B2(Buck-Boost)原理图
从图12中可以看出,由B2构成的3颗1W串联方案,其电路更为简单。只需用很少的外围元件,同之前的Buck电路中应用的元件基本一样(采用电阻由0.3欧姆换成0.15欧姆,输出并联一个电容)。更重要的是没有Cuk电路里面那个复杂的电感。
从实验室的测试数据来看,B2方案同样也比Cuk电路更好性能。如图13、图14及图15。

图13 输出电流随输入电压变化曲线图

图14 输出电流的变化率随输入电压变化曲线图

图15 系统效率随输入电压变化的曲线图
从图13可以看出,BP1361的B2方案可做到更低的工作电压(图中红线部分,BP1361从4.8V开始工作)。在7V到17V的区间内输出电流变化为输出电流的58%,比Cuk方案低7%,图14为输出电流的变化率与输入电压的变化关系。其系统效率也要比Cuk方案好,在7V时,B 2方案为62.5%,Cuk方案为52.5%,高10%。
通过以上的分析以及实验发现通过降压DC-DC改造的Cuk和B2方案都不是真正意思上的升降压型的恒流控制,但是我们发现针对于3*1W的LED-MR16应用,B2方案很好地满足了大多数客户应用的需要。因为电子变压器通过整流滤波出来的波形如图16所示VCE,最高电压15.8V,最低5.6V,平均值11.5V。LED-MR16输出电流IOUT最高值380mA,最小值200mA,平均值328mA。这对于LED其亮度和寿命主要由输出电流平均值决定的来说,BP1361的B2方案好正是一种性价比极好的解决方案。

图16 B 2方案用电子变压器带动3*1W时的工作波形
图16中我们发现VCE的电压最低到5.6V(不同电子变压器VCE值会有差异),这就对驱动芯片的工作电压的范围就提出了要求,如果工作电压不能到达5.6V或更低,则需要更大的滤波电容(这对灯杯体积提出了更高的要求),否则LED输出电流就会在VCE低于芯片工作电压时降为零,就可能会出现100Hz的低频闪烁,如图17所示3*1W的LED-MR16射灯在输出电压低于驱动芯片工作电压时工作波形。

图17 输出电压低于驱动芯片工作电压时工作波形
LED 电子 变压器 电流 电路 电压 电容 半导体 PWM 电感 电阻 相关文章:
- 高效地驱动LED(04-23)
- 电源设计小贴士 6:精确测量电源纹波(03-21)
- 构建一个低成本的9V电池电压监控器(07-28)
- 用于低成本高效率离线LED驱动器的初级端调节技术(05-14)
- 电源设计小贴士 7:高效驱动 LED 离线式照明(04-05)
- 隔离式MOSFET驱动器集成电路的功率效率在轻负载时得到改善(07-31)
