基于24位ADC(模数转换器)SDI5219的电子计价秤方案
时间:10-14
来源:互联网
点击:
基于24位ADC(模数转换器)SDI5219的电子计价秤方案
1.产品介绍
计价称采用现代传感器技术、电子技术和计算机技术一体化的电子称量装置,才能满足并且解决现实生活中提出的“快速、准确、连续、自动”称量要求,同时有效地消除人为误差,使之更符合法制计量管理和工业生产控制的应用要求。
目前发展趋势是电子称向小型化,模块化,集成化,智能化,其技术性能趋向于速率高,准确度高,稳定性高,可靠性高等,其功能趋向是称重计量的控制信息和非控制信息并重的智能化电子称。
2.电子秤的结构组成
系统硬件设计部分
电子秤利用模数转换芯片将由压力所产生电信号,通过放大转换为数字信号,经过一系列程序处理,得出物体的重量数据。如上图所示:秤重物品经由装在机构上的压力传感器,将重力转换为电压或电流的模拟差分信号;该信号经适当处理后(放大及滤波)后,由模数转换器(ADC)将模拟差分信号转换成数字信号,并送往微处理器(MCU)运算处理,而周边所需要的功能及各种接口电路(如输入键盘)也和MCU连接应用,最后物体的重量数值由显示屏幕(LED或LCD)以数字方式显示。
3.本设计所用芯片介绍
目前市面上的计价秤、计数秤、计重秤所用的主控芯片有W79E825、SDI5210等,而模数转换器(ADC)有SDI0819、SDI0809等,本设计采用的主控芯片是SDI5219。
SDI5219是内部集成24位模数转换器(ADC)、低成本低功耗8位增强型的80C51单片机,它有两个16位定时器/计数器,10个中断源2级优先级,2路8位PWM输出,4个大电流驱动IO口(外灌电流最大为25mA,吸入电流最大为30mA),IO口有四种工作模式,4T指令周期;它有512字节的RAM和超过100,000次烧写寿命30KB的FLASH,以及双通道24位高精度ADC和3通道8位低精度模数转换器,它内部RC震荡频率为9.8M,内部看门狗时钟为32KHz(经过4分频),也可接外部晶振,内置ISP功能(SDA、SCL两线烧录)其工作电压范围也非常宽,为2.0V-5.5V。当MCU核全速工作在9.8MHz时,其功耗小于1mA(关闭ADC等外设)。
各个模块电路原理图
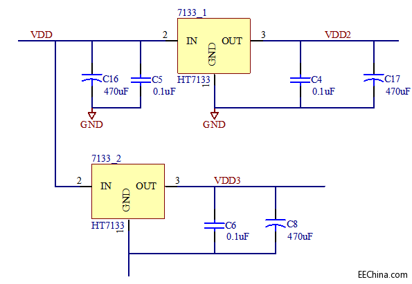
P1为外接电源,P2为电池。P1提供的电源经过整流桥U8一部分给电池充电,一部分用于显示充电指示灯。P2提供的电源要经过7533稳压滤波才会输出稳定的3.3v直流电压,VDD2给单片机,VDD3给液晶显示供电。由于稳压芯片7533的电流不能太大,因此要分成两部分供电。
R1为功率电阻,作用防止充电时电流过大。二极管防止电池的电压高于整流桥U8的电压时电流倒流。
P3为传感器接口,VCOM给传感器供电,传感器信号经过AINN和AINP差分放大输入到SDI5219,SDI5219内部有着高精度24ADC,可将传感器端的放大信号变为数字信号。
显示部分有三个窗口分别显示重量、单价以及总额。由于SDI5219的IO口不够,液晶显示和蜂鸣器会与键盘接线复用。
电池电压检测VDD_DETECT接SDI5219的AD通道,其最大只能是3.3V,根据电阻1:2的关系,故检测的VDD最大只能是9.9V。
软件程序流程图
程序从上往下执行。首先初始化系统变量、Flash数据和配置单片机IO口,然后开启看门狗后进入大循环,先喂狗,然后进行按键处理。如果没有按键按下,进行滤波处理,滤波处理中主要处理来自外部中断0的数据,让数据更稳定更平滑,滤波后的数据经过重量处理转换成重量,然后根据计算金额得到金额。
显示处理模块,显示重量,单价,金额等信息。再是休眠模块,单片机每次执行到这里便会进入休眠,通过外部中断0唤醒。最后按键扫描,判断是否有按键按下。然后又返回喂狗。
4.结束语
电子计价秤的技术仍在不断发展,向高精度化、多功能化发展,随着电子计价秤的发展,也将对模数转换器(ADC)以及单片机提出新的要求。
SDI5219作为目前国内少有的集成24位模数转换器(ADC)的行业单片机芯片,除了应用于计价秤之外,也可应用于其它需要用到高精度AD的产品,如:温控仪表、血压计等等。
1.产品介绍
计价称采用现代传感器技术、电子技术和计算机技术一体化的电子称量装置,才能满足并且解决现实生活中提出的“快速、准确、连续、自动”称量要求,同时有效地消除人为误差,使之更符合法制计量管理和工业生产控制的应用要求。
目前发展趋势是电子称向小型化,模块化,集成化,智能化,其技术性能趋向于速率高,准确度高,稳定性高,可靠性高等,其功能趋向是称重计量的控制信息和非控制信息并重的智能化电子称。
2.电子秤的结构组成
系统硬件设计部分
电子秤利用模数转换芯片将由压力所产生电信号,通过放大转换为数字信号,经过一系列程序处理,得出物体的重量数据。如上图所示:秤重物品经由装在机构上的压力传感器,将重力转换为电压或电流的模拟差分信号;该信号经适当处理后(放大及滤波)后,由模数转换器(ADC)将模拟差分信号转换成数字信号,并送往微处理器(MCU)运算处理,而周边所需要的功能及各种接口电路(如输入键盘)也和MCU连接应用,最后物体的重量数值由显示屏幕(LED或LCD)以数字方式显示。
3.本设计所用芯片介绍
目前市面上的计价秤、计数秤、计重秤所用的主控芯片有W79E825、SDI5210等,而模数转换器(ADC)有SDI0819、SDI0809等,本设计采用的主控芯片是SDI5219。
SDI5219是内部集成24位模数转换器(ADC)、低成本低功耗8位增强型的80C51单片机,它有两个16位定时器/计数器,10个中断源2级优先级,2路8位PWM输出,4个大电流驱动IO口(外灌电流最大为25mA,吸入电流最大为30mA),IO口有四种工作模式,4T指令周期;它有512字节的RAM和超过100,000次烧写寿命30KB的FLASH,以及双通道24位高精度ADC和3通道8位低精度模数转换器,它内部RC震荡频率为9.8M,内部看门狗时钟为32KHz(经过4分频),也可接外部晶振,内置ISP功能(SDA、SCL两线烧录)其工作电压范围也非常宽,为2.0V-5.5V。当MCU核全速工作在9.8MHz时,其功耗小于1mA(关闭ADC等外设)。
各个模块电路原理图
电源部分
P1为外接电源,P2为电池。P1提供的电源经过整流桥U8一部分给电池充电,一部分用于显示充电指示灯。P2提供的电源要经过7533稳压滤波才会输出稳定的3.3v直流电压,VDD2给单片机,VDD3给液晶显示供电。由于稳压芯片7533的电流不能太大,因此要分成两部分供电。
R1为功率电阻,作用防止充电时电流过大。二极管防止电池的电压高于整流桥U8的电压时电流倒流。
SDI5219单片机接口示意图
P3为传感器接口,VCOM给传感器供电,传感器信号经过AINN和AINP差分放大输入到SDI5219,SDI5219内部有着高精度24ADC,可将传感器端的放大信号变为数字信号。
显示接口
蜂鸣器
显示部分有三个窗口分别显示重量、单价以及总额。由于SDI5219的IO口不够,液晶显示和蜂鸣器会与键盘接线复用。
键盘接口
电池电压检测
电池电压检测VDD_DETECT接SDI5219的AD通道,其最大只能是3.3V,根据电阻1:2的关系,故检测的VDD最大只能是9.9V。
软件程序流程图
程序从上往下执行。首先初始化系统变量、Flash数据和配置单片机IO口,然后开启看门狗后进入大循环,先喂狗,然后进行按键处理。如果没有按键按下,进行滤波处理,滤波处理中主要处理来自外部中断0的数据,让数据更稳定更平滑,滤波后的数据经过重量处理转换成重量,然后根据计算金额得到金额。
显示处理模块,显示重量,单价,金额等信息。再是休眠模块,单片机每次执行到这里便会进入休眠,通过外部中断0唤醒。最后按键扫描,判断是否有按键按下。然后又返回喂狗。
4.结束语
电子计价秤的技术仍在不断发展,向高精度化、多功能化发展,随着电子计价秤的发展,也将对模数转换器(ADC)以及单片机提出新的要求。
SDI5219作为目前国内少有的集成24位模数转换器(ADC)的行业单片机芯片,除了应用于计价秤之外,也可应用于其它需要用到高精度AD的产品,如:温控仪表、血压计等等。
ADC 电子 传感器 压力传感器 电压 电流 MCU 电路 LED LCD 单片机 PWM 看门狗 电阻 二极管 相关文章:
- 基于nRF2401智能小区无线抄表系统集中器设计(04-30)
- 基于nRF2401智能无线火灾监控系统设计(04-01)
- 基于MSP430的低功耗便携式测温仪设计(06-18)
- 与MSP430 USI端口配合使用ADS8361(06-18)
- 用MSP430单片机实现微波成像系统的扫描控制与数据采集(06-20)
- 基于MSP430的新型自报式水文遥测终端机设计(06-20)
