全球最小四轴飞行器Crazyflie电路部分详解
时间:02-22
来源:互联网
点击:
Crazyflie是目前全世界最小的四轴飞行器,仅重19克,相对的两翼之间长度为9厘米。有两个不同的版本,区别在于传感器的数量。这个小四轴飞行器可以在空中飞行长达7分钟,通过一个标准的USB接头给锂聚合物电池充电需要约20分钟。
它的电路部分到底是如何实现的?且听我慢慢道来。
1. 电气原理

从中心开始:72M主频的M3内核的处理器来处理各传感器数据,并对四个旋翼进行控制达到想要的效果。
往上:通过IIC接口与三轴陀螺仪、三轴加速度计(也就是MPU6050)、磁力计、气压计等传感器连接获取传感器数据,来感知载体(也就是四轴机体)的姿态(这里的姿态包括俯仰、横滚、航向)和高程。
往下:通过PWM调节四个电机驱动器来驱动四个电机转动,由于电机带有螺旋桨转动而产生所谓的“升力”。
往右:通过SPI协议接口与无线芯片通讯,回传载体数据和接收控制信号,还有外部扩展接口。
往左:电源管理部分。
2. 电池

电池使用的是锂电池(锂离子聚合物电池),是目前流行的遥控模型电池。但锂电池必须按照规定使用,过冲、过放都会产生安全隐患。由于它具有最高的电能/质量比和最大的放电电流,所以也是比较适合的选择。
为了应付锂电池的这些缺点,我们使用电路保护模块( PCM)来防止电量不足、过放电或者短路。PCM 位于电池上部的橙色胶带下面,从中引出两条电源线。
但是这种保护是远远不够的,还需要有专门的充放电管理电路来保护。比如电气原理图的
Power Mangment and Charging部分。
PCM 的参数如下:

3. 电源管理

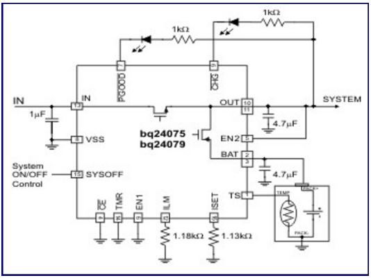
电源管理主要是由TI BQ24075 电源管理芯片来完成。它能开/关和给锂电池充电。BQ24075有三种输入限制模式,100mA,500mA和用户自定义(Crazyflie设置740mA)。当将 Crazyflie 接上普通电源适配器时就可以使它能快速的充电。但是 170mAh电池一般不允许超过 3C( 510 毫安)的充电速率。
模拟和数字电源使用的是 TPS79301 可调稳压芯片。我们选择可调节稳压片来支持两种电压以此获得最大的调节能力。可以通过改变一对偶电阻的阻值来设置输出电压。当接上 USB 线缆时数字供电从 2.8V 切换到3.3V来适应 USB 供电标准。(电压切换部分若有人感兴趣我再做解释)。
4. 微控制器

MCU
处理的核心,可以看到四个MOTOR驱动控制腿,状态指示灯。
[size=13.63636302948px]用的现在比较常用的STM32F103CB[size=13.63636302948px],运行72MH[size=13.63636302948px]的全速状态,它具128K[size=13.63636302948px]Flas和20K[size=13.63636302948px]的RAM。
21 22腿的IIC接口,与IMU模块通讯,
2 3 4 11 12等引脚的对电源管理模块的控制,主要功能就是检测电压,控制通/断等,
25到31对2.4G无线模块的通讯与控制
14到17引脚作为预留外设接口
44脚为引导程序地址的的硬件设置,
总之,都是数字电路,看看各芯片手册和集中通信协议搞明白还是比较容易的。
5. 传感器
惯性传感器使用的Invensens公MPU-605单芯片六轴传感器,它包含了一个三轴陀螺仪和一个三轴加速度计。还有个磁力计HMC5883L,暂时不清楚电机对磁力计的影响有多大。第一个版本有两个型号,区别就是有无气压计MS5611,原因很简单就是价格问题,国内单个购买MS5611芯片要40块。。。

6. 扩展口
扩展口 位于 Crazyflie 的左侧,10*2 针 1.27mm 间距的过孔,扩展口分为两部分。pin1到pin10是JTAG部分,pin11到pin20是总线/电源部分。

7. 电机驱动

使用的有刷电机驱动是一个简单的下拉场效应管(MOSFET),如上侧原理图所示。 还有一个续流二极管来分流由电机PWM工作模式下产生的反电动势尖峰。
[size=13.63636302948px]先要知道的就是使用的614空心杯电机,N沟道额定电流3A的场效应管以及MOS管的特性:GS端电压控制DS的通断,电压控制电流,R1作为下拉电阻防止误触发,D1续流二极管:因为电机在电路上可以等效成个电感,PWM模式下电感会有反向电动势,若参数合适的话电动势会非常高,MOS管都有击穿危险。
[size=13.63636302948px]多说一句(电路高手可以无视):这里用的是MOS管,GS电压控制DS电流,还有常用的晶体三极管,N沟道MOS管的GDS对应的NPN的晶体管的BCE ,BE电流控制EC电流,各有优劣可以网上查查基本知识。
8. 电机
电机使用的是 6*14mm 的空心杯有刷直流电机。这个型号的小电机也容易买到,价格也很便宜。
它的电路部分到底是如何实现的?且听我慢慢道来。
1. 电气原理

从中心开始:72M主频的M3内核的处理器来处理各传感器数据,并对四个旋翼进行控制达到想要的效果。
往上:通过IIC接口与三轴陀螺仪、三轴加速度计(也就是MPU6050)、磁力计、气压计等传感器连接获取传感器数据,来感知载体(也就是四轴机体)的姿态(这里的姿态包括俯仰、横滚、航向)和高程。
往下:通过PWM调节四个电机驱动器来驱动四个电机转动,由于电机带有螺旋桨转动而产生所谓的“升力”。
往右:通过SPI协议接口与无线芯片通讯,回传载体数据和接收控制信号,还有外部扩展接口。
往左:电源管理部分。
2. 电池

电池使用的是锂电池(锂离子聚合物电池),是目前流行的遥控模型电池。但锂电池必须按照规定使用,过冲、过放都会产生安全隐患。由于它具有最高的电能/质量比和最大的放电电流,所以也是比较适合的选择。
为了应付锂电池的这些缺点,我们使用电路保护模块( PCM)来防止电量不足、过放电或者短路。PCM 位于电池上部的橙色胶带下面,从中引出两条电源线。
但是这种保护是远远不够的,还需要有专门的充放电管理电路来保护。比如电气原理图的
Power Mangment and Charging部分。
PCM 的参数如下:

3. 电源管理

电源管理主要是由TI BQ24075 电源管理芯片来完成。它能开/关和给锂电池充电。BQ24075有三种输入限制模式,100mA,500mA和用户自定义(Crazyflie设置740mA)。当将 Crazyflie 接上普通电源适配器时就可以使它能快速的充电。但是 170mAh电池一般不允许超过 3C( 510 毫安)的充电速率。
模拟和数字电源使用的是 TPS79301 可调稳压芯片。我们选择可调节稳压片来支持两种电压以此获得最大的调节能力。可以通过改变一对偶电阻的阻值来设置输出电压。当接上 USB 线缆时数字供电从 2.8V 切换到3.3V来适应 USB 供电标准。(电压切换部分若有人感兴趣我再做解释)。
4. 微控制器

MCU
处理的核心,可以看到四个MOTOR驱动控制腿,状态指示灯。
[size=13.63636302948px]用的现在比较常用的STM32F103CB[size=13.63636302948px],运行72MH[size=13.63636302948px]的全速状态,它具128K[size=13.63636302948px]Flas和20K[size=13.63636302948px]的RAM。
21 22腿的IIC接口,与IMU模块通讯,
2 3 4 11 12等引脚的对电源管理模块的控制,主要功能就是检测电压,控制通/断等,
25到31对2.4G无线模块的通讯与控制
14到17引脚作为预留外设接口
44脚为引导程序地址的的硬件设置,
总之,都是数字电路,看看各芯片手册和集中通信协议搞明白还是比较容易的。
5. 传感器
惯性传感器使用的Invensens公MPU-605单芯片六轴传感器,它包含了一个三轴陀螺仪和一个三轴加速度计。还有个磁力计HMC5883L,暂时不清楚电机对磁力计的影响有多大。第一个版本有两个型号,区别就是有无气压计MS5611,原因很简单就是价格问题,国内单个购买MS5611芯片要40块。。。

6. 扩展口
扩展口 位于 Crazyflie 的左侧,10*2 针 1.27mm 间距的过孔,扩展口分为两部分。pin1到pin10是JTAG部分,pin11到pin20是总线/电源部分。

7. 电机驱动

使用的有刷电机驱动是一个简单的下拉场效应管(MOSFET),如上侧原理图所示。 还有一个续流二极管来分流由电机PWM工作模式下产生的反电动势尖峰。
[size=13.63636302948px]先要知道的就是使用的614空心杯电机,N沟道额定电流3A的场效应管以及MOS管的特性:GS端电压控制DS的通断,电压控制电流,R1作为下拉电阻防止误触发,D1续流二极管:因为电机在电路上可以等效成个电感,PWM模式下电感会有反向电动势,若参数合适的话电动势会非常高,MOS管都有击穿危险。
[size=13.63636302948px]多说一句(电路高手可以无视):这里用的是MOS管,GS电压控制DS电流,还有常用的晶体三极管,N沟道MOS管的GDS对应的NPN的晶体管的BCE ,BE电流控制EC电流,各有优劣可以网上查查基本知识。
8. 电机
电机使用的是 6*14mm 的空心杯有刷直流电机。这个型号的小电机也容易买到,价格也很便宜。
传感器 USB 电路 陀螺仪 加速度计 PWM 电源管理 电流 电压 电阻 MCU STM32 总线 场效应管 MOSFET 二极管 电感 三极管 相关文章:
- 多核及虚拟化技术在工业和安全领域的应用(05-23)
- 基于ARM核的AT75C220及其在指纹识别系统中的应用(05-24)
- 基于音频信号的轴承故障诊断方法(03-17)
- 采用信号调理IC驱动应变片电桥传感器(05-26)
- 基于nRF2401智能无线火灾监控系统设计(04-01)
- 家居安防无线监控报警系统(04-02)
