小型数字湿度传感器IC,延长电池寿命并降低设计复杂度
时间:01-12
来源:互联网
点击:
表1. 单芯片传感器相对于传统分立式设计的好处

通过以下方式获得电容到RH的转换和对RF精度的微调:
? 所有器件均在两个RH测试点进行电容校准。
? 计算RH时实施片上增益和补偿校准。
做进一步的非线性化和温度补偿可以达到±3%的RH精度。非线性化和温度系数由Silicon Labs提供。
与传统的分立式、混合式和MCM解决方案相比,Si7005硬件、软件和固件的优化提供了以下好处:
高集成度
测量出的湿度和温度值由片上信号调节电路和模数转换器(ADC)转换成数字格式。为了输出电压或频率,无需片外信号调节或数字转换器。物料清单(BOM)仅包括两个旁路电容器,而传统分立式传感器可能需要几十个器件,以实现相同功能。与分立式传感器、模块或混合式/MCM相比,Si7005湿度传感器具有更小的封装面积和更轻的重量,所以可获得更低的整体解决方案成本、更少的设计负担、更小的体积和重量、更高的可靠性和更快的上市时间。
即插即用的易用性
数字输出和工厂校准免除Si7005相对湿度传感器的校准过程,所以每个传感器都可以相互替换。在从一个器件单元切换到另一个器件单元时,无需任何软件/固件改变或校准;主机处理最后的线性化和温度补偿,该算法使用固定值,不因芯片的变换而改变;在生产线上无需花费时间或人力来调整每个器件单元,由此返工和现场维护更加方便。
保护盖
可选的工厂安装的保护盖,如图2所示,使Si7005非常牢固和易用。这种薄型疏水性/疏油性薄膜可保护传感器在板级安装前、中和后,避免液体/冷凝液和粉尘带来的侵害,而测量的灵敏度也不会受到保护盖的影响。

图2. 具有和不具有保护盖的Si7005
从MCU端口引脚为Si7005湿度传感器供电以获得低功耗
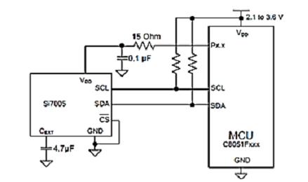
Si7005相对湿度传感器可以动态的从单片机(MCU)端口引脚获得每次转换所需的电能。由于Si7005传感器仅仅需要240-320μA,因此大多数MCU端口引脚都可以提供此电流。由于Si7005湿度传感器在两次转换之间可关掉电源,因此无需CS ˉˉ引脚,能够永久拉低,如图3所示。

图3. Si7005低功耗操作配置,电源来自MCU端口引脚
如何从单片机端口引脚为传感器供电:
? 连接Si7005传感器的Vdd/Vs引脚到主单片机上用于开关电源的GPIO。
? 使用MCU /主机的Vdd为I2C上拉电阻供电。
? 器件上电后,允许有28ms为Cext充电(假设MCU IOH 0.3mA)。
? 读取RH和温度(通常每次需要35ms转换时间)。
? Vs降到0V。
? 采用线性化和温度校正系数,以获得校准的RH和温度值。
? Si7005相对湿度传感器具有片内加热器,可增加Idd 到大约30mA。除非单片机端口引脚可提供30mA电流,否则不要在此配置中启动加热器。如果启动加热器,功耗增大到3.3V×30mA = 0.1W,晶圆和传感器温度将在片外环境温度之上增加5℃-8℃(假设分别为4层和1层PCB使用热阻(Theta-J-A)50℃/W和80℃/W)。Si7005供电需要Vdd = 3.3 V,此为Si7005数据手册中Idd的典型值。
? 上电过程中,功耗典型值为300μA,4.7μF Cext充电到1.8V需要28ms(或14ms,如果IOH=0.6mA)。
? RH测量(35ms)Idd典型值为240μA。
? 温度测量(35ms)Idd典型值为320μA。
? 掉电过程 - 电容放电需要约15ms。器件将处于掉电状态一直到下一次转换。
? 器件自热
如果温度和湿度转换每分钟执行1次、2次或4次,96μJ能耗等于下列平均电流:
? 96μJ / (3.3V x 15) = 2μA平均电流,每分钟4次转换。
? 96μJ / (3.3V x 30) = 1μA平均电流,每分钟2次转换 。
? 96μJ / (3.3V x 60) = 0.5μA平均电流,每分钟1次转换。

通过以下方式获得电容到RH的转换和对RF精度的微调:
? 所有器件均在两个RH测试点进行电容校准。
? 计算RH时实施片上增益和补偿校准。
做进一步的非线性化和温度补偿可以达到±3%的RH精度。非线性化和温度系数由Silicon Labs提供。
与传统的分立式、混合式和MCM解决方案相比,Si7005硬件、软件和固件的优化提供了以下好处:
高集成度
测量出的湿度和温度值由片上信号调节电路和模数转换器(ADC)转换成数字格式。为了输出电压或频率,无需片外信号调节或数字转换器。物料清单(BOM)仅包括两个旁路电容器,而传统分立式传感器可能需要几十个器件,以实现相同功能。与分立式传感器、模块或混合式/MCM相比,Si7005湿度传感器具有更小的封装面积和更轻的重量,所以可获得更低的整体解决方案成本、更少的设计负担、更小的体积和重量、更高的可靠性和更快的上市时间。
即插即用的易用性
数字输出和工厂校准免除Si7005相对湿度传感器的校准过程,所以每个传感器都可以相互替换。在从一个器件单元切换到另一个器件单元时,无需任何软件/固件改变或校准;主机处理最后的线性化和温度补偿,该算法使用固定值,不因芯片的变换而改变;在生产线上无需花费时间或人力来调整每个器件单元,由此返工和现场维护更加方便。
保护盖
可选的工厂安装的保护盖,如图2所示,使Si7005非常牢固和易用。这种薄型疏水性/疏油性薄膜可保护传感器在板级安装前、中和后,避免液体/冷凝液和粉尘带来的侵害,而测量的灵敏度也不会受到保护盖的影响。

图2. 具有和不具有保护盖的Si7005
从MCU端口引脚为Si7005湿度传感器供电以获得低功耗
Si7005相对湿度传感器可以动态的从单片机(MCU)端口引脚获得每次转换所需的电能。由于Si7005传感器仅仅需要240-320μA,因此大多数MCU端口引脚都可以提供此电流。由于Si7005湿度传感器在两次转换之间可关掉电源,因此无需CS ˉˉ引脚,能够永久拉低,如图3所示。

图3. Si7005低功耗操作配置,电源来自MCU端口引脚
如何从单片机端口引脚为传感器供电:
? 连接Si7005传感器的Vdd/Vs引脚到主单片机上用于开关电源的GPIO。
? 使用MCU /主机的Vdd为I2C上拉电阻供电。
? 器件上电后,允许有28ms为Cext充电(假设MCU IOH 0.3mA)。
? 读取RH和温度(通常每次需要35ms转换时间)。
? Vs降到0V。
? 采用线性化和温度校正系数,以获得校准的RH和温度值。
? Si7005相对湿度传感器具有片内加热器,可增加Idd 到大约30mA。除非单片机端口引脚可提供30mA电流,否则不要在此配置中启动加热器。如果启动加热器,功耗增大到3.3V×30mA = 0.1W,晶圆和传感器温度将在片外环境温度之上增加5℃-8℃(假设分别为4层和1层PCB使用热阻(Theta-J-A)50℃/W和80℃/W)。Si7005供电需要Vdd = 3.3 V,此为Si7005数据手册中Idd的典型值。
? 上电过程中,功耗典型值为300μA,4.7μF Cext充电到1.8V需要28ms(或14ms,如果IOH=0.6mA)。
? RH测量(35ms)Idd典型值为240μA。
? 温度测量(35ms)Idd典型值为320μA。
? 掉电过程 - 电容放电需要约15ms。器件将处于掉电状态一直到下一次转换。
? 器件自热
如果温度和湿度转换每分钟执行1次、2次或4次,96μJ能耗等于下列平均电流:
? 96μJ / (3.3V x 15) = 2μA平均电流,每分钟4次转换。
? 96μJ / (3.3V x 30) = 1μA平均电流,每分钟2次转换 。
? 96μJ / (3.3V x 60) = 0.5μA平均电流,每分钟1次转换。
电路 物联网 传感器 电阻 电容 温度传感器 电容器 CMOS 二极管 ADC 电压 MCU 单片机 电流 开关电源 PCB 连接器 相关文章:
- 一种新型防伪读码器的设计(01-01)
- 基于ARM与DSP的嵌入式运动控制器设计(04-25)
- 航天器DC/DC变换器的可靠性设计(02-12)
- 基于ARM核的AT75C220及其在指纹识别系统中的应用(05-24)
- 基于nRF2401智能小区无线抄表系统集中器设计(04-30)
- 卫星电源分系统可靠性设计与研究(02-12)
