完全隔离式4通道多路复用HART模拟输出电路
时间:12-25
来源:互联网
点击:
评估和设计支持
电路评估板
CN0328评估板(EVAL-CN0328-SDPZ)
系统演示平台(EVAL-SDP-CB1Z)
设计和集成文件
原理图、布局文件、物料清单
电路功能与优势

完全隔离式4通道多路复用HART模拟输出电路
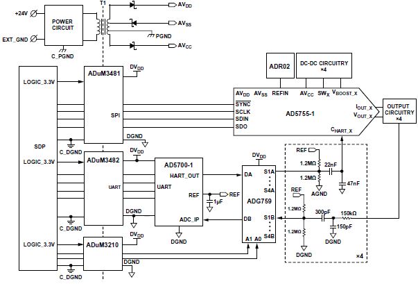
图1所示电路将AD5755-1(四通道电压和电流输出DAC,带动态功率控制)和AD5700-1 HART调制解调器结合了起来,结果打造出一种完全隔离式多路复用HART模拟输出解决方案。电源既可由板载变压器隔离电路提供(±13 V和+5.2 V输出,依负载电流而定),也可由连接到端子板的外部电源提供。该电路适合可编程逻辑控制器(PLC)和分布式控制系统(DCS)模块,这些模块要求多个HART兼容型4 mA至20 mA电流输出及单极性或双极性电压输出。同时还包括外部瞬变保护电路,这对恶劣工业环境中的应用极其重要。
AD5755-1 DAC可通过软件配置,允许用户轻松编程输出范围及用于动态电源控制所需要的DC-DC转换器设置。通过该DAC可以访问所有内部控制寄存器,包括压摆率控制寄存器,该寄存器对采用HART通信协议的应用至关重要。
AD5700-1是业内功耗最低、尺寸最小的HART兼容型IC调制解调器。它充当一款HART频移键控(FSK)半双工调制解调器,集成所有必要的信号检测、调制、解调和信号发生功能。内置一个精度为0.5%的内部振荡器,从而降低了电路板空间要求和成本。AD5700-1采用标准的UART接口。
数字隔离以基于ADI公司iCoupler技术的四通道和双通道ADuM3481/ADuM3210数字隔离器元件实现。iCoupler技术的使用降低了基于光隔离器的解决方案通中额外外部元件的需求。外部变压器用于将功率传输到隔离栅的另一端。ADG759在四个模拟输出通道上提供了多路复用功能,由此可实现HART通信。它根据2位二进制地址线A0和A1所确定的地址,将4路差分输入之一切换至公共差分输出。禁用时,所有通道均关断。提供旁路链路,以便能灵活地绕开多路复用器。

图1. CN0328顶层框图

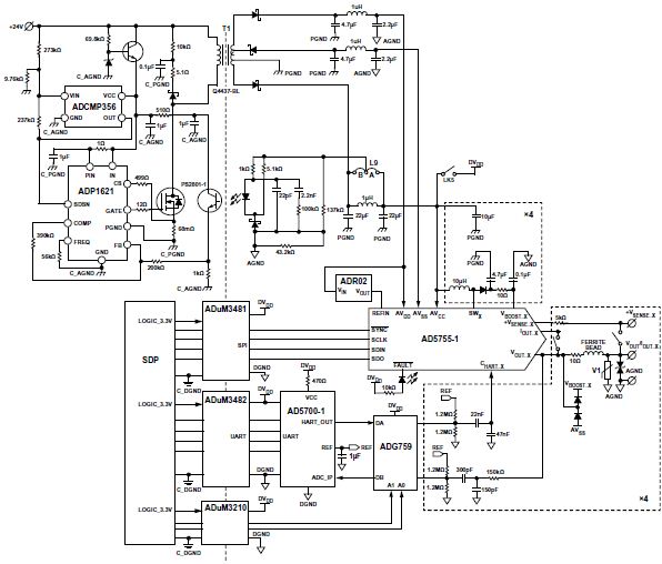
图2. 集成变压器隔离电源解决方案的4通道多路复用HART模拟输出电路(简化原理图: 未显示所有连接和去耦)
电路描述
对于工业控制模块,标准模拟输出电压和电流范围包括±5 V、±10 V、0 V至+5 V、0 V至+10 V、+4 mA至+20 mA和0 mA至+20 mA。电压输出范围还提供20%的超范围特性。AD5755-1支持所有这些范围,是一种高精度、全集成、低成本的单芯片解决方案。每个DAC通道都有一个增益(M)寄存器和一个失调(C)寄存器,用于消除整个信号链的增益和失调误差。
电流输出和电压输出通过独立引脚提供,任何时候仅一个输出处于有效状态,因而允许将两个输出引脚连在一起并接到单个引脚上。当使能电流输出时,电压输出处于三态模式;当使能电压输出时,电流输出为三态模式。模拟输出受短路和开路保护。
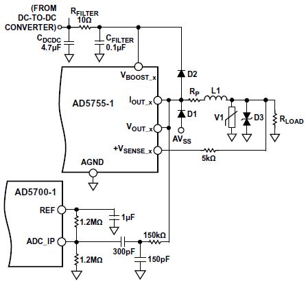
AD5755-1支持内部或外部精密电流设置电阻用于电压-电流转换电路,如图3所示。输出电流值在全温度范围内的稳定性取决于RSET值的稳定性。作为提高输出电流在整个温度范围内的稳定性的一种方法,可将一个外部15 kΩ低漂移电阻连接到AD5755-1的RSET_X引脚,以取代内部电阻。外部电阻通过DAC控制寄存器进行选择。高精度测量通过两种选项进行评估。

图3. 电压-电流转换电路
精密基准电压源的选择
AD5755-1有一个片内10 ppm/°C(最大值)基准电压源。为了提高在整个温度范围内的性能,该设计采用一个ADR02基准电压源,其最大漂移为3 ppm/°C(B级,SOIC封装)。基准输入端的电压用于为DAC内核提供经缓冲的基准电压。因此,任何基准电压误差都会反应到的输出端。
ADR02是一款5 V精密基准电压源,允许高达36 V的输入电压。其最大精度误差为0.06%,最大温度漂移为3 ppm/°C(B级,SOIC封装)。该漂移在工业温度范围内会贡献大约0.02%误差。其长期漂移为50 ppm(典型值),0.1 Hz至10 Hz噪声指标为10μ Vp-p(典型值)。
动态功率控制
AD5755-1集成基于DC-DC升压转换器电路的动态电源控制功能,在电流输出模式下可降低功耗。多数PLC电流输出电路都采用一个固定电压源,以满足整个负载电阻值范围内的顺从输出电压要求。例如,在驱动20 mA时,一个负载为750 Ω的4 mA至20 mA环路就要求顺从电压不低于15 V。但在将20 mA驱动至50Ω负载时,则只需要1 V的顺从电压。如果在驱动50 Ω负载时,15 V的顺从电压保持不变,则会浪费20 mA × 14 V = 280 mW的功率。
AD5755-1电路通过检测输出电压,调节顺从电压,不论负载电阻有多大,只允许少量的裕量电压,由此消除了这种功率损失。AD5755-1最多可以将24 mA驱动至1 kΩ的负载。
DC-DC转换器工作原理
AD5755-1内置4个独立的DC-DC转换器,用于为各个通道的VBOOST_X电源电压提供动态控制(参见图3)。图4所示为DC-DC电路所需要的分立元件。

图4. DC-DC电路
建议在CDCDC之后放置一个10 Ω、100 nF低通RC滤波器。虽然该器件会消耗少量电能,但会减少BOOST_X电源上的纹波。
DC-DC转换器采用一种恒频、峰值电流模式控制方案,以将4.5 V至5.5 V的AVCC输入升压,从而驱动AD5755-1输出通道。这些器件设计用于工作在断续导通模式(DCM),占空比小于90%(典型值)。
启用通道电流输出时,转换器将VBOOST_X电源调节至7.4 V (±5%)或(IOUT_X × RLOAD + 裕量)(取较大值)。在电流输出模式下,若输出被禁用,转换器将把VBOOST_X电源调节至7.4 V (±5%)。在电压输出模式下,若输出被禁用,转换器将把VBOOST_X电源调节至+15 V (±5%)。有关DC-DC转换器工作情况的详情,请参见AD5755-1数据手册。
HART耦合
AD5755-1有四个CHART引脚,分别对应于四个输出通道。HART信号可以耦合至这些引脚,并出现在对应的电流输出端(如果该输出已使能)。表1给出了CHART引脚上的HART信号的推荐输入电压。如果使用这些电压,电流输出应符合HART幅度要求。图5所示为将HART信号衰减和耦合至AD5755-1 HART输入的推荐电路。


图5. 耦合HART信号
为了确保1.2 kHz和2.2 kHz HART频率不会在输出端大幅衰减,C1 + C2必须达到某一最小值。推荐值为:C1 = 22 nF,C2 = 47 nF。为了达到HART的模拟变化速率要求,必须以数字方式控制输出的压摆率。
数字压摆率控制
AD5755-1的压摆率控制特性允许用户控制输出值的变化速率。该特性在电流和电压输出通道上均可用。通过禁用压摆率控制特性,输出值以受输出驱动电路和所连负载限制的速率变化。通过压摆率控制寄存器的SREN位使能压摆率特性后, 输出以压摆率控制寄存器可以访问的SR_CLOCK和SR_STEP两个参数所定义的速率,在两个电平值之间摆动。
在以下等式中,压摆率为步长、更新时钟频率和LSB大小的函数。

其中:
Slew Time用秒表示。
Output Change 表示为A(针对IOUT_X)或V(针对VOUT_X)。
瞬态电压保护
AD5755-1内置ESD保护二极管,可防止器件在一般工作条件下受损。但是,工业控制环境可能会使I/O电路遭受高得多的电压瞬变。为了防止AD5755-1受到过高的电压瞬变,需要把一个24 V瞬变电压抑制器(TVS)置于IOUT/VOUT连接上,如图6所示。为提供进一步保护,IOUT_X/VOUT_X引脚与VBOOST_x和AVSS电源引脚之间连接有钳位二极管。另外还使用一个5 kΩ限流电阻,它与+VSENSE_X输入端串联, 用以将瞬变事件期间的电流限制在合理范围内。这种情况下,输入端具有更高的瞬态电压保护功能,因此即使是在要求最苛刻的工业环境中,也无需额外的保护电路。AD5700HART调制解调器建议采用包含150 kΩ电阻的外部带通滤波器,这样可以将电流限制在足够低的水平,以满足内在安全要求。

图6. 输出瞬变电压保护
输入电源保护
通过一个2线或3线接口,把一个24 V DC稳压电流连接到电路板。该电源必须采取故障和电磁干扰(EMI)保护措施,如图7所示。

图7. 输入电源瞬变电压保护
VR1、VR2、VR3和VR4为压敏电阻,F1为正温度系数电阻。该电路确保评估系统能够承受电源端口可能产生的任何干扰。
24 V输入电源驱动ADP1621 PWM升压控制器。该控制器驱动3抽头变压器,后者提供隔离功能并产生AVDD (+15 V)、AVSS (-15 V)和AVCC (+5 V)。通过PS2801-1光耦合器提供反馈。
ADP1621电源输入电压范围为2.9 V至5.5 V,在使用小信号NPN调整管或单个电阻时,也可支持更高的输入电压。开关频率由外部电阻设置,范围为100 kHz至1.5 MHz。
各种负载条件下的AVDD、AVSS和AVCC供电轨电压如表2所示。

如果不使用隔离式开关电源电路,J5和J11端子板提供了一种替代方案。如果使用这些端子板,则要移除LK2至LK4。
数字隔离
ADuM3481和ADuM3482为3.75 kV四通道数字隔离器,采用小型20引脚SSOP封装(7.2 mm × 7.8 mm)。隔离器内核工作电压范围为3.0 V至5.5 V,而I/O电源范围为1.8 V至5.5 V。这些器件可用于直接与1.8 V逻辑器件接口。该设计中的ADuM3481用于为AD5755-1隔离SPI信号,而ADuM3482则用于为AD5700-1HART调制解调器隔离UART信号。双通道ADuM3210用于隔离ADG759四通道多路复用器的地址线。
常见变化
对于只要求电流输出的应用,可用AD5757替代AD5755-1。如果需要的分辨率低于16位,则可使用12位的AD5737。
可用AD5700调制解调器取代AD5700-1。但需要一个外部晶振或者CMOS时钟,因为AD5700并不具备AD5700-1提供的内部振荡器选项。
电路评估与测试
基本测试设置的框图如图8所示。

图8. 测试设置功能框图
设备要求
● EVAL-CN0328-SDPZ评估板
● CN0328评估软件
● EVAL-SDP-CB1Z系统演示平台(SDP-B)
● PC (Windows 32位或64位)
● 24 V电源
● 精密电压表,如Agilent 3458A
● 数字测试滤波器,如HCF_TOOL-31(可从HART通信基金会获得)
● 4个各500 Ω的精密负载电阻
● 示波器,Tektronix TDS2024B或等效器件
链路配置设置
默认链路选项如表3所示。默认情况下,评估板配置为通过变压器隔离电源供电。AD5755-1的默认基准电压源选项为外部基准电压源,由ADR02(位置B的LK1)供电。默认情况下不使用LK10和LK24,因为这些链路会形成ADG759的旁路。IOUT_x和VOUT_x在默认情况下短接在一起(LK20、LK22、LK23和LK26)。


电源配置
默认情况下,评估板配置为由变压器隔离电源供电,因而,链路LK2至LK5插入。如果端子板用于为电路供电,则必须提供以下电源:
● 为连接器J5上的AVDD/AVSS提供±15 V。该电源同时为AD5755-1和ADR02基准电压源供电。
● 提供给连接器J11上的AVCC的4.5 V至5.5 V电源,用于为AD5755-1的AVCC供电。
● 使用LK5时,EXT_AVCC电源同时为DVDD供电。DVDD用于为AD5755-1的数字电源供电,并为AD5700-1 HART调制解调器、ADG759多路复用器和隔离器件的副边供电。或者可通过连接至J1的外部电源为DVDD供电(2.7 V至5.5 V)。
软件安装
评估套件包括一张光盘,其中含有自安装软件。该软件兼容Windows XP (SP2)、Vista(32位或64位),或Windows 7(32位或64位)。如果安装文件未自动运行,可以运行光盘中的setup.exe文件。
请先安装评估软件,再将评估板和SDP板连接到PC的USB
端口,确保PC能够正确识别评估系统。
1. 使用附带的电缆,通过PC的USB端口连接EVAL-SDP-CB1Z。
2. 将EVAL-CN0328-SDPZ评估板连接至连接器A。如果使用连接器B,则EVAL-SDP-CB1Z的UART将无法正常工作。
3. 对J9连接器施加24 V电压,使EVAL-CN0328-SDPZ上电。
4. 启动EVAL-CN0328-SDPZ软件,然后确认出现的所有对话框。这样就完成了安装。
软件
主软件窗口如图10所示。开始时用设置选项卡按建议方式设置AD5755-1,先设置DC-DC控制设置,然后设置DAC控制设置,其后把所需代码加载到数据寄存器中,最后使能输出(见图9)。设置选项卡中提供了一个快速设置功能,以便对AD5755-1进行正确的编程。对于HART通信而言,确保支持电流输出范围。然后可用主选项卡来发布HART命令和/或更新AD5755-1输出代码。

图9. 正确使能输出的编程序列

图10. 评估软件设置选项卡

图11. 评估软件主选项卡
静默期间的输出噪声测试
当HART器件没有进行传输(静默)时,不应将HART扩展频带中噪声耦合到网络上。噪声过高可能会干扰设备本身或网络上其它设备对HART信号的接收。
对于在500 Ω负载上测得的电压噪声,其包含的HART扩展频带中的宽带噪声和相关噪声总和不能超过2.2 mV rms。此外,该频带外的噪声不应超过138 mV rms。
此噪声通过在500 Ω负载上连接HCF_TOOL-31滤波器(可从HART通信基金会获得)并将滤波器输出连接到真均方根测量仪来测量。用示波器来检查输出波形。
与前面的线性度测试类似,该测试也是同时使用线性和隔离开关电源进行的。用线性电源获得的噪声结果远远低于通过隔离开关电源取得的结果,但两种结果均在必要的HART额定值之内。


图16. HCF_TOOL-31输入端静默波形下的输出噪声
模拟变化率
此规范可确保当设备调节电流时,模拟电流的最大变化率不会干扰HART通信。电流的阶跃变化会扰乱HART信号。最差情况下的模拟输出电流变化一定不能产生高于15 mV峰值电压的干扰,此数值在HART扩展频带下,通过对500 Ω负载进行测量得到。符合这一要求可确保模拟信号的最大带宽处于规定的直流至25 Hz频带中。
对于该测试,HCF_TOOL-31再次连接500 Ω负载,就如静默期间噪声测试中一样;同时将一个示波器连接至其输出端。这次,不是将AD5755-1输出设为一个固定的输出电流,而是将AD5755-1编程为输出周期波形,从4 mA切换至20 mA。为了达到要求的系统规格,通过AD5755-1的数字压摆率控制功能对输出电流变化幅度进行限制。该功能详见AD5755-1数据手册的“数字压摆率控制”部分。在该测试中,SR_CLOCK和SR_STEP分别设为64 kHz和16 LSB,得到64 ms的压摆时间,结果如图17所示。通道1显示AD5755-1 IOUT_A在4 mA至20 mA范围内的信号阶跃,这是在500 Ω负载下检测的,并且连接到带通滤波器的输入端。滤波器的输出(增益系数为10)可在通道2上看到。峰值在前面提到的150 mV峰值限值之内。

OUT_A)">
图17. 模拟变化率波形(IOUT_A)
电路 电压 电流 DAC 变压器 PLC 振荡器 ADI 电阻 滤波器 二极管 PWM 开关电源 CMOS 示波器 连接器 USB 相关文章:
- 一种新型防伪读码器的设计(01-01)
- 基于ARM与DSP的嵌入式运动控制器设计(04-25)
- 航天器DC/DC变换器的可靠性设计(02-12)
- 基于ARM核的AT75C220及其在指纹识别系统中的应用(05-24)
- 基于nRF2401智能小区无线抄表系统集中器设计(04-30)
- 卫星电源分系统可靠性设计与研究(02-12)
