基于STC单片机的超声波清洗机
时间:12-16
来源:互联网
点击:
随着超声波技术的不断发展,超声波广泛应用于检测、清洗、焊接、医疗等领域,甚至在纺织、航空领域也能见到它的踪迹。目前,超声的研究和应用可分为功率超声和检测超声两大领域,超声清洗是功率超声最为广泛的应用之一。它通过换能器,将功率超声的声能转换成机械振动,同时强超声波在液体传播时会产生“空化效应”。在空化气泡突然闭合时发出的冲击波可在其周围产生上千个大气压力,对污层的直接反复冲击,一方面破坏污物与清洗件表面的吸附,另一方面也会引起污物层的破坏而脱离清洗件表面并使它们分散到清洗液中,以清除物体表面的杂质、污垢或油膩。与其他清洗相比,超声波清洗具有效率高、能耗低、清洁环保的特点,特别在清洗复杂零件、盲孔、狭缝多的物件时,更凸显它的优势。
1 超声波清洗机总体方案设计
文中设计的超声波清洗机是以STC单片机为控制核心,包括整流滤波、逆变、IGBT驱动、PWM发生与控制、频率扫描显示、功率调节、调谐匹配与阻抗匹配模块以及相关保护模块。

图1 超声波清洗机原理框图
在超声波清洗机中,220 V50 Hz的市电输入后分为两路,一路用来产生大功率超声波,另一路用来检测、控制与显示的供电作用,具体如图1所示。其中,通过双向可控硅可控制清洗机的功率。逆变模块为半桥逆变,把直流电压逆变为高频交流电压,再经调谐匹配与阻抗匹配模块的变压器升压以及电感匹配,可以高效率、最大功率地输送到压电换能器。最后,压电换能器把超声波电源输出的电能转化为高频机械振动。
2 超声波清洗机各模块设计原理
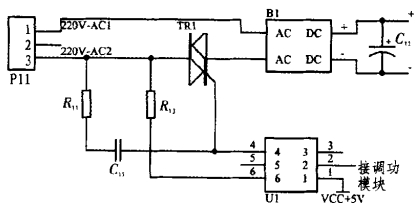
2.1 整流滤波与功率调节模块
220 V50 Hz交流电经整流桥B1整流以及电解电容C12滤波后产生直流输出电压。其中双向可控硅TR1用于功率调节,C11为安规电容,R11和C11主要用于消除高频干扰。而U1为光耦,型号可以选择MOC3021,1脚和3脚接调功模块。光耦U1起到隔离强弱电的作用,增强了电路的可靠性和安全性。

图2 整流滤波模块
在超声波电源系统的工作过程中,整流滤波模块与逆变模块会发热,可以将两个模块安装在一个铝片散热器上,进行风冷散热。这样,系统可以更安全可靠工作。
2.2 逆变与脉冲驱动模块
由于半桥逆变电路所用到的功率器件少,成本低,而且控制相对简单,因此本文设计的超声波清洗机采用半桥逆变电路。

图3 半桥逆变模块
在半桥逆变电路中,两个全控型开关器件为IGBT,即Q1与Q2和二极管D11和D12构成半桥逆变,在Q1和Q2上加以互补的信号,O1与Q2两IGBT是轮流触发的,即各交替进行导通。同时,在直流侧输入端接的电容C1和C2应足够大,并且C1=C2,容值可选2μF以上。同样,电阻R14、R15也应足够大,并且R14=R15,阻值可选100 kΩ以上。熔断器F11和F12用于保护开关管Q1和Q2,防止电流过大。
变压器T1和电阻R16、R17、R18、R19组成脉冲驱动模块,为Q1和Q2提供互补的触发信号。由于IGBT的驱动电压应小于20 V,而T12,T14间的输入电压约12 V,因此变压器T1变比设计为1:1:1。R18、R19用于限流作用,可选20 Ω左右的电阻。在本超声波清洗机中,上下两个IGBT器件留有一定的死区时间,以防止两者同时导通。
2.3 变压与线性稳压
220 V50 Hz交流电经变压器T4降压为12 V,再经整流桥B4整流、C41滤波以及U1(L7812)线性稳压后,输出12 V直流电压,给PWM发生与控制模块供电。同时,直流12 V再经U2(L7805)二次稳压变为5 V,为处理器IAP15F2K61S2工作提供电源。LED1发光二极管,起电源指示作用。为了减少电压的脉动系数,加入了电容C43、C44多次滤波。

图4 降压与线性稳压
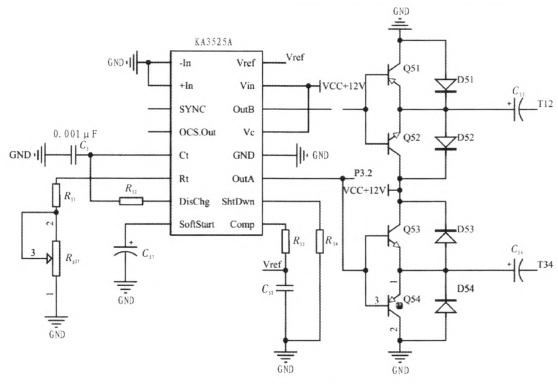
2.4 PWM发生与控制模块以及驱动模块
在本超声波清洗机中,以KA3525A作为PWM发生与控制芯片。如图5所示,KA3525A振荡频率的设定范围为20~40 kHz,芯片的脚5和脚7间串联一个电阻Rd就可以在较大范围内调节死区时间。KA3525A的振荡频率可表示为:

式中:CT、RT分别是与脚5、脚6相连的振荡器的电容和电阻;Rd是与脚7相连的放电端电阻。此处:Rd、CT、RT分别为图中的R52、C5、(R51+Rp51)。其中,Rp51为精密可调电阻,即通过R1和R2可以调节PWM输出频率。管脚8接一个电容C51用来软启动,减少功率开关管的开机冲击。11和14脚输出两路互补的PWM波,经中功率的三极管Q1、Q2、Q3、Q4放大,再经脉冲驱动变压器T1驱动两个IGBT,控制逆变模块实现半桥逆变(如图3所示)。高频变压器T1起隔离强电与弱电的作用,增强了驱动能力和电源的可靠性。

图5 PWM发生与控制模块
2.5 功率调节模块
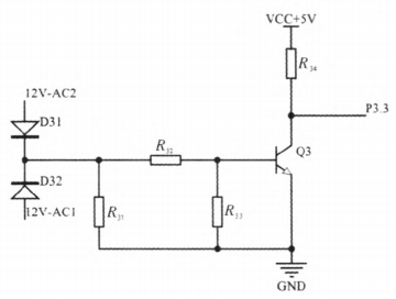
功率调节的实现原理:通过IAP15F2K61S2单片机的一个AD口检测调功电阻上电压大小,再通过模数转换获得AD数值。再根据此值控制双向可控硅TR1过零延时触发,即通过控制触发脉冲的相位来控制输出功率。其中,图6为过零触发原理图,12 V交流电经二极管D31、D32整流以及R31、R32、R33限流限压,再经三极管Q3检测过零点。当电网电压过零时,P3.3产生负脉冲。另外,IAP15F2K61S2单片机的P3.3口是一个外部中断口,通过检测过零脉冲获得工频电压的过零点。

图6过零触发原理图
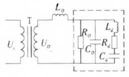
2.6 调谐匹配与阻抗匹配模块
超声波电源与换能器的匹配主要是调谐匹配和阻抗匹配。在调谐匹配中为减少静电抗产生的无功损耗,使压电换能器输出最大功率,需要通过匹配使换能器近似于纯电阻状态,提高超声波电源输出效率。另外,若完成了调谐匹配时,即负载为纯电阻状态时,为使电源输出最大功率,需要令实际负载和电源的最佳输出阻抗相等,而实现方法为:通过高频变压器使换能器的阻抗变换为超声波电源的最佳输出阻抗,从而使压电换能器输出最大功率。
图7为超声波清洗机调谐匹配与阻抗匹配模块。其中,虚线框内为压电换能器的等效电路图。

图7调谐匹配与阻抗匹配
其中,Co是压电换能器的静态电容,主要是由夹持而产生的电容,它是一个真实的电学量;Ro是压电换能器的介电损耗电阻,一般认为Ro无穷大,通常忽略不计;Ld、Cd、Rd分别为压电换能器的动态电感、动态电容和动态电阻。当Ld、Cd处于谐振时,串联支路为纯阻。在串联电感调谐匹配作用下,超声波电源的整个负载呈现出纯电阻性。当电源的输出电压稳定时,阻性负载上得到的功率只和负载的阻值有关,因此,需要采用高频变压器来进行阻抗变换,从而使超声波电源能够以最大功率输出。
3 结束语
文中根据实际需求,以STC一款型号为IAP15F2K61S2的单片机作为控制核心,提出了超声波清洗机系统整体设计方案。根据设计方案,进行了软件、硬件的设计和调试,保证其工作频率在20~50 kHz范围内连续可调,死区时间稳定,从而使与超声波电源与压电换能器匹配后能够产生大功率的超声波。最后根据设计制作出了一款具有调功、调频、定时功能的超声波清洗机。通过现场试验,本超声波电源系统能够长时间稳定地工作。
单片机 IGBT PWM 可控硅 电压 变压器 电感 电容 电路 二极管 电阻 电流 LED 发光二极管 振荡器 三极管 电路图 相关文章:
- 基于nRF2401智能无线火灾监控系统设计(04-01)
- 家居安防无线监控报警系统(04-02)
- 高精度压力测控系统的试验研究(04-08)
- 提高实时系统数据采集质量的研究(04-09)
- 基于MSP430的低功耗便携式测温仪设计(06-18)
- 以超低功耗微处理器MSP430为核心的热计量表设计(06-18)
