超温及降温报警器
时间:09-16
来源:互联网
点击:
这是一只由CD4011四与非门集成电路构成的超温与降温报警器,供监视恒温箱的温度用。当恒温电路发生故障或停电,箱内温度高于或低于所允许的范围时,它均能发出警报声,提醒人们注意采取相应措施。该电路具有0.1℃的分辨能力。
工作原理

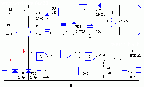
电路见图1(点击下载原理图)。二极管VD1和VD2均置于恒温箱内,当箱内温度低于下限值时,图中a点电位大于门A输入端的阈值电压U,门A输出端为低电平,使门B输出高电平,这时由门C、门D组成的多谐振荡器起振,压电片发出报警声;当箱内温度高于上限值时,b点电位小于门B阈值电压U,也可使门B输出高电平,压电片YD发出报警声。只有当箱内温度处于上、下限之间的值时,YD才不会发出声响。分别调节RP1和RP2的值可分别改变下限和上限值。
电源电路为交直流两用电源,E是备用电源,当交流电源停电时,VD3导通,备用电源对电路供电,由于本电路耗电甚微,备用电源可用层叠电池,以减少体积。
元器件选择与制作
元器件清单见下表。
工作原理

电路见图1(点击下载原理图)。二极管VD1和VD2均置于恒温箱内,当箱内温度低于下限值时,图中a点电位大于门A输入端的阈值电压U,门A输出端为低电平,使门B输出高电平,这时由门C、门D组成的多谐振荡器起振,压电片发出报警声;当箱内温度高于上限值时,b点电位小于门B阈值电压U,也可使门B输出高电平,压电片YD发出报警声。只有当箱内温度处于上、下限之间的值时,YD才不会发出声响。分别调节RP1和RP2的值可分别改变下限和上限值。
电源电路为交直流两用电源,E是备用电源,当交流电源停电时,VD3导通,备用电源对电路供电,由于本电路耗电甚微,备用电源可用层叠电池,以减少体积。
元器件选择与制作
元器件清单见下表。
| 编 号 | 名 称 | 型 号 | 数 量 |
| R1、2 | 电阻 | 1K | 2 |
| R3、4 | 电阻 | 120K | 2 |
| R5 | 电阻 | 3K | 1 |
| R6 | 电阻 | 680Ω | 1 |
| RP1、2 | 电位器 | 470K 线性 | 2 |
| C1、2 | 涤纶电容 | 0.22u | 2 |
| C3 | 涤纶电容 | 1700P | 1 |
| C4 | 电解电容 | 200u | 1 |
| C5 | 电解电容 | 470u | 1 |
| VD1、2 | 检波二极管 | 2AP9 | 2 |
| VD3、5 | 整流二极管 | IN4001 | 2 |
| VD4 | 稳压二极管 | 2CW55 6V | 1 |
| IC | 四与非门集成电路 | CD4011 | 1 |
| YD | 压电蜂鸣器 | HTD-27A或HTD-35A | 1 |
| T | 电源变压器 | 12V 2-5W | 1 |
| E | 电池组 | 6V | 1 |
集成电路 电路 二极管 电压 振荡器 电阻 电容 变压器 相关文章:
- 基于MSP430单片机的多路数据采集系统的设计(06-20)
- LED照明全方位渗透,高能效驱动方案点亮前景(11-17)
- 使用L6506 实现步进电机的电流控制(12-10)
- 激光微加工系统及基于DSP+FPGA的控制单元的研究(03-05)
- Si472x射频收发芯片的交通状况提示装置(02-18)
- 红外方式数字图像采集报警系统的设计(03-15)
