Cypress CY8CLEDAC02 12W调光LED驱动参考设计方案
时间:08-25
来源:互联网
点击:
Cypress 公司的CY8CLEDAC02是高性能离线LED驱动器,AC离线输入从80V到277VAC,输出功率高达25W,调光范围从2%到100%,智能墙壁调光器检测,主要用在可调光的离线LED驱动器,可调光的LED替代灯以及可调光的LED光源。本文介绍了CY8CLEDAC02主要特性,逻辑方框图,简化的应用电路图以及12W 220VAC输入调光LED驱动器参考设计指标,电路图,变压器指标与电路图以及材料清单,PCB元件布局图。
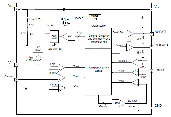
The CY8CLEDAC02 is a high performance offline LED driver, designed to interface directly with most conventional phase cut based wall dimmers. The device uses proprietary digital control technology to provide automatic detection of dimmer type (leading or trailing edge). It automatically generates dimming signals for LED loads and has the ability to dim down to 2 percent. It modulates LED brightness using a linear dimming scheme and switches to a pulse width modulation (PWM) based dimming scheme for output current levels lower than 20 percent of the full load current. In PWM mode optimized dimming frequencies in the range of 900 Hz result in zero visible flicker.At the heart of a CY8CLEDAC02 based system is the chopping circuit which provides the load necessary to enable correct wall dimmer operation. It also improves PF when there is no dimmer on the line.
The devices’ proprietary primary side sensing enables tight LED current regulation and eliminates the need for secondary feedback circuitry. No opto-couplers are necessary to meet UL isolation requirements; enabling flyback conversion with automatic isolation.
The CY8CLEDAC02 operates in quasi-resonant mode to achieve high efficiency. This mode of operation helps minimize external component count and simplifies EMI design, lowering the total bill of material cost.
The device’s cycle-by-cycle adaptive digital regulation uses critical discontinuous conduction mode (CDCM) when driving LED loads. The control algorithm for cycle-by-cycle regulation has internal compensation for guaranteed system phase and gain margins; requiring no external components for loop compensation.
The CY8CLEDAC02 has full featured circuit protection not normally available with other primary-side control solutions. The built-in protection includes output overvoltage protection, output short circuit protection, overtemperature protection, current-sense resistor short protection, and peak current limit protection. It also enables automatic LED brightness adjustment to compensate for temperature drift by simply connecting a NTC resistor to the VT pin.
CY8CLEDAC02主要特性:
■ AC offline input range from 80 to 277 VAC
■ Up to 25 W output power range
■ Intelligent wall dimmer detection:
❐ Leading edge (R, RL) dimmers
❐ Trailing edge (RC, RLC) dimmers
❐ No dimmer
■ Wide dimming range from 2 to 100 percent
■ Resonant control to achieve high efficiency (85 percent without dimmer)
■ Meets harmonic requirement with high power factor (0.7 without dimmer)
■ Primary-side sensing eliminates opto-isolators
■ Tight LED current regulation (typically < + 2.5 percent)
■ Low startup current (typically 10uA)
■ Low startup time (typically 0.5 s with active startup)
■ Multiple protection features:
❐ Output overvoltage protection (OOVP)
❐ Output short circuit protection (OSCP)
❐ Overtemperature protection (OTP)
❐ Current-sense resistor short protection (CSSP)
❐ Peak current limit protection (PCLP)
❐ Single-point fault protection
CY8CLEDAC02应用:
❐ Dimmable offline LED driver
❐ Dimmable LED replacement lamps
❐ Dimmable LED luminaires
图1.CY8CLEDAC02逻辑框图
图2.CY8CLEDAC02简化的应用框图
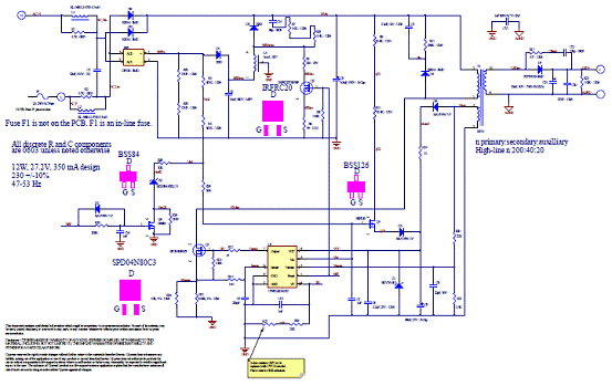
A55 220VAC 12W调光LED驱动器参考设计
This document describes a highline 12 W dimmable LED driver reference design using the CY8CLEDAC02 AC-DC power controller device. This design is capable of driving a string of LEDs with a typical forward voltage of 27 V at 350 mA. The CY8CLEDAC02 is a high-performance offline LED driver, designed to interface directly with most conventional phase-cut based wall dimmers. The device uses proprietary digital control technology to provide automatic detection of dimmer type (leading or trailing edge). It automatically generates dimming signals for LED loads and has the ability to dim down to 2 percent.
图3.12W LED驱动器参考设计外形图
LED驱动器参考设计指标:
图4. 12W LED驱动器参考设计电路图
LED驱动器参考设计材料清单:
变压器指标:
Electrical specifications
Primary inductance: 2360 μH at 10 kHz
Primary leakage inductance:
Renco Electronics ≤ 44 μH at 10 kHz
Würth Elektronik ≤ 25 μH at 10 kHz
Peak primary current: 380 mA
Peak secondary voltage: 29 V
Peak secondary current: 350 mA
Primary-to-secondary turns ratio: 5-to-1
Secondary-to-auxiliary turns ratio: 2-to-1
Flyback switching frequency: 120 kHz to 150 kHz
Materials
Core: EP13 (Ferrite material TDK PC40 or equivalent)
Bobbin: EP13
Magnet wire: Type 2UEW
Triple insulated wire: TEX-E or equivalent
Layer insulation tape: 3M1350f-1 or equivalent
Teflon sleeve
图5.变压器尺寸和电路图
图6.参考设计PCB元件布局图(顶层)
详情请见:
http://www.cypress.com/?docID=24621
和
http://www.cypress.com/?docID=30594
The CY8CLEDAC02 is a high performance offline LED driver, designed to interface directly with most conventional phase cut based wall dimmers. The device uses proprietary digital control technology to provide automatic detection of dimmer type (leading or trailing edge). It automatically generates dimming signals for LED loads and has the ability to dim down to 2 percent. It modulates LED brightness using a linear dimming scheme and switches to a pulse width modulation (PWM) based dimming scheme for output current levels lower than 20 percent of the full load current. In PWM mode optimized dimming frequencies in the range of 900 Hz result in zero visible flicker.At the heart of a CY8CLEDAC02 based system is the chopping circuit which provides the load necessary to enable correct wall dimmer operation. It also improves PF when there is no dimmer on the line.
The devices’ proprietary primary side sensing enables tight LED current regulation and eliminates the need for secondary feedback circuitry. No opto-couplers are necessary to meet UL isolation requirements; enabling flyback conversion with automatic isolation.
The CY8CLEDAC02 operates in quasi-resonant mode to achieve high efficiency. This mode of operation helps minimize external component count and simplifies EMI design, lowering the total bill of material cost.
The device’s cycle-by-cycle adaptive digital regulation uses critical discontinuous conduction mode (CDCM) when driving LED loads. The control algorithm for cycle-by-cycle regulation has internal compensation for guaranteed system phase and gain margins; requiring no external components for loop compensation.
The CY8CLEDAC02 has full featured circuit protection not normally available with other primary-side control solutions. The built-in protection includes output overvoltage protection, output short circuit protection, overtemperature protection, current-sense resistor short protection, and peak current limit protection. It also enables automatic LED brightness adjustment to compensate for temperature drift by simply connecting a NTC resistor to the VT pin.
CY8CLEDAC02主要特性:
■ AC offline input range from 80 to 277 VAC
■ Up to 25 W output power range
■ Intelligent wall dimmer detection:
❐ Leading edge (R, RL) dimmers
❐ Trailing edge (RC, RLC) dimmers
❐ No dimmer
■ Wide dimming range from 2 to 100 percent
■ Resonant control to achieve high efficiency (85 percent without dimmer)
■ Meets harmonic requirement with high power factor (0.7 without dimmer)
■ Primary-side sensing eliminates opto-isolators
■ Tight LED current regulation (typically < + 2.5 percent)
■ Low startup current (typically 10uA)
■ Low startup time (typically 0.5 s with active startup)
■ Multiple protection features:
❐ Output overvoltage protection (OOVP)
❐ Output short circuit protection (OSCP)
❐ Overtemperature protection (OTP)
❐ Current-sense resistor short protection (CSSP)
❐ Peak current limit protection (PCLP)
❐ Single-point fault protection
CY8CLEDAC02应用:
❐ Dimmable offline LED driver
❐ Dimmable LED replacement lamps
❐ Dimmable LED luminaires
图1.CY8CLEDAC02逻辑框图
图2.CY8CLEDAC02简化的应用框图
A55 220VAC 12W调光LED驱动器参考设计
This document describes a highline 12 W dimmable LED driver reference design using the CY8CLEDAC02 AC-DC power controller device. This design is capable of driving a string of LEDs with a typical forward voltage of 27 V at 350 mA. The CY8CLEDAC02 is a high-performance offline LED driver, designed to interface directly with most conventional phase-cut based wall dimmers. The device uses proprietary digital control technology to provide automatic detection of dimmer type (leading or trailing edge). It automatically generates dimming signals for LED loads and has the ability to dim down to 2 percent.
图3.12W LED驱动器参考设计外形图
LED驱动器参考设计指标:
图4. 12W LED驱动器参考设计电路图
LED驱动器参考设计材料清单:
变压器指标:
Electrical specifications
Primary inductance: 2360 μH at 10 kHz
Primary leakage inductance:
Renco Electronics ≤ 44 μH at 10 kHz
Würth Elektronik ≤ 25 μH at 10 kHz
Peak primary current: 380 mA
Peak secondary voltage: 29 V
Peak secondary current: 350 mA
Primary-to-secondary turns ratio: 5-to-1
Secondary-to-auxiliary turns ratio: 2-to-1
Flyback switching frequency: 120 kHz to 150 kHz
Materials
Core: EP13 (Ferrite material TDK PC40 or equivalent)
Bobbin: EP13
Magnet wire: Type 2UEW
Triple insulated wire: TEX-E or equivalent
Layer insulation tape: 3M1350f-1 or equivalent
Teflon sleeve
图5.变压器尺寸和电路图
图6.参考设计PCB元件布局图(顶层)
详情请见:
http://www.cypress.com/?docID=24621
和
http://www.cypress.com/?docID=30594
Cypress DAC LED EDA 电路图 电路 变压器 PCB PWM 相关文章:
- 基于FPGA和USB2.0的高速数据采集系统(01-13)
- EZ-USB FX2的数据采集和传输系统设计(02-26)
- 基于USB2.0技术的高速双路数据采集系统(03-07)
- EZ-USB接口设备的软配置技术(04-04)
- 优化光伏系统(06-13)
- 嵌入式智能化传感器的设计(07-22)
