SSL2101:LED反激驱动解决方案
时间:08-12
来源:互联网
点击:
NXP公司的SSL2101是120V AC LED反激驱动器,能直接工作在火线电压整流器。器件包括高压功率开关以及直接从火线电压整流器起动的电路,支持大多数调光方案。内置了超温保护(OTP)、过流保护(OCP)和绕组短路保护(SWP),主要用在高达10W的装饰灯如GU10、LED驱动器、高达15W的LED串以及1W-10W的LED灯。本文介绍了SSL2101主要特性、方框图、反激电路图(230V TRIAC适用)以及SSL2101光参考板、主要指标、电路图和材料清单。
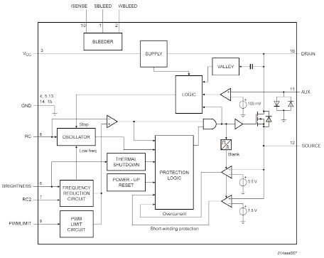
SSL2101是开关模式电源(SMPS)控制器IC,它与相位调光器结合,连接于整流总输电线(市电电压),用于驱动LED设备。该器件包括了一个高压电源开关以及电路,用以从总输电电压直接启动。此外,该器件还具有高压电路,用于给相位调光器供电。
图1 SSL2101方框图
图2 SSL2101参考板外形图
主要特性
•可通用于现有照明控制基础设施、三端双向可控硅开关元件、晶体管、调光器
•支持大部分调光解决方案
•通过内置的专用电路,对于谷值转换效率进行优化
•内置去磁检测
•内置过热保护(OTP)
•短绕组保护(SWP)和过流保护(OCP)
•内部VCC,允许从整流市电电压启动
•自然调光曲线对数修正
图3 SSL2101光参考板指标
SSL2101应用
SSL2101适合于不同的电源要求,其中包括:
•改型灯具例如GU10,最大可达10瓦
• LED模块,独立的电源,LED点,小聚光灯,最大15瓦
• LED串如零售展示,最大15瓦
•电源隔离的LED驱动器,最高10瓦到15瓦(反激式拓扑)
•非电源隔离LED驱动器(降压拓扑结构),最大峰值电流为900毫安,连续LED电流低于450 mA
• LED灯1瓦至10瓦(反激)或450毫安(降压)
SSL2101光参考板
SSL2101工作灯板为120伏(交流)、可调光的450 mA的LED驱动板。它采用了反激式转换器,用以驱动需要电流隔离的功率LED。电路板的设计突出了高性能调光、宽调光器兼容性、高效率和驱动不同数量的LED的能力。
详情请见
http://solution.eccn.com/solution_2011062711071266.htm
SSL2101是开关模式电源(SMPS)控制器IC,它与相位调光器结合,连接于整流总输电线(市电电压),用于驱动LED设备。该器件包括了一个高压电源开关以及电路,用以从总输电电压直接启动。此外,该器件还具有高压电路,用于给相位调光器供电。
图1 SSL2101方框图
图2 SSL2101参考板外形图
主要特性
•可通用于现有照明控制基础设施、三端双向可控硅开关元件、晶体管、调光器
•支持大部分调光解决方案
•通过内置的专用电路,对于谷值转换效率进行优化
•内置去磁检测
•内置过热保护(OTP)
•短绕组保护(SWP)和过流保护(OCP)
•内部VCC,允许从整流市电电压启动
•自然调光曲线对数修正
图3 SSL2101光参考板指标
SSL2101应用
SSL2101适合于不同的电源要求,其中包括:
•改型灯具例如GU10,最大可达10瓦
• LED模块,独立的电源,LED点,小聚光灯,最大15瓦
• LED串如零售展示,最大15瓦
•电源隔离的LED驱动器,最高10瓦到15瓦(反激式拓扑)
•非电源隔离LED驱动器(降压拓扑结构),最大峰值电流为900毫安,连续LED电流低于450 mA
• LED灯1瓦至10瓦(反激)或450毫安(降压)
SSL2101光参考板
SSL2101工作灯板为120伏(交流)、可调光的450 mA的LED驱动板。它采用了反激式转换器,用以驱动需要电流隔离的功率LED。电路板的设计突出了高性能调光、宽调光器兼容性、高效率和驱动不同数量的LED的能力。
详情请见
http://solution.eccn.com/solution_2011062711071266.htm
NXP LED 电压 电路 电路图 可控硅 电流 相关文章:
- 基于CAN_GSM车辆监控系统设计(03-07)
- 以太网的二代身份证RFID系统应用研究(04-02)
- Vacon变频器在摩擦式智能抽油机上的应用(08-02)
- 现场总线 iCAN 网络在工程机械中的应用(12-06)
- ARM LPC2101的无刷直流电机控制方案(12-06)
- 基于LM3S615的地下水位监测系统设计(12-08)
