耗电流低于200 μA的低功耗4 mA至20 mA过程控制电流环路解决方案
时间:08-12
来源:互联网
点击:
ADI公司
4 mA至20 mA电流环路广泛用于采用数字或模拟输入输出的可编程逻辑控制器(PLC)和分布式控制系统(DCS)。
电路功能与优势
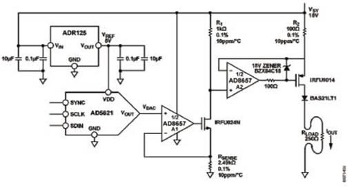
图1所示电路是一个4 mA至20 mA电流环路发送器,用于过程控制系统与其执行器之间的通信。除具有高性价比外,此电路还是业界功耗最低的解决方案。电流环路接口之所以颇受青睐,是因为它能以高性价比方式进行长距离抗扰数据传输。低功耗双通道运算放大器AD8657 、DACAD5621和基准电压源ADR125的组合,可以为微控制器和数字隔离器等更高功耗器件提供更多功耗预算。此电路输出电流为0 mA至20 mA。4 mA至20 mA范围一般对应表示DAC或微控制器的输入控制范围,0 mA至4 mA的输出电流范围则常用于诊断故障条件。
图1 PIC32MX795F512方框图
12位、5 V AD5621需要75 μA的电源电流(典型值)。AD8657是一款轨到轨输入/输出双通道运算放大器,而且是目前业界功耗最低的放大器之一(在整个电源电压和输入共模范围内,其耗电流为22 μA),工作电压最高可达18 V。ADR125是精密微功耗5 V带隙基准电压源,仅需要95 μA电源电流。这三个器件总共消耗192 μA的电源电流(典型值)。
电路描述
对于工业和过程控制模块,4 mA至20 mA电流环路发送器用作控制单元与执行器之间的通信手段。12位DAC AD5621位于控制单元,根据输入代码产生0 V至5 V之间的输出电压VDAC。代码通过SPI接口设置,输入代码与输出电压之间的理想关系可用下式表示:
其中:
VREF为ADR125的输出电压和AD5621的电源电压
D是载入AD5621的二进制代码的十进制等效值
DAC输出电压设置流过检测电阻RSENSE的电流
流过RSENSE 的电流作为VDAC 的函数在0 mA至2 mA范围内变化。此电流会在R1两端产生一个电压,并设置AD8657放大器(A2)的同相输入端电压。A2 AD8657使环路闭合,并将反相输入端电压拉至与同相输入端相同的电压。因此,流过R1的电流以10倍的系数镜像到R2,这可以通过公式3表示:
VDAC 的范围为0 V至5 V,因此该电路产生的电流输出范围为0 mA至20 mA。
AD5621是一款12位DAC,属于 nanoDAC系列,采用基准电压源ADR125的5 V输出电压工作。它有一个片内精密输出缓冲器,该缓冲器能够提供轨到轨输出摆幅,因此其动态输出范围非常高。电源电压为5 V时,AD5621消耗的电源电流为75μA(典型值)。
图 2. 0 mA至20 mA输出电流
图3 输出电流误差图
此外,本电路解决方案需要一个轨到轨输入放大器,双通道运算放大器AD8657是绝佳选择,具有低功耗和轨到轨特性。在额定电源电压和输入共模电压范围内,该运算放大器的工作电源电流为22μA(典型值)。它还提供出色的单位电流噪声和带宽性能。AD8657是功耗最低的放大器之一,工作电源电压最高可达18 V。
ADR125是一款精密、微功耗、低压差(LDO)基准电压源。输入电压为18 V时,静态电流仅95μA(典型值)。之所以首选LDO基准电压源,是因为它能使从控制单元到执行器的环路电线承受更多压降。为了保持稳定,ADR125的输出端需要一个0.1 μF小电容。另外再并联一个0.1μF至10μF电容可以提高负载瞬态响应性能。虽然输入电容不是必需的,但建议使用。输入端可以串联一个1μF至10μF的电容,以改善电源电压突然变化时的瞬态响应性能。再并联一个0.1 μF电容同样有助于降低电源噪声。
还需要旁路电容(图1中未显示)。本例中每个双通道运放的每个电源引脚上都应有一个10μF钽电容与一个0.1 μF陶瓷电容并联。
该电路解决方案输出0mA至20mA的电流。图2显示在250 Ω负载电阻中测得的电路输出电流。图3所示为输出电流误差图。
常见变化
对于14位或16位分辨率的解决方案,请考虑采用AD5641 或AD5662,16 V CMOS运算放大器ADA4665-2 是另一个选择,可以代替AD8657,它的性价比更高,电压噪声更低,但缺点是电源电流较高。针对此类应用选择放大器时,务必确保不要超出输入共模电压和电源电压范围。
对于更高的电源电压,请考虑采用基准电压源ADR02 ,其工作电源电压最高可达36 V。
应用
• 楼宇控制和自动化
• 控制/处理
• 暖通空调
• 过程控制与工业自动化
• 可编程逻辑控制和分布式控制系统
4 mA至20 mA电流环路广泛用于采用数字或模拟输入输出的可编程逻辑控制器(PLC)和分布式控制系统(DCS)。
电路功能与优势
图1所示电路是一个4 mA至20 mA电流环路发送器,用于过程控制系统与其执行器之间的通信。除具有高性价比外,此电路还是业界功耗最低的解决方案。电流环路接口之所以颇受青睐,是因为它能以高性价比方式进行长距离抗扰数据传输。低功耗双通道运算放大器AD8657 、DACAD5621和基准电压源ADR125的组合,可以为微控制器和数字隔离器等更高功耗器件提供更多功耗预算。此电路输出电流为0 mA至20 mA。4 mA至20 mA范围一般对应表示DAC或微控制器的输入控制范围,0 mA至4 mA的输出电流范围则常用于诊断故障条件。
图1 PIC32MX795F512方框图
12位、5 V AD5621需要75 μA的电源电流(典型值)。AD8657是一款轨到轨输入/输出双通道运算放大器,而且是目前业界功耗最低的放大器之一(在整个电源电压和输入共模范围内,其耗电流为22 μA),工作电压最高可达18 V。ADR125是精密微功耗5 V带隙基准电压源,仅需要95 μA电源电流。这三个器件总共消耗192 μA的电源电流(典型值)。
电路描述
对于工业和过程控制模块,4 mA至20 mA电流环路发送器用作控制单元与执行器之间的通信手段。12位DAC AD5621位于控制单元,根据输入代码产生0 V至5 V之间的输出电压VDAC。代码通过SPI接口设置,输入代码与输出电压之间的理想关系可用下式表示:
其中:
VREF为ADR125的输出电压和AD5621的电源电压
D是载入AD5621的二进制代码的十进制等效值
DAC输出电压设置流过检测电阻RSENSE的电流
流过RSENSE 的电流作为VDAC 的函数在0 mA至2 mA范围内变化。此电流会在R1两端产生一个电压,并设置AD8657放大器(A2)的同相输入端电压。A2 AD8657使环路闭合,并将反相输入端电压拉至与同相输入端相同的电压。因此,流过R1的电流以10倍的系数镜像到R2,这可以通过公式3表示:
VDAC 的范围为0 V至5 V,因此该电路产生的电流输出范围为0 mA至20 mA。
AD5621是一款12位DAC,属于 nanoDAC系列,采用基准电压源ADR125的5 V输出电压工作。它有一个片内精密输出缓冲器,该缓冲器能够提供轨到轨输出摆幅,因此其动态输出范围非常高。电源电压为5 V时,AD5621消耗的电源电流为75μA(典型值)。
图 2. 0 mA至20 mA输出电流
图3 输出电流误差图
此外,本电路解决方案需要一个轨到轨输入放大器,双通道运算放大器AD8657是绝佳选择,具有低功耗和轨到轨特性。在额定电源电压和输入共模电压范围内,该运算放大器的工作电源电流为22μA(典型值)。它还提供出色的单位电流噪声和带宽性能。AD8657是功耗最低的放大器之一,工作电源电压最高可达18 V。
ADR125是一款精密、微功耗、低压差(LDO)基准电压源。输入电压为18 V时,静态电流仅95μA(典型值)。之所以首选LDO基准电压源,是因为它能使从控制单元到执行器的环路电线承受更多压降。为了保持稳定,ADR125的输出端需要一个0.1 μF小电容。另外再并联一个0.1μF至10μF电容可以提高负载瞬态响应性能。虽然输入电容不是必需的,但建议使用。输入端可以串联一个1μF至10μF的电容,以改善电源电压突然变化时的瞬态响应性能。再并联一个0.1 μF电容同样有助于降低电源噪声。
还需要旁路电容(图1中未显示)。本例中每个双通道运放的每个电源引脚上都应有一个10μF钽电容与一个0.1 μF陶瓷电容并联。
该电路解决方案输出0mA至20mA的电流。图2显示在250 Ω负载电阻中测得的电路输出电流。图3所示为输出电流误差图。
常见变化
对于14位或16位分辨率的解决方案,请考虑采用AD5641 或AD5662,16 V CMOS运算放大器ADA4665-2 是另一个选择,可以代替AD8657,它的性价比更高,电压噪声更低,但缺点是电源电流较高。针对此类应用选择放大器时,务必确保不要超出输入共模电压和电源电压范围。
对于更高的电源电压,请考虑采用基准电压源ADR02 ,其工作电源电压最高可达36 V。
应用
• 楼宇控制和自动化
• 控制/处理
• 暖通空调
• 过程控制与工业自动化
• 可编程逻辑控制和分布式控制系统
ADI 电流 PLC 电路 放大器 DAC 电压 PIC 运算放大器 电阻 LDO 电容 CMOS 自动化 相关文章:
- 无线IP视频监控应用即将井喷,Blackfin助您赢得先机(07-23)
- 关于安防应用中图像处理难点分析及处理器选择(07-14)
- 基于 SoPC 的震动信号采集设备设计(08-14)
- 汇聚式处理器提供智能电网设备核心平台(12-21)
- 新型数字温度传感器ADT75的原理及应用(01-13)
- AD7656-1 菊花链的多通道数据采集接口设计(01-23)
