通用多址遥控系统设计
时间:12-23
来源:互联网
点击:

图2 载波调制示意图
● 检测当前是否有键被按下。检测的方法是使P1.4~P1.7输出为0,读取P1.0~P1.3的状态,若P1.0~P1.3为全1,则无键闭合,否则有键闭合。
● 去除键抖动。当检测到有键按下后,延时一段时间再做下一步检测判断。
● 若有键按下,应该识别出是哪一个键闭合。方法是对键盘的行线进行扫描。
P1.4~P1.7按下面4种组合依次输出1110,1101,1011,0111,在每组行输出时读取P1.0~P1.3,若全为1,则表示0这行没有键输入,否则有键闭合。由此得到闭合键的行值和列值,然后采用计算的方法或者查表的方法将闭合键的行值和列值转换成所定义的值。
● 为了保证每闭合一次CPU仅作一次处理,必须去除键释放时的抖动。产生的键值放在发送数据库区,30H存放的是产生的键值,即要遥控的8位地址共1字节,31H放的是和30H中的相同的8位地址,地址码重发了一次,主要是加强遥控器的可靠性,如果两次地址码不相同,则说明本帧数据有错,应该丢弃。32H放的是00H(为了编程简单),33H放的是0FFH,一共32位数据。要发送数据时,只要到那里读取数据即可,然后调用发射子程序发送。
②载波部分
根据前面介绍的红外遥控的基本原理,红外遥控器编码调制的方法其实很简单,只要生成一定时间长的电平就可以。再通过一个38kHz载波调制便可以发射编码。载波的产生方法有多种,可以由CMOS门电路RC振荡器构成,或者由555时基电路构成等。
在此次设计中采用的是CPU延时,即用定时器中断完成,用单片机的T0定时产生38kHz载波。设定定时器为方式2,即自动恢复初值的8位计数器。TL0作为8位计数器,TH0作为计数初值寄存器,当TL0计数溢出时,一方面置1溢出标志位TF0,向CPU请求中断,同时将TH0内容送入TL0,使TL0从初值开始重新加1计数。因此,T0工作于方式2,定时精度比较高。根据计算,设定38KHz的定时初值,采用12kHz晶振的定时初值为0F3H,用11.0592kHz晶振时的初值为0F4H,设定好定时器中断,在中断程序中只写入取反P2.0(CPL P2.0),当要发送数据1时,前面560μs高电平发送时,先打开定时器中断,再启动定时器,允许定时器工作,延时560μs再关定时器,后面1690μs的低电平因为不发送信号,所以可以直接置P2.0高电平后,延时1690μs即可;数据0前面的560μs高电平和数据1的一样,后面560μs的低电平因为不发送信号,所以可以直接置P2.0高电平后,延时560μs即可。
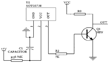
2 红外接收解码电路
红外遥控接收采用一体化红外接收头,它将红外接收二极管、放大器、解调、整形等电路安装在一起,只有三个引脚。红外接收头的信号输出端接单片机的INT0端,单片机中断INT0在红外脉冲下降沿时产生中断。电路如图3.3所示,图中增加一只PNP三极管对输出信号放大,R和C组成去耦电路抑制电源干扰。

图3 一体化接收头示意图
3 遥控信号的解码算法
平时,遥控器无键按下时,红外发射二极管不发出信号,遥控接收头输出信号1,有键按下时,0和1的编码的高电平经遥控接收头反相后会输出信号0,由于与单片机的中断脚相连,将会引起单片机中断(单片机预先设定为下降沿产生中断)。
遥控码发射时由9ms的高电平和 4.5ms的低电平表示引导码,用560μs的高电平和560μs的低电平表示数据“0”,用560μs的高电平和1690μs的低电平表示数据“1”,引导码后面是4字节的数据。接收码是发射码的反向,所以判断数据中的高电平的长度是读出数据的要点,在这里用882μs(560~ 1690μs之间)作为标尺,如果882μs之后还是高电平则表示是数据1,将1写入寄存器即可(数据为1时还需要再延时一段时间使电平变低,用来检测下一个低电平的开始)。882μs后电平为低电平则表示是数据0,则将0写入寄存器中,之后再等待下一个低电平的到来。
继续接收下面的数据,当接收到32位数据时,说明一帧数据接收完毕,然后判断本次接收是否有效,如果两次地址码相同并且等于本系统的地址码,数据码和数据反码之和等于0FFH,则接收的本帧数据有效,点亮一只发光二极管,否则丢弃本次接收到的数据。
接收完毕后,初始化本次接收到的数据,准备下次遥控接收。
三、结束
红外 单片机 二极管 电路 集成电路 发光二极管 振荡器 编码器 放大器 滤波器 比较器 三极管 电阻 CMOS 555 相关文章:
- 一种新型防伪读码器的设计(01-01)
- 新型锁相环芯片全面提升红外无线麦克风产品性能(05-04)
- 2009视频监控:网络化及其推动的几大趋势(06-03)
- 红外摄像机夜视监控系统的四项问题(06-16)
- lns构架智能小区安防及关键技术应用研究(06-09)
- 英国试图利用路灯建城市监控无线网络(07-27)
