建材质量自动监测系统的设计
时间:09-25
来源:互联网
点击:
建材质量自动监测系统是一个可以通过指定的材料万能试验机进行力学性能指标采集处理的系统,其主体是联机测试模块,重点是数据采集子模块和智能检测子模块。数据采集子模块包括信号的放大和处理,智能检测子模块则负责所获得力学参数的检测。
自动监测系统总体方案
1 系统总体方案的确定
按照自动监测系统的性能及设计要求,系统的方案确定需要从以下几个方面考虑:
● 自动采集力和形变试验数据;
● 自动分析处理采集数据,得出用户要求的力学性能指标;
● 试验过程中按要求确定数据加载速率及各关键技术的解决方案;
● 能自动保存试验数据,供用户进行数据查询;
● 系统性价比高,界面友好,操作方便,便于用户使用。
要从所设计的系统中得到合理的结果,完成自动监测的功能,就必须依赖于系统的每一个组成部分,即材料试验机、传感器、信号放大调理、数据采集系统和数据显示部分.

图1 系统原理框图
2 系统的原理框图
按照上述思路设计的系统可用图1所示的框图加以说明。从以上原理图可以看出,试验机上串接的压力传感器输出的小信号通过屏蔽电缆送入信号放大调理模块,完成信号的放大、滤波及极性转换等。放大后的模拟信号经数字化模块转化为数字量,传送给单片机,再经过运算及零点补偿等处理,在液晶模块上显示出来,同时经过串行接口送到上位机。键盘提供人机交互的手段,但在此次设计中暂不对其做出分析。数据保存模块具有掉电保护功能,主要是保存当前委托编号,采集数据等信息不因断电而丢失。系统的性能要做到稳定、可靠、准确,且使用简便,有较高的容错能力,在功能上要保证有一定的可扩展。
3 系统的设计重点
● 联机测试模块
联机测试模块是整个材料试验机监测系统的关键,主要包括图像处理子模块、数据采集子模块与智能检测子模块.
● 数据的传送与通信
通信程序设计的重点主要是保证通信的可靠性。由于通信线路长,其必然成为各种尖峰干扰的引入源,再加之共同地线影响MCU、A/D等单元,引起地电位脉动,从而造成数据抖动甚至出现粗大误差。因此,必须对通信接口电路进行光电隔离。通信接口芯片的选择也很重要。上位机的通信接口程序,可采用串行通信控件等实现;计算机串口1、串口2分别与两数据采集子系统(下位机)相连,采用循环扫描方式限时与下位机通信。
联机测试模块的设计
1 图像处理子模块
图像处理模块主要负责试验曲线的绘制、显示、保存等操作,系统对于曲线的显示有以下几个方面的要求。

图2 高线性度桥路放大器
① 曲线显示直观。依据试验机的最大负载、油缸活塞最大位移、试样预计抗拉强度、最大变形等指标,基本手动输入出横坐标和纵坐标的最大刻度。绘制曲线必须依据此刻度按照比例进行。
② 曲线显示的大小要适中。显示过大,有过分强调曲线数据之嫌,且曲线图象较大,增加系统后续处理的负担;显示太小,影响试验加载过程的直观表达。
③ 横坐标和纵坐标是需要依据用户的要求发生变化的,不能固定不变。
此模块的设计可以采用Visual Basic的 Picture Box控件。
2 数据采集子模块
数据自动采集的模块包括信号变送电路、信号采集处理两部分。
信号处理部分的核心是单片机,全程菜单驱动,根据选定的材料类型自动生成检测的样品组数、个数以及委托编号等。每检测完一组,自动向上位机发送,并送存机内环行数据存储单元以便备查。

图3 屈服点检测程序图
● 信号变送电路
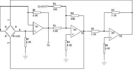
信号变送电路的核心是具有高精度、高稳定度与高线性度的桥路放大器。由于传感器必须连续长期稳定工作,在传感器选用上必须保证高精度和稳定度,因此选用压阻式压力传感器。传感器的灵敏度可通过调节放大器增益来校正,从而使之在高电平输出时具有良好的互换性。
为使线性度和灵敏度均较佳,可采用如图2所示的高线性度桥路放大器。
● 信号采集处理
信号采集的关键是信号的A/D转换处理。A/D转换模块的核心是双积分A/D转换电路ICL7135。ICL7135是一种常用的4位半双积分型单片集成ADC芯片,其分辨相当于14位二进制数;转换精度高,转换误差为±1LSB;能在单极性参考电压下,对双极性的输入模拟电压进行A/D转换;模拟输入电压范围为0~1.999V。芯片采用了自动校零技术,可保证零点在常温下的长期稳定性;模拟输入可以是差动信号,输入阻抗极高。
3 智能检测子模块
以常见的建材—钢材为例来说明。用作建筑材料的钢材通常需要具备较高的强度、足够的变形能力、良好的工艺性能等。因此,只要能自动检测出最大负荷,即峰值力,就可以得到屈服点强度。检测的程序框图如图3所示。
数据的传送通信模块的设计
根据系统的拓扑需要,可以采用RS-232串行通信方式,也可采用RS-485等现场总线方式。从通信环境和距离实际出发,采用RS-232比较合适,而且本系统与材料试验机相联系使用,从系统到上位机有一定距离,因此采用串行通信方式。
RS-232接口包括接收信号线RXD、TXD和一系列控制信号线。在这些控制信号线中,当RS-232信号在进行逻辑转化时:逻辑“0”对应+5~+15V,逻辑“1”对应相对于地的-5~-15V。
自动监测系统总体方案
1 系统总体方案的确定
按照自动监测系统的性能及设计要求,系统的方案确定需要从以下几个方面考虑:
● 自动采集力和形变试验数据;
● 自动分析处理采集数据,得出用户要求的力学性能指标;
● 试验过程中按要求确定数据加载速率及各关键技术的解决方案;
● 能自动保存试验数据,供用户进行数据查询;
● 系统性价比高,界面友好,操作方便,便于用户使用。
要从所设计的系统中得到合理的结果,完成自动监测的功能,就必须依赖于系统的每一个组成部分,即材料试验机、传感器、信号放大调理、数据采集系统和数据显示部分.

图1 系统原理框图
2 系统的原理框图
按照上述思路设计的系统可用图1所示的框图加以说明。从以上原理图可以看出,试验机上串接的压力传感器输出的小信号通过屏蔽电缆送入信号放大调理模块,完成信号的放大、滤波及极性转换等。放大后的模拟信号经数字化模块转化为数字量,传送给单片机,再经过运算及零点补偿等处理,在液晶模块上显示出来,同时经过串行接口送到上位机。键盘提供人机交互的手段,但在此次设计中暂不对其做出分析。数据保存模块具有掉电保护功能,主要是保存当前委托编号,采集数据等信息不因断电而丢失。系统的性能要做到稳定、可靠、准确,且使用简便,有较高的容错能力,在功能上要保证有一定的可扩展。
3 系统的设计重点
● 联机测试模块
联机测试模块是整个材料试验机监测系统的关键,主要包括图像处理子模块、数据采集子模块与智能检测子模块.
● 数据的传送与通信
通信程序设计的重点主要是保证通信的可靠性。由于通信线路长,其必然成为各种尖峰干扰的引入源,再加之共同地线影响MCU、A/D等单元,引起地电位脉动,从而造成数据抖动甚至出现粗大误差。因此,必须对通信接口电路进行光电隔离。通信接口芯片的选择也很重要。上位机的通信接口程序,可采用串行通信控件等实现;计算机串口1、串口2分别与两数据采集子系统(下位机)相连,采用循环扫描方式限时与下位机通信。
联机测试模块的设计
1 图像处理子模块
图像处理模块主要负责试验曲线的绘制、显示、保存等操作,系统对于曲线的显示有以下几个方面的要求。

图2 高线性度桥路放大器
① 曲线显示直观。依据试验机的最大负载、油缸活塞最大位移、试样预计抗拉强度、最大变形等指标,基本手动输入出横坐标和纵坐标的最大刻度。绘制曲线必须依据此刻度按照比例进行。
② 曲线显示的大小要适中。显示过大,有过分强调曲线数据之嫌,且曲线图象较大,增加系统后续处理的负担;显示太小,影响试验加载过程的直观表达。
③ 横坐标和纵坐标是需要依据用户的要求发生变化的,不能固定不变。
此模块的设计可以采用Visual Basic的 Picture Box控件。
2 数据采集子模块
数据自动采集的模块包括信号变送电路、信号采集处理两部分。
信号处理部分的核心是单片机,全程菜单驱动,根据选定的材料类型自动生成检测的样品组数、个数以及委托编号等。每检测完一组,自动向上位机发送,并送存机内环行数据存储单元以便备查。

图3 屈服点检测程序图
● 信号变送电路
信号变送电路的核心是具有高精度、高稳定度与高线性度的桥路放大器。由于传感器必须连续长期稳定工作,在传感器选用上必须保证高精度和稳定度,因此选用压阻式压力传感器。传感器的灵敏度可通过调节放大器增益来校正,从而使之在高电平输出时具有良好的互换性。
为使线性度和灵敏度均较佳,可采用如图2所示的高线性度桥路放大器。
● 信号采集处理
信号采集的关键是信号的A/D转换处理。A/D转换模块的核心是双积分A/D转换电路ICL7135。ICL7135是一种常用的4位半双积分型单片集成ADC芯片,其分辨相当于14位二进制数;转换精度高,转换误差为±1LSB;能在单极性参考电压下,对双极性的输入模拟电压进行A/D转换;模拟输入电压范围为0~1.999V。芯片采用了自动校零技术,可保证零点在常温下的长期稳定性;模拟输入可以是差动信号,输入阻抗极高。
3 智能检测子模块
以常见的建材—钢材为例来说明。用作建筑材料的钢材通常需要具备较高的强度、足够的变形能力、良好的工艺性能等。因此,只要能自动检测出最大负荷,即峰值力,就可以得到屈服点强度。检测的程序框图如图3所示。
数据的传送通信模块的设计
根据系统的拓扑需要,可以采用RS-232串行通信方式,也可采用RS-485等现场总线方式。从通信环境和距离实际出发,采用RS-232比较合适,而且本系统与材料试验机相联系使用,从系统到上位机有一定距离,因此采用串行通信方式。
RS-232接口包括接收信号线RXD、TXD和一系列控制信号线。在这些控制信号线中,当RS-232信号在进行逻辑转化时:逻辑“0”对应+5~+15V,逻辑“1”对应相对于地的-5~-15V。
传感器 压力传感器 单片机 MCU 电路 放大器 ADC 电压 总线 相关文章:
- 多核及虚拟化技术在工业和安全领域的应用(05-23)
- 基于ARM核的AT75C220及其在指纹识别系统中的应用(05-24)
- 基于音频信号的轴承故障诊断方法(03-17)
- 采用信号调理IC驱动应变片电桥传感器(05-26)
- 基于nRF2401智能无线火灾监控系统设计(04-01)
- 家居安防无线监控报警系统(04-02)
