一种新颖电压取样型电机保护器
时间:09-13
来源:互联网
点击:
在三相交流电动机的使用中,越来越多的用于三相不可逆转的传动设备(如水泵、风机、空压机、电梯电机等)。为使电机能在断相、相序、过压、欠压情况下及时得以保护,相应保护器应有上述保护功能,以保证电机和设备正常安全工作。在电压取样型保护器中,通常通过保护器对电机工作电压进行监测,判断其电压状态(如过压、欠压、相序、错相,并在保护器面板上呈现上述故障指示),如有故障,保护器则对三相供电电路中的控制电器(如交流接触器)进行控制,分断主回路电源,从而对电机和传动设备进行有效的保护。
电压取样型保护器与电流取样型比较其最大特点是:它与被保护电器设备的功率大小无关,而只根据电网电源质量的情况来进行保护,使被保护电器避免因电源质量不良造成损坏。特别是在三相不可逆转设备或馈电线路中,待确定相序后,因维修或更改供电线路与原认定相序错相相接时,保护器可鉴别其原定相序,从而对电机和相应设备进行保护。
保护器保护特性
通常电压取样型保护器,主要对电机缺相和相序进行保护,而对电机在实际运行中,工作电压常处于欠压或过压却很难起到有效保护,针对被保护电机实际工作情况,工作范围宽是其保护器新颖之处;在此工作范围内(交流三相 300V"460V),保护器实现其欠压及过压保护动作特性(动作特性见图1、图2)。另外在上述保护功能基础上,保护器还可根据需求,不仅对过压保护 (380V"460V可调)和欠压保护(300V"380V可调)电压值设置,而且其保护延时也可调(过压保护:延时0.5S"5S可调;欠压保护:延时 1S"10S可调),这为电压取样型保护器保护功能和使用拓展了使用空间。
保护器欠压及过压动作特性(图1)中,特性线1为单相过欠压特性线、特性线2为双相过欠电压特性线、特性线3为三相过欠电压特性线。

图1 保护器欠压及过压动作特性
电机保护器
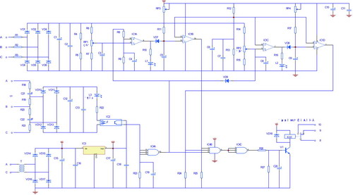
在设计中,因考虑保护器应有过压、欠压、断错相三种保护功能为一体,采用3输入端与非门和电压比较器来完成此功能。如果发生上述故障,在IC4B组(图2)输入端⑧、②、①分别决定断错相、过压、欠压故障,此时信号输入为“0”电平,且经IC4C组反相(用此组输出端⑥来驱动V1的工作状态)使V1截止,KA1由吸合状态变为释放状态,控制触点转换。图2中KA1的触点为释放状态下 (V1截止工作情况下),保护器如处在正常工作状态时KA1呈吸合状态(V1放大工作状态下)。

图2 AS-11电动机保护器原理图
断错相保护
三相电源经A、B、C端进行检测,且三相电源分别加入RC移相电路,如在相序一定,则在n、w两端_nw矢量较小,通过对此电压整流、滤波,使L3(断错相)指示无以驱动,则光耦 IC2(对采样信号与工作电压起隔离)处截止不导通状态。从而使IC4A输入端、、端均为“0”状态,则输出⑩端为“1”,此时主要取决于IC4B输入 ②、①端的变化。如有错断相或缺相故障时_nw矢量增大,通过对此电压的整流、滤波使L3与IC2工作。IC4A输入端为“1”,则输出端⑩为“0”,从而致使V1截止,KA1释放,保护器呈保护工作状态。
欠压工作保护
当IC1A组⑨端 (欠压)电压与⑩端(由IC4A端经R8、R9电阻分压),IC1A中⑩端电压U⑩>U⑨,则⑧端为“1”,欠压指示灯L1工作。IC1B中与比较(通过 RP3、R11对C5充电,设定欠压保护时间);当U<U则端为“0”则IC4B中①端为“0”,V1截止,KA1释放,保护器呈保护状态。
过电压保护
当IC1C组⑤端(过压)电压与⑥端比较,U⑤>U⑥时,⑦端输出“1”,过压指示灯L2工作,IC1D中③端与②端(RP4、R17对C9充电,过压保护时间设定)U③<U②,则①端为“0”,则IC4B中②端为“0”,V1截止,KA1释放,保护器呈保护状态。
典型应用电路
AS-11电机保护器的典型应用电路示于图3。

图3 应用电路示例图
结语
该电压取样电机保护器在过压、欠压两种情况下,因保护电压范围宽,且电压保护参数值以及保护时间可设置,这为用户在使用上提供了极大的方便。另外对电动机最常见的断相故障和相序进行保护,又不受电机设备功率大小限制,是电压取样型保护器最大特点,现已被广泛使用。
电压取样型保护器与电流取样型比较其最大特点是:它与被保护电器设备的功率大小无关,而只根据电网电源质量的情况来进行保护,使被保护电器避免因电源质量不良造成损坏。特别是在三相不可逆转设备或馈电线路中,待确定相序后,因维修或更改供电线路与原认定相序错相相接时,保护器可鉴别其原定相序,从而对电机和相应设备进行保护。
保护器保护特性
通常电压取样型保护器,主要对电机缺相和相序进行保护,而对电机在实际运行中,工作电压常处于欠压或过压却很难起到有效保护,针对被保护电机实际工作情况,工作范围宽是其保护器新颖之处;在此工作范围内(交流三相 300V"460V),保护器实现其欠压及过压保护动作特性(动作特性见图1、图2)。另外在上述保护功能基础上,保护器还可根据需求,不仅对过压保护 (380V"460V可调)和欠压保护(300V"380V可调)电压值设置,而且其保护延时也可调(过压保护:延时0.5S"5S可调;欠压保护:延时 1S"10S可调),这为电压取样型保护器保护功能和使用拓展了使用空间。
保护器欠压及过压动作特性(图1)中,特性线1为单相过欠压特性线、特性线2为双相过欠电压特性线、特性线3为三相过欠电压特性线。

图1 保护器欠压及过压动作特性
电机保护器
在设计中,因考虑保护器应有过压、欠压、断错相三种保护功能为一体,采用3输入端与非门和电压比较器来完成此功能。如果发生上述故障,在IC4B组(图2)输入端⑧、②、①分别决定断错相、过压、欠压故障,此时信号输入为“0”电平,且经IC4C组反相(用此组输出端⑥来驱动V1的工作状态)使V1截止,KA1由吸合状态变为释放状态,控制触点转换。图2中KA1的触点为释放状态下 (V1截止工作情况下),保护器如处在正常工作状态时KA1呈吸合状态(V1放大工作状态下)。

图2 AS-11电动机保护器原理图
断错相保护
三相电源经A、B、C端进行检测,且三相电源分别加入RC移相电路,如在相序一定,则在n、w两端_nw矢量较小,通过对此电压整流、滤波,使L3(断错相)指示无以驱动,则光耦 IC2(对采样信号与工作电压起隔离)处截止不导通状态。从而使IC4A输入端、、端均为“0”状态,则输出⑩端为“1”,此时主要取决于IC4B输入 ②、①端的变化。如有错断相或缺相故障时_nw矢量增大,通过对此电压的整流、滤波使L3与IC2工作。IC4A输入端为“1”,则输出端⑩为“0”,从而致使V1截止,KA1释放,保护器呈保护工作状态。
欠压工作保护
当IC1A组⑨端 (欠压)电压与⑩端(由IC4A端经R8、R9电阻分压),IC1A中⑩端电压U⑩>U⑨,则⑧端为“1”,欠压指示灯L1工作。IC1B中与比较(通过 RP3、R11对C5充电,设定欠压保护时间);当U<U则端为“0”则IC4B中①端为“0”,V1截止,KA1释放,保护器呈保护状态。
过电压保护
当IC1C组⑤端(过压)电压与⑥端比较,U⑤>U⑥时,⑦端输出“1”,过压指示灯L2工作,IC1D中③端与②端(RP4、R17对C9充电,过压保护时间设定)U③<U②,则①端为“0”,则IC4B中②端为“0”,V1截止,KA1释放,保护器呈保护状态。
典型应用电路
AS-11电机保护器的典型应用电路示于图3。

图3 应用电路示例图
结语
该电压取样电机保护器在过压、欠压两种情况下,因保护电压范围宽,且电压保护参数值以及保护时间可设置,这为用户在使用上提供了极大的方便。另外对电动机最常见的断相故障和相序进行保护,又不受电机设备功率大小限制,是电压取样型保护器最大特点,现已被广泛使用。
- 基于DSP高精度伺服位置环设计(06-21)
- 基于DSP的工业缝纫机控制系统设计(09-23)
- 无传感器交流电动机控制技术提高了运行效率(10-15)
- 一种变频调速系统的SVPWM控制设计(02-03)
- FPGA在步进电机控制中的应用(03-07)
- 用C8051F构成的采集与控制系统(03-09)
