简化眼图测试
时间:08-31
来源:互联网
点击:
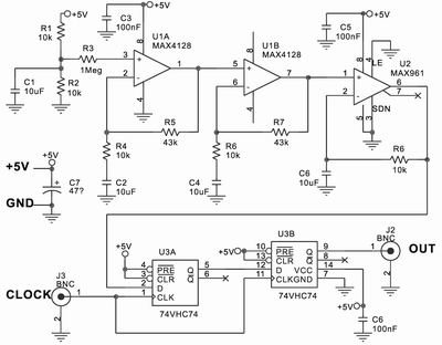
评估数字通信链路质量的有效方法之一是眼图,眼图给出了每一位(第N位,介于N-1位随机数和N+1位随机数之间)的窗口。通信系统工程师一般采用传统的测试仪器来测量和分析信道的误码率。但大部分专业工程师并不这样做。对他们来说,图1电路提供了一个替代方法——激励来自一个数字信号源。
电阻R1和R2构成了VCC/2偏置,并由C1旁路到地。一个1M?电阻(R3)被用作宽带、小信号噪声源。运放U1A 和 U1B提供5倍的交流电压增益,但在低频时,由于C2和C4的作用,增益降为1。U1B输出经过放大的噪声进一步驱动比较器U2,U2输出的数字信号适合作为U3A和U3BD类触发器的输入。

图1 用于眼图测试的高质量随机数发生器
比较器输出经过一个低通滤波器反馈到它的反相输入端,形成一个占空比接近50%的输出信号。这样,在U3A的输出端可以得到与电路输入时钟同步的随机数据流。遗憾的是,比较器的输出信号常常会影响U3A的建立和保持时间,引起较大抖动。将数据流信号再经过一个与时钟同步的D触发器(U3B)即可解决这个问题。这个电路的工作速率可达62.5Mbps的(见图2所示眼图)。当工作于20Mbps时,抖动小于200PS(峰-峰值),适用于RS-422、RS-484、CAN、USB、RS-232、PROFIBUS等通信协议。

图2 图1输出的20Mbps眼图,最高可达62.5Mbps
需根据具体应用选择运算放大器、比较器和D触发器,运算放大器U1A、U1B的带宽应达到用户期望的最高输出信号频率(在本例中,MAX1428增益带宽积达到25MHz)。该运放的稳定增益大于或等于10倍,但对现在的应用来说,稳定性已不是主要关注的问题。为得到合理量级的随机数,比较器的传输延时应能达到所期望的最小比特率周期的水平(太大的传输时延可能会造成N-1、N、N+1之间的某一位丢失)。MAX961是一个好的选择,其传输时延只有4.5ns。触发器需提供快速的上升时间和干净的边沿,以及尽量小或没有过冲。可选择74HVC74,以保持与运放和比较器相同的工作电压范围:2.7V-5.5V。74HVC74的工作电压范围可达2V-5.5V,最小开关频率可达80MHz(3V供电)。
该电路可采用2.7V-5.5V电源供电,为了得到最佳效果,时钟摆幅最好能够达到电源至地的满摆幅范围,且用50?负载进行终端匹配。将输出随机数据流用一截短电缆连接到被测设备(DUT),不要端接数据流信号,因为触发器无法驱动50?负载。由于触发器对时钟信号进行2倍分频,因此须采用所期望的输出比特率为时钟频率(例如,为得到10Mbps的速率,时钟频率应设置为10MHz)。将被测设备的输出连接到示波器,示波器带宽应足以满足测试要求,余辉应设为无限大,并利用时钟源同步。
电阻R1和R2构成了VCC/2偏置,并由C1旁路到地。一个1M?电阻(R3)被用作宽带、小信号噪声源。运放U1A 和 U1B提供5倍的交流电压增益,但在低频时,由于C2和C4的作用,增益降为1。U1B输出经过放大的噪声进一步驱动比较器U2,U2输出的数字信号适合作为U3A和U3BD类触发器的输入。

图1 用于眼图测试的高质量随机数发生器
比较器输出经过一个低通滤波器反馈到它的反相输入端,形成一个占空比接近50%的输出信号。这样,在U3A的输出端可以得到与电路输入时钟同步的随机数据流。遗憾的是,比较器的输出信号常常会影响U3A的建立和保持时间,引起较大抖动。将数据流信号再经过一个与时钟同步的D触发器(U3B)即可解决这个问题。这个电路的工作速率可达62.5Mbps的(见图2所示眼图)。当工作于20Mbps时,抖动小于200PS(峰-峰值),适用于RS-422、RS-484、CAN、USB、RS-232、PROFIBUS等通信协议。

图2 图1输出的20Mbps眼图,最高可达62.5Mbps
需根据具体应用选择运算放大器、比较器和D触发器,运算放大器U1A、U1B的带宽应达到用户期望的最高输出信号频率(在本例中,MAX1428增益带宽积达到25MHz)。该运放的稳定增益大于或等于10倍,但对现在的应用来说,稳定性已不是主要关注的问题。为得到合理量级的随机数,比较器的传输延时应能达到所期望的最小比特率周期的水平(太大的传输时延可能会造成N-1、N、N+1之间的某一位丢失)。MAX961是一个好的选择,其传输时延只有4.5ns。触发器需提供快速的上升时间和干净的边沿,以及尽量小或没有过冲。可选择74HVC74,以保持与运放和比较器相同的工作电压范围:2.7V-5.5V。74HVC74的工作电压范围可达2V-5.5V,最小开关频率可达80MHz(3V供电)。
该电路可采用2.7V-5.5V电源供电,为了得到最佳效果,时钟摆幅最好能够达到电源至地的满摆幅范围,且用50?负载进行终端匹配。将输出随机数据流用一截短电缆连接到被测设备(DUT),不要端接数据流信号,因为触发器无法驱动50?负载。由于触发器对时钟信号进行2倍分频,因此须采用所期望的输出比特率为时钟频率(例如,为得到10Mbps的速率,时钟频率应设置为10MHz)。将被测设备的输出连接到示波器,示波器带宽应足以满足测试要求,余辉应设为无限大,并利用时钟源同步。
电路 电阻 电压 比较器 滤波器 USB 放大器 运算放大器 示波器 相关文章:
- 一种新型防伪读码器的设计(01-01)
- 基于ARM与DSP的嵌入式运动控制器设计(04-25)
- 航天器DC/DC变换器的可靠性设计(02-12)
- 基于ARM核的AT75C220及其在指纹识别系统中的应用(05-24)
- 基于nRF2401智能小区无线抄表系统集中器设计(04-30)
- 卫星电源分系统可靠性设计与研究(02-12)
