TMS320F2812在电力系统多通道同步交流采样中的应用
时间:08-30
来源:互联网
点击:
随着我国电力事业的快速发展,电力系统对发、输、配、用电量的采集也有了更高的要求。电量采集作为电力系统实时控制、监测、调度自动化的前提环节,毫无疑问具有重要的作用。但在电量采集过程中,由于存在谐波等干扰因素,因此如何准确、快速地采集电力系统中的各个模拟量一直是电力系统研究中的热点。
根据采样信号的不同,采样可分为直流采样和交流采样两大类。直流采样算法简单、便于滤波,但维护复杂、延时较长、无法实现实时信号采集,因而在电力系统中的应用越来越受到限制。交流采样实时性好、相位失真小、投资少、便于维护,其缺点是算法复杂、对A/D转换速度和CPU处理速度的要求较高。随着微机技术的发展,交流采样有逐步取代直流采样的趋势。近年来,各种集成化单片DSP的性能得到很大的改善,价格大幅度下滑,越来越多的单片机用户开始选用DSP器件来提高产品性能。本文以TI公司新推出的2000系列DSP (TMS320F2812)为例探讨DSP在电力系统交流采样中
的应用。
1 总体设计
励磁装置的电量采集除发电机定子机端电压、电流外,励磁电压、励磁电流及母线电压也需一并考虑在一起,共九路模拟量。为了提高可靠性,还需加上第二组仪表PT时,则要采集的模拟通道数将增加为12路。因此需要从采样精度、速度及经济成本等多个方面权衡,选择合适的采样方式和采样频率,并注意强弱电的隔离和电磁干扰,从而确定最终的软、硬件设计和元器件选择。参考文献中详细地分析了影响软件同步采样精度和硬件同步采样精度的因素及改进措施。本系统采样模块利用硬件同步采样方式,并通过硬件锁相环同步环节直接控制采样保持电路来获得更高的同步精度。为了使采样信号f *(t)能反映被采样的模拟信号f(t), 采样频率必须满足采样定理,即采样频率fs必须大于模拟量所含最高次有效谐波频率fmax的两倍。实际采样时一般使fs≥10fmax, 以保证采样信号能够准确地代表被采样的模拟信号。采样频率过高时,会增加处理器的负担,影响实时性。本系统设计时初步定为40点,即采样频率为2kHz左右。

图1 交流采样模块硬件结构框图
2 采样系统的硬件设计
交流采样模块的硬件结构如图1所示,它包括隔离变换电路、通道选择电路、限幅电路、同步方波变换电路、模/数转换及控制电路等。
隔离变换电路中利用带有磁补偿的霍尔传感器将相关PT、CT送来的电压、电流信号转换为同波形A/D通道允许的弱电电压信号。通道选择电路利用两片2选1模拟多路选择器MC14053B,通过不同的编址选出不同的A、B两组,同时采样六通道模拟量。这两部分电路比较简单,不予详述。
2.1 限幅电路
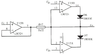
在模/数转换中,如果A/D转换器损坏,检测和控制的功能就不能实现。出于安全考虑,在A/D转换器前采用限幅电路,以保障系统的A/D转换器安全。传统的限幅器如齐纳二极管限幅器、稳压管反向限幅器、桥式限幅器等,都是利用二极管的击穿特性限幅。在击穿区由于二极管内阻并不为零,并有漏电流存在,所以稳压值并非恒定而且不易调节。本系统所设计的限幅电路如图2所示,设定UR=±2.5V,由TL431提供高精度的基准电平。

图2 双向限幅电路
2.2 同步方波变换电路及频率采样
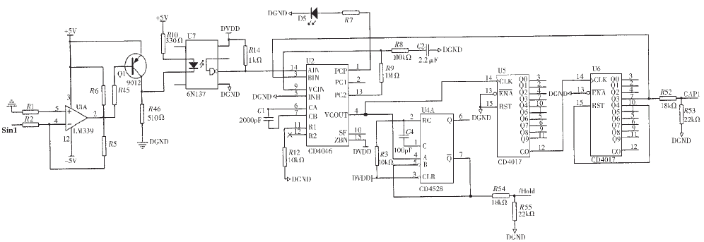
为了保证励磁装置采样的精度,必须使采样频率具有快速的自适应能力,同步跟踪机端电量的频率变化。 如图3 所示,所设计的同步方波变换电路由迟滞电压比较电路、高速光耦、锁相倍频电路和脉冲整形电路组成。其中,由U1A (LM339的1/4)和Q1 (9012) 组成的迟滞比较电路将正弦波输入信号变为0~5V的同频率方波信号,同时利用迟滞电压特性消除输入信号在过零点可能出现的抖动现象。高速光耦6N137把模拟部分和数字部分电路隔离开,同时进一步隔离了强弱电之间的电气连接。锁相倍频电路由锁相环电路U2(CD4046)和十进制分频电路CD4017组成,按每周波采样40点计算,两片CD4017完成40分频。由于锁相环的相位负反馈作用,当锁相环锁定时(D5为锁定指示灯),U6_7的输出信号与U2_14的输入信号同步,也即与正弦输入信号同步,此时U2_4的输出信号频率为正弦信号频率的40倍,并且跟随其同步变化。
U6_7输出的同步信号经分压后,被送入TMS320F2812的捕获模块CAP1,用于频率的测量,以满足励磁控制中后续的电力系统稳定器(PSS)和V/F限制的需要。U2_4输出的同步倍频信号经CD4528脉宽整形后得到合适的脉冲信号,作为A/D采样保持的触发信号。本采样模块通过硬件锁相同步,避免了软件同步中的中断响应时间不确定性,可以获得更高的同步精度。如果需要改变每周波采样的点数,仅需改变CD4017引脚复位的连线即可。

图3 同步方波变换及锁相环倍频电路
根据采样信号的不同,采样可分为直流采样和交流采样两大类。直流采样算法简单、便于滤波,但维护复杂、延时较长、无法实现实时信号采集,因而在电力系统中的应用越来越受到限制。交流采样实时性好、相位失真小、投资少、便于维护,其缺点是算法复杂、对A/D转换速度和CPU处理速度的要求较高。随着微机技术的发展,交流采样有逐步取代直流采样的趋势。近年来,各种集成化单片DSP的性能得到很大的改善,价格大幅度下滑,越来越多的单片机用户开始选用DSP器件来提高产品性能。本文以TI公司新推出的2000系列DSP (TMS320F2812)为例探讨DSP在电力系统交流采样中
的应用。
1 总体设计
励磁装置的电量采集除发电机定子机端电压、电流外,励磁电压、励磁电流及母线电压也需一并考虑在一起,共九路模拟量。为了提高可靠性,还需加上第二组仪表PT时,则要采集的模拟通道数将增加为12路。因此需要从采样精度、速度及经济成本等多个方面权衡,选择合适的采样方式和采样频率,并注意强弱电的隔离和电磁干扰,从而确定最终的软、硬件设计和元器件选择。参考文献中详细地分析了影响软件同步采样精度和硬件同步采样精度的因素及改进措施。本系统采样模块利用硬件同步采样方式,并通过硬件锁相环同步环节直接控制采样保持电路来获得更高的同步精度。为了使采样信号f *(t)能反映被采样的模拟信号f(t), 采样频率必须满足采样定理,即采样频率fs必须大于模拟量所含最高次有效谐波频率fmax的两倍。实际采样时一般使fs≥10fmax, 以保证采样信号能够准确地代表被采样的模拟信号。采样频率过高时,会增加处理器的负担,影响实时性。本系统设计时初步定为40点,即采样频率为2kHz左右。

图1 交流采样模块硬件结构框图
2 采样系统的硬件设计
交流采样模块的硬件结构如图1所示,它包括隔离变换电路、通道选择电路、限幅电路、同步方波变换电路、模/数转换及控制电路等。
隔离变换电路中利用带有磁补偿的霍尔传感器将相关PT、CT送来的电压、电流信号转换为同波形A/D通道允许的弱电电压信号。通道选择电路利用两片2选1模拟多路选择器MC14053B,通过不同的编址选出不同的A、B两组,同时采样六通道模拟量。这两部分电路比较简单,不予详述。
2.1 限幅电路
在模/数转换中,如果A/D转换器损坏,检测和控制的功能就不能实现。出于安全考虑,在A/D转换器前采用限幅电路,以保障系统的A/D转换器安全。传统的限幅器如齐纳二极管限幅器、稳压管反向限幅器、桥式限幅器等,都是利用二极管的击穿特性限幅。在击穿区由于二极管内阻并不为零,并有漏电流存在,所以稳压值并非恒定而且不易调节。本系统所设计的限幅电路如图2所示,设定UR=±2.5V,由TL431提供高精度的基准电平。

图2 双向限幅电路
2.2 同步方波变换电路及频率采样
为了保证励磁装置采样的精度,必须使采样频率具有快速的自适应能力,同步跟踪机端电量的频率变化。 如图3 所示,所设计的同步方波变换电路由迟滞电压比较电路、高速光耦、锁相倍频电路和脉冲整形电路组成。其中,由U1A (LM339的1/4)和Q1 (9012) 组成的迟滞比较电路将正弦波输入信号变为0~5V的同频率方波信号,同时利用迟滞电压特性消除输入信号在过零点可能出现的抖动现象。高速光耦6N137把模拟部分和数字部分电路隔离开,同时进一步隔离了强弱电之间的电气连接。锁相倍频电路由锁相环电路U2(CD4046)和十进制分频电路CD4017组成,按每周波采样40点计算,两片CD4017完成40分频。由于锁相环的相位负反馈作用,当锁相环锁定时(D5为锁定指示灯),U6_7的输出信号与U2_14的输入信号同步,也即与正弦输入信号同步,此时U2_4的输出信号频率为正弦信号频率的40倍,并且跟随其同步变化。
U6_7输出的同步信号经分压后,被送入TMS320F2812的捕获模块CAP1,用于频率的测量,以满足励磁控制中后续的电力系统稳定器(PSS)和V/F限制的需要。U2_4输出的同步倍频信号经CD4528脉宽整形后得到合适的脉冲信号,作为A/D采样保持的触发信号。本采样模块通过硬件锁相同步,避免了软件同步中的中断响应时间不确定性,可以获得更高的同步精度。如果需要改变每周波采样的点数,仅需改变CD4017引脚复位的连线即可。

图3 同步方波变换及锁相环倍频电路
自动化 DSP 单片机 电压 电流 电路 传感器 二极管 放大器 ADC 运算放大器 PWM C语言 相关文章:
- 基于ARM与DSP的嵌入式运动控制器设计(04-25)
- 多核及虚拟化技术在工业和安全领域的应用(05-23)
- 基于nRF2401智能小区无线抄表系统集中器设计(04-30)
- 解密波音747飞机中的Sperry垂直陀螺仪(05-06)
- lns构架智能小区安防及关键技术应用研究(06-09)
- 基于MSP430及PROFIBUS的监测子站设计(06-12)
