运动员起跑反应时无线测量系统的研究和实现
时间:08-30
来源:互联网
点击:
反应时是指刺激施于有机体之后到明显的反应开始时所需要的时间,即刺激与反应之间的时间间隔。目前,我国对运动员反应能力的测定大多是通过简单的声光反应时测定仪,或是计算机模拟来实现。但是这些测试方法受外界环境和人的主观心理因素影响较大,不能准确客观地反映运动员在运动中的神经反应能力。本文实现了一个测量运动员(听觉)神经-运动反应时的系统,以提高运动员听到发令枪后的起跑速度。该系统是通过声音传感器和加速度传感器检测运动员听到发令枪到起跑所需要的时间,即运动员的神经-运动反应时,再通过无线数据传输模块将数据传送到PC机进行显示,并可根据反应时记录进行处理和绘制成反应时曲线,能够直观地了解运动员反应时的变化及趋势。
系统结构及其原理
系统结构
本系统主要实现(听觉)神经-运动反应时的测定。方法是通过声音传感器检测发令枪的声音,用加速度传感器检测运动员起跑的时刻,记录运动员听到发令枪到起跑所需要的时间,再通过无线数据传输模块将数据传送到基站进行记录和处理。系统由反应时测定模块、通信模块、数据记录处理模块三部分组成,结构如图1所示。

图1系统结构框图
反应时测定模块用单片机作为核心部件,加上声音传感器和加速度传感器检测电路,通过单片机的内部计数器记录运动员的起跑反应时,并将记录的数据按照一定的格式编码,通过串口送至无线发送模块,实现与PC机的无线通信。
通信模块主要用PTR2000无线数传模块实现无线数据的传输。
数据记录处理模块通过串行通信的方式接收无线数传模块传输的数据,并送到由PC机构成的基站进行记录、处理和显示。
系统设计基本原理
测量准备和系统自检
系统在反应时测量模块上设置了一个按钮,在每次测量前,按此按钮启动系统自检,通过单片机检查与之相连的各个部件,如存储器、加速度传感器、声音传感器等的状态,以及无线通信系统能否正常工作。通过无线传送模块,将检测到的各个部件的状态发送到接收端,若接收端接收到正常的信号,则记录端可以通知开始测量;若接收不到,则必须检查、调试,或者更换测量系统,直到接收端接收到正常的信号方可开始测量。
数据采集
在系统自检完成之后,如果各个部件工作正常,就可以开始测量反应时。声音传感器检测到发令枪的声音信号后,计数器开始计数,并查询加速度传感器的信号,在检测到加速度传感器信号后停止计数,并将计数值保存在发送缓冲区,数据采集过程结束。
数据的无线发送和接收
在单片机数据采集完成之后,即开始数据的无线发送。在发送之前,对采集的数据按照无线数传模块的要求进行编码,然后将数据通过无线数传模块按照从高位到低位的顺序进行发送。在无线接收端,把接收到的数据通过电平转换和RS-232串行接口送至PC机进行处理和显示。
数据的处理和显示
由PC机构成的基站从RS-232串行接口接收到数据后,通过运动员起跑反应时处理软件对数据进行处理、存储、显示和分析。
系统硬件设计
从硬件角度看,系统可以分成单片机模块、声音检测模块、运动检测模块和无线数传模块等几部分。
单片机模块
在本系统中,考虑到反应时测量装置是安装在运动员小腿上,对输入输出口的数量需求不多,因此在选择单片机时,应选择体积小、功耗小的作为系统前端数据测量的核心部件,本系统采用的是Atmel公司生产的8位单片机AT89C2051。
声音检测模块
声音检测是本系统设计中的一个关键部分,要求具有较好的灵敏度和抗干扰能力。
驻极体传声器是一种微型声电转换器,这种传声器具有灵敏度高、频率响应范围宽和体积小等优点。在本系统中选用驻极体话筒作为声音检测部分的声音传感器,用其将声音信号变换成电信号。
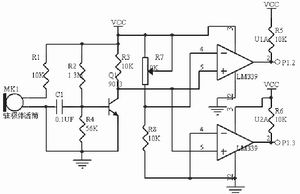
声音检测模块设计的难点和重点是滤除噪音信号。在此模块的设计过程中,经过多次实验,最终确定了本模块的电路和相关参数。本系统采取幅度比较法实现声音检测的功能。因为发令枪的声音信号一般幅度较大,可以直接进行放大,通过比较器与阈值电压相比,当声音信号大于一定幅度时产生翻转信号。主要考虑的问题是如何对驻极体话筒检测到的微弱信号进行放大处理。在本系统中采用三极管9013构成单级放大电路对信号进行放大。经过多次实验发现,输出电压大于4V时,声音信号振动幅度较大。再加上比较电路就构成了本系统的声音检测电路,如图2所示。在此电路中,用R5和R6分压电路产生一个阈值电压,在实际设计中设置为4V。电压比较器LM339的OUT2产生声音信号自检电压,若声音检测无故障,应输出高电平;OUT1作为声音检测信号输出脚与单片机P1.2口相连,当发令枪响起时输出一个脉冲信号。

图2 声音检测电路
运动检测模块
运动检测模块选用了美国ADI公司生产的单片加速度传感器ADXL105作为运动检测传感器,内含加速度传感器和信号调理器。这是一种差容式力平衡加速度传感器,利用变间隙的方法,把被测的加速度转换为电容器的电容量变化。内部的电容分压电路,提供与加速度大小成正比的模拟输出电压,其相位则取决于加速度的方向,无需外加任何有源器件即可接到ADC的输入端。既可以用来测量静态加速度(如重力加速度或倾角等),又可用来测量动态加速度(如振动等)。
由于ADXL105可直接输出模拟信号,因此只需要通过比较器将ADXL105的输出电压与阈值电压相比较,当加速度大于某一阈值时输出高电平。其原理电路如图3所示。LM339的OUT3脚输出运动检测信号,接单片机的P1.4口;OUT4脚输出运动自检信号,接单片机的P1.5口。

图3 运动检测模块电路原理图
无线数传模块
本系统中采用基于RF芯片nRF401的无线数传PTR2000模块。nRF401是NORDIC公司最新推出的单片无线收发一体的芯片,包括高频发射、高频接收、PLL合成、FSK调制、FSK解调及多频道切换等部件,是目前集成度最高的一种无线数传芯片。PTR2000既可与80C51、89C2051、68HC08、PIC等各种单片机的串口或I/O口直接连接,也可通过电平转换芯片MAX232与PC机进行串口通信。
系统软件设计
根据本系统的设计要求,将系统软件划分为发射端软件和接收端软件两部分分别进行设计。
发射端软件
单片机部分的软件主要可以分为以下几个模块:自检模块、发射模块和计时模块。单片机主程序流程图如图4所示。

图4 单片机端主程序流程图
接收端软件
在本系统中接收端为PC机,采用VB语言进行编程。在标准RS-232串口通信方面,VB提供了具有强大功能的通信控件Mscomm。该控件可设置串行通信的数据发送和接收,对串口状态及串口通信的信息格式和协议进行设置。这是一个标准的10位串口通信,包括8位数据、1位起始位和1位停止位。在发送或接收数据过程中触发OnComm事件,通过编程访问CommEvent的属性了解通信事件的类型,进行各自的处理。每个通信控件对应一个串口,可以设计多个通信控件来访问多个通信口。控件提供了功能完善的串口数据的发送和接收功能,Mscomm控件具有两种处理方式:事件驱动方式,由Mscomm控件的OnComm事件捕获并处理通信错误及事件;查询方式,通过检查CommEvent属性的值来判断事件和错误。在本系统中采用的是事件驱动方式。
通过VB编程工具强大的图形编程方法,可以实现运动员反应曲线图的绘制。并可对图形进行放大、缩小以及移动,方便地显示出运动员反应时的变化趋势。基于以上各个程序模块的设计,本软件实现了对数据的实时采集与发射/接收以及稳定显示,使得整个系统具有很高的实用价值。
结语
通过测试,系统的最小分辨率为2ms,测量范围是0"18.2s,传输距离≥10米,数据传输速率≥1200 bps,工作温度范围是-25℃"40℃,工作电压为DC 5V±10%,测量模块用干电池或可充电电池供电。
本测量系统采用的方法在国内处于领先水平,与之前的起跑反应时模拟测定仪相比,不但可以在运动场上直接、精确地测定运动员的起跑反应时,而且可以对反应时进行分析和综合,促进对运动员反应时的研究以及提高运动员的训练水平,为运动员的选材和训练提供科学的参考依据。
系统结构及其原理
系统结构
本系统主要实现(听觉)神经-运动反应时的测定。方法是通过声音传感器检测发令枪的声音,用加速度传感器检测运动员起跑的时刻,记录运动员听到发令枪到起跑所需要的时间,再通过无线数据传输模块将数据传送到基站进行记录和处理。系统由反应时测定模块、通信模块、数据记录处理模块三部分组成,结构如图1所示。

图1系统结构框图
反应时测定模块用单片机作为核心部件,加上声音传感器和加速度传感器检测电路,通过单片机的内部计数器记录运动员的起跑反应时,并将记录的数据按照一定的格式编码,通过串口送至无线发送模块,实现与PC机的无线通信。
通信模块主要用PTR2000无线数传模块实现无线数据的传输。
数据记录处理模块通过串行通信的方式接收无线数传模块传输的数据,并送到由PC机构成的基站进行记录、处理和显示。
系统设计基本原理
测量准备和系统自检
系统在反应时测量模块上设置了一个按钮,在每次测量前,按此按钮启动系统自检,通过单片机检查与之相连的各个部件,如存储器、加速度传感器、声音传感器等的状态,以及无线通信系统能否正常工作。通过无线传送模块,将检测到的各个部件的状态发送到接收端,若接收端接收到正常的信号,则记录端可以通知开始测量;若接收不到,则必须检查、调试,或者更换测量系统,直到接收端接收到正常的信号方可开始测量。
数据采集
在系统自检完成之后,如果各个部件工作正常,就可以开始测量反应时。声音传感器检测到发令枪的声音信号后,计数器开始计数,并查询加速度传感器的信号,在检测到加速度传感器信号后停止计数,并将计数值保存在发送缓冲区,数据采集过程结束。
数据的无线发送和接收
在单片机数据采集完成之后,即开始数据的无线发送。在发送之前,对采集的数据按照无线数传模块的要求进行编码,然后将数据通过无线数传模块按照从高位到低位的顺序进行发送。在无线接收端,把接收到的数据通过电平转换和RS-232串行接口送至PC机进行处理和显示。
数据的处理和显示
由PC机构成的基站从RS-232串行接口接收到数据后,通过运动员起跑反应时处理软件对数据进行处理、存储、显示和分析。
系统硬件设计
从硬件角度看,系统可以分成单片机模块、声音检测模块、运动检测模块和无线数传模块等几部分。
单片机模块
在本系统中,考虑到反应时测量装置是安装在运动员小腿上,对输入输出口的数量需求不多,因此在选择单片机时,应选择体积小、功耗小的作为系统前端数据测量的核心部件,本系统采用的是Atmel公司生产的8位单片机AT89C2051。
声音检测模块
声音检测是本系统设计中的一个关键部分,要求具有较好的灵敏度和抗干扰能力。
驻极体传声器是一种微型声电转换器,这种传声器具有灵敏度高、频率响应范围宽和体积小等优点。在本系统中选用驻极体话筒作为声音检测部分的声音传感器,用其将声音信号变换成电信号。
声音检测模块设计的难点和重点是滤除噪音信号。在此模块的设计过程中,经过多次实验,最终确定了本模块的电路和相关参数。本系统采取幅度比较法实现声音检测的功能。因为发令枪的声音信号一般幅度较大,可以直接进行放大,通过比较器与阈值电压相比,当声音信号大于一定幅度时产生翻转信号。主要考虑的问题是如何对驻极体话筒检测到的微弱信号进行放大处理。在本系统中采用三极管9013构成单级放大电路对信号进行放大。经过多次实验发现,输出电压大于4V时,声音信号振动幅度较大。再加上比较电路就构成了本系统的声音检测电路,如图2所示。在此电路中,用R5和R6分压电路产生一个阈值电压,在实际设计中设置为4V。电压比较器LM339的OUT2产生声音信号自检电压,若声音检测无故障,应输出高电平;OUT1作为声音检测信号输出脚与单片机P1.2口相连,当发令枪响起时输出一个脉冲信号。

图2 声音检测电路
运动检测模块
运动检测模块选用了美国ADI公司生产的单片加速度传感器ADXL105作为运动检测传感器,内含加速度传感器和信号调理器。这是一种差容式力平衡加速度传感器,利用变间隙的方法,把被测的加速度转换为电容器的电容量变化。内部的电容分压电路,提供与加速度大小成正比的模拟输出电压,其相位则取决于加速度的方向,无需外加任何有源器件即可接到ADC的输入端。既可以用来测量静态加速度(如重力加速度或倾角等),又可用来测量动态加速度(如振动等)。
由于ADXL105可直接输出模拟信号,因此只需要通过比较器将ADXL105的输出电压与阈值电压相比较,当加速度大于某一阈值时输出高电平。其原理电路如图3所示。LM339的OUT3脚输出运动检测信号,接单片机的P1.4口;OUT4脚输出运动自检信号,接单片机的P1.5口。

图3 运动检测模块电路原理图
无线数传模块
本系统中采用基于RF芯片nRF401的无线数传PTR2000模块。nRF401是NORDIC公司最新推出的单片无线收发一体的芯片,包括高频发射、高频接收、PLL合成、FSK调制、FSK解调及多频道切换等部件,是目前集成度最高的一种无线数传芯片。PTR2000既可与80C51、89C2051、68HC08、PIC等各种单片机的串口或I/O口直接连接,也可通过电平转换芯片MAX232与PC机进行串口通信。
系统软件设计
根据本系统的设计要求,将系统软件划分为发射端软件和接收端软件两部分分别进行设计。
发射端软件
单片机部分的软件主要可以分为以下几个模块:自检模块、发射模块和计时模块。单片机主程序流程图如图4所示。

图4 单片机端主程序流程图
接收端软件
在本系统中接收端为PC机,采用VB语言进行编程。在标准RS-232串口通信方面,VB提供了具有强大功能的通信控件Mscomm。该控件可设置串行通信的数据发送和接收,对串口状态及串口通信的信息格式和协议进行设置。这是一个标准的10位串口通信,包括8位数据、1位起始位和1位停止位。在发送或接收数据过程中触发OnComm事件,通过编程访问CommEvent的属性了解通信事件的类型,进行各自的处理。每个通信控件对应一个串口,可以设计多个通信控件来访问多个通信口。控件提供了功能完善的串口数据的发送和接收功能,Mscomm控件具有两种处理方式:事件驱动方式,由Mscomm控件的OnComm事件捕获并处理通信错误及事件;查询方式,通过检查CommEvent属性的值来判断事件和错误。在本系统中采用的是事件驱动方式。
通过VB编程工具强大的图形编程方法,可以实现运动员反应曲线图的绘制。并可对图形进行放大、缩小以及移动,方便地显示出运动员反应时的变化趋势。基于以上各个程序模块的设计,本软件实现了对数据的实时采集与发射/接收以及稳定显示,使得整个系统具有很高的实用价值。
结语
通过测试,系统的最小分辨率为2ms,测量范围是0"18.2s,传输距离≥10米,数据传输速率≥1200 bps,工作温度范围是-25℃"40℃,工作电压为DC 5V±10%,测量模块用干电池或可充电电池供电。
本测量系统采用的方法在国内处于领先水平,与之前的起跑反应时模拟测定仪相比,不但可以在运动场上直接、精确地测定运动员的起跑反应时,而且可以对反应时进行分析和综合,促进对运动员反应时的研究以及提高运动员的训练水平,为运动员的选材和训练提供科学的参考依据。
传感器 单片机 电路 Atmel 比较器 电压 三极管 ADI 电容 ADC PIC 相关文章:
- 多核及虚拟化技术在工业和安全领域的应用(05-23)
- 基于ARM核的AT75C220及其在指纹识别系统中的应用(05-24)
- 基于音频信号的轴承故障诊断方法(03-17)
- 采用信号调理IC驱动应变片电桥传感器(05-26)
- 基于nRF2401智能无线火灾监控系统设计(04-01)
- 家居安防无线监控报警系统(04-02)
