采用ADuC812实现远程环境监测信息系统下位机的设计
时间:08-03
来源:互联网
点击:
1 引言
ADuC812 是美国AD公司率先研制出的真正意义上的完整的数据采集系统芯片,是投入市场的第一种微转换器产品。它性能优良,价格便宜,开发手段完备,是一种新型的高度集成的高精度12位数据采集系统。其内部的12位A/D转换周期仅为4us,比常用的AD574快好几倍。用ADuC812代替由常规芯片构成的数据采集系统,将大大降低产品的成本、缩小设备的体积、提高系统的可靠性和电气性能指标。
ADuC812 芯片内,不仅包含了可重新编程的非易失性闪速/电擦除程序存储器的高性能8位(与8051兼容)MCU,还包含了高性能的自校准多通道(8个输入通道) ADC,两个12位DAC,32条可编程I/O接口。ADuC812微控制器内核与8051指令兼容,用户现有的软件都可以直接移植,因而应用开发方便。它具有9个中断源(2个优先级),片内还集成了8K字节的闪速/电擦除程序存储器、640字节的闪速/电擦除数据存储器以及256字节RAM。另外,它还包括一个看门狗定时器和电源监控器,ADC与数据存储器之间的DMA方式,存储保护功能,一个通用的异步串行收发器,SPI和I2C总线接口。 ADuC812具有24位地址的外部数据寻址能力, 可寻址16MB的外部数据存储器空间。
2 远程环境监测信息系统整体介绍
该远程环境监测信息系统是针对当今环境远程监测自动化、网络化、信息化的要求而设计的,它是由分布于远距离各个监测站的多个下位机和位于中心站的上位机组成,其结构如图1所示。

图1、系统结构图
上下位机是通过MODEM和电话线路实现远程通信的。上位机将各下位机传送来的数据存入数据库,并对各环境数据做出数据分析。
下位机分布在大范围、远距离的各个环境监测站点,对大气、水质、酸雨等各监测仪送来的各种环境数据进行实时采集。对环境监测仪输出的SO2、NO2、NO等变化缓慢的参数每2分钟采样一次,对酸雨计输出的酸雨参数每0.5mm雨量采样一次。采样数据要求连续保存7天,每天的平均值保存一个月,并且存储在下位机中的采样数据随时准备接受上位机的查询和向上位机传送。
3下位机硬件电路设计
下位机硬件电路的设计,主要是考虑被测信号的变化速率和通道数,以及对测量精度、分辨率、速度的要求等。该数据采集系统电路包括:ADuC812、模拟放大转换电路、外部数据存储器28F128、串行口通信以及键盘和LCD显示器,如图2所示。

图2、硬件结构图
3.1 采集电路的模拟信号输入
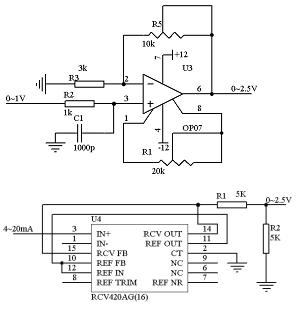
在ADuC812 中,P1.0—P1.7初始化后为8通道的模拟输入口。如果用于数字量输入,编程时应首先把端口写“0”。本电路将P1口设为8路由各环境监测仪输出的模拟量输入。由于ADC的基准电压是2.5伏,而各监测仪输出的模拟量一般为0"1伏或4"20毫安,因而需要模拟放大转换电路把输入信号转换成0—2.5 伏的标准输入。转换电路如图3所示。

图3、模拟放大转换电路
3.2 ADuC812与外部数据存储器的接口电路
为满足本设计系统大量数据的存储要求,在采用常规芯片构成的系统中要采用10片128K的HM628128数据存储器(RAM),这样,不但成本高、电路设计复杂、系统的可靠性和电气性能指标也低。由于ADuC812具有24位地址的外部数据寻址能力,本方案中,我们采用一片28F640。28F640是一超大容量闪速存储器,单片容量为8MB,不但更好的满足了本系统的设计要求,而且当采集参数增加,或采样时间变化时,同样能满足要求,因而提高了系统的兼容性。
为实现对28F640 的访问,ADuC812利用两片8位锁存器74HC573与28F640相连。P0口分时输出低8位地址A0"A7和8位数据,利用地址锁存信号ALE可以将低8位地址锁存到8位锁存器U2中。P2口分时输出高8位地址和中8位地址,可以利用地址锁存信号ALE将高8位地址锁存到8位锁存器U4中。这样就实现了24位寻址空间。由于28F640只有A0"A22共23位地址线,所以锁存器输出的A23地址线悬空。
3.3 键盘、显示器接口电路
外接键盘和LCD显示器的目的是:当数据发送错误或人工查询数据时,可通过键盘选择要查询的参数并在显示器上显示出来,使下位机的工作更加灵活方便。
为了连接键盘和显示器,需要扩展一片8155I/O口扩展芯片,采用4*4触摸式键盘和点阵式液晶显示器。键盘上的键值分别与各路环境参数对应,若为“0”按下,则调显示子程序,此后每按一个键,此按键值对应的环境参数在显示器上显示出来。若不是“0”键按下,则把键值送累加器A。当为“F”键按下时,则退出显示子程序。
ADuC812 是美国AD公司率先研制出的真正意义上的完整的数据采集系统芯片,是投入市场的第一种微转换器产品。它性能优良,价格便宜,开发手段完备,是一种新型的高度集成的高精度12位数据采集系统。其内部的12位A/D转换周期仅为4us,比常用的AD574快好几倍。用ADuC812代替由常规芯片构成的数据采集系统,将大大降低产品的成本、缩小设备的体积、提高系统的可靠性和电气性能指标。
ADuC812 芯片内,不仅包含了可重新编程的非易失性闪速/电擦除程序存储器的高性能8位(与8051兼容)MCU,还包含了高性能的自校准多通道(8个输入通道) ADC,两个12位DAC,32条可编程I/O接口。ADuC812微控制器内核与8051指令兼容,用户现有的软件都可以直接移植,因而应用开发方便。它具有9个中断源(2个优先级),片内还集成了8K字节的闪速/电擦除程序存储器、640字节的闪速/电擦除数据存储器以及256字节RAM。另外,它还包括一个看门狗定时器和电源监控器,ADC与数据存储器之间的DMA方式,存储保护功能,一个通用的异步串行收发器,SPI和I2C总线接口。 ADuC812具有24位地址的外部数据寻址能力, 可寻址16MB的外部数据存储器空间。
2 远程环境监测信息系统整体介绍
该远程环境监测信息系统是针对当今环境远程监测自动化、网络化、信息化的要求而设计的,它是由分布于远距离各个监测站的多个下位机和位于中心站的上位机组成,其结构如图1所示。

图1、系统结构图
上下位机是通过MODEM和电话线路实现远程通信的。上位机将各下位机传送来的数据存入数据库,并对各环境数据做出数据分析。
下位机分布在大范围、远距离的各个环境监测站点,对大气、水质、酸雨等各监测仪送来的各种环境数据进行实时采集。对环境监测仪输出的SO2、NO2、NO等变化缓慢的参数每2分钟采样一次,对酸雨计输出的酸雨参数每0.5mm雨量采样一次。采样数据要求连续保存7天,每天的平均值保存一个月,并且存储在下位机中的采样数据随时准备接受上位机的查询和向上位机传送。
3下位机硬件电路设计
下位机硬件电路的设计,主要是考虑被测信号的变化速率和通道数,以及对测量精度、分辨率、速度的要求等。该数据采集系统电路包括:ADuC812、模拟放大转换电路、外部数据存储器28F128、串行口通信以及键盘和LCD显示器,如图2所示。

图2、硬件结构图
3.1 采集电路的模拟信号输入
在ADuC812 中,P1.0—P1.7初始化后为8通道的模拟输入口。如果用于数字量输入,编程时应首先把端口写“0”。本电路将P1口设为8路由各环境监测仪输出的模拟量输入。由于ADC的基准电压是2.5伏,而各监测仪输出的模拟量一般为0"1伏或4"20毫安,因而需要模拟放大转换电路把输入信号转换成0—2.5 伏的标准输入。转换电路如图3所示。

图3、模拟放大转换电路
3.2 ADuC812与外部数据存储器的接口电路
为满足本设计系统大量数据的存储要求,在采用常规芯片构成的系统中要采用10片128K的HM628128数据存储器(RAM),这样,不但成本高、电路设计复杂、系统的可靠性和电气性能指标也低。由于ADuC812具有24位地址的外部数据寻址能力,本方案中,我们采用一片28F640。28F640是一超大容量闪速存储器,单片容量为8MB,不但更好的满足了本系统的设计要求,而且当采集参数增加,或采样时间变化时,同样能满足要求,因而提高了系统的兼容性。
为实现对28F640 的访问,ADuC812利用两片8位锁存器74HC573与28F640相连。P0口分时输出低8位地址A0"A7和8位数据,利用地址锁存信号ALE可以将低8位地址锁存到8位锁存器U2中。P2口分时输出高8位地址和中8位地址,可以利用地址锁存信号ALE将高8位地址锁存到8位锁存器U4中。这样就实现了24位寻址空间。由于28F640只有A0"A22共23位地址线,所以锁存器输出的A23地址线悬空。
3.3 键盘、显示器接口电路
外接键盘和LCD显示器的目的是:当数据发送错误或人工查询数据时,可通过键盘选择要查询的参数并在显示器上显示出来,使下位机的工作更加灵活方便。
为了连接键盘和显示器,需要扩展一片8155I/O口扩展芯片,采用4*4触摸式键盘和点阵式液晶显示器。键盘上的键值分别与各路环境参数对应,若为“0”按下,则调显示子程序,此后每按一个键,此按键值对应的环境参数在显示器上显示出来。若不是“0”键按下,则把键值送累加器A。当为“F”键按下时,则退出显示子程序。
MCU ADC DAC 看门狗 收发器 总线 自动化 电路 LCD 显示器 电压 相关文章:
- 基于ARM核的AT75C220及其在指纹识别系统中的应用(05-24)
- 基于nRF2401智能小区无线抄表系统集中器设计(04-30)
- 新型锁相环芯片全面提升红外无线麦克风产品性能(05-04)
- 基于nRF2401智能无线火灾监控系统设计(04-01)
- 安森美90W太阳能LED街灯高能效解决方案(05-18)
- 武器系统中的微处理器(06-04)
