单片机在智能电饭煲中的应用
时间:10-30
来源:互联网
点击:
1 引言
目前,市场上的电饭煲大部分采用机械式或者是采用固定功率的方式加热,能源利用率低,功能单一,难以满足人们日益增长的生活需求。因此,开发功能齐全,安全可靠的微电脑电饭煲是非常用必要的。电饭煲从机械式原理到现在的智能电饭煲,期间经历了许多的阶段。电饭煲发挥高新技术优势,以美味炊煮为主导,使产品更加丰富与时尚化,现已形成微电脑、电脑与机械三大类型、十大不同款式。机械电饭煲虽然价格方面体现它的优势之外,其他方面就很难满足人们对现代生活高品质的需求。微电脑或电脑控制的智能电饭煲符合现代人的要求,人性化的界面设计,使得人们一眼看出当前工作状态,让您更安心,各种烹调过程全部由电脑自动控制,并且大多的智能电饭煲采用太空“黑晶”内胆,超硬耐磨,恒久美观,所有的这些特点符合现代人的省时、省力、耐用的观念。
本文主要介绍利用SPMC65P2404A芯片来对电饭煲的过程进行控制,SPMC65P2404A是凌阳公司的8位元单片机,最高工作频率为8MHz,工作电压2.5V"5V,有192字节的RAM和4K字节的OTP ROM,有23个可编程IO口,8通道10位A/D转换器,2通道8位定时/计数器,2通道16位定时/计数器,1个12位PWM输出口,有低电压、上电、看门狗、外部信号、错误地址复位,并且有一个蜂鸣器输出口。
2 总体方案介绍
利用凌阳8位MCU设计的智能电饭煲控制系统原理框图如图2-1所示,通过按键来选择功能模式、显示电路完成显示当前状态和定时时间;通过温度传感器来对温度进行采样;通过MCU的控制最终实现对继电器的控制,从而来控制对加热盘的加热与否,电源部分完成对单片机系统和外围电路提供5V电源,并且对加热盘进行加热。

图2-1 控制系统构成框图
3 系统硬件设计
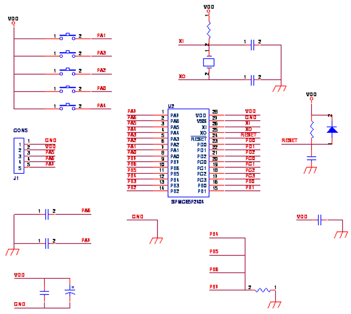
1、由单片机SPMC65P2404A控制的电饭煲的硬件原理图如图3-1所示,它包括按键输入部分,温度检测输入电路,复位和晶振电路,PA6、PA7完成对顶盖和底盘的温度的检测,PA5完成对继电器的控制,SPMC65P2404A是系统的核心部分。

图3-1 电饭煲的电路原理图
芯片特性简介
SPMC65P2404A是凌阳公司的8位元单片机,最高工作频率为8MHz,工作电压2.5V"5V,有192字节的RAM和4K字节的OTP ROM,有23个可编程IO口,8通道10位A/D转换器,2通道8位定时/计数器,2通道16位定时/计数器,1个12位PWM输出口,有低电压、上电、看门狗、外部信号、错误地址复位,并且有一个蜂鸣器输出口……。利用这些资源,能够实现电饭煲的功能。
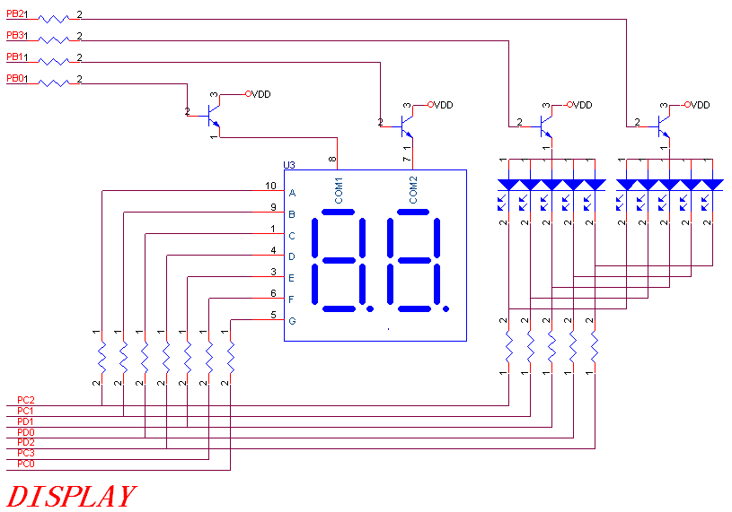
2、显示电路:
显示电路由共阳极数码管和10个LED组成,通过单片机位选和所送的数据来点亮相应的LED和数码管的显示状态。其电路原理图如图3-2所示:

图3-2 显示电路
3、电源电路:
电源部分为单片机提供+5V的直流稳压源,并且通过降压、整流、滤波之后的+14V电压对继电器进行供电,通过控制三极管射极的导通与否来控制继电器的工作状态。电源电路原理图如图3-3所示

图3-3 电源电路
4、温度采集部分电路图:
J2和J3是温度传感器的两个接口,其中J2和J3分别是顶盖和底盘温度传感器的接口,单片机检测的信号实际上是与温度传感器分压的电阻的电压值,因为温度传感器的电阻值会随温度的上升而减小,所以分压电阻的电压值间接反映了某一时刻的温度,电路原理图如图3-4所示:

图3-4 温度传感器电路
4系统软件设计
4.1 主程序流程
从样机分析中大致设计整个系统,整个系统输入包括2个温度传感器,5个按键;输出包括2位七段数码管、10个发光二极管、继电器控制信号等。根据控制功能,将程序设计为几个主要的模块,程序主流程见图4-1所示:

4-1 程序主流程图
4.2 子程序介绍
1、诊断子程序
诊断程序主要进行温度采集并判断传感器是否良好,主要对2个温度传感器连续检测20次,若测到的数据不在范围内(温度范围:-10℃"160℃),则表明传感器短路或断路错误,数码显示“E”,并禁止按键操作。
2、键盘扫描子程序
程序每循环一次扫描一次键盘,如果扫描到有键按下,则暂存键值,如果连续5次扫描到的键值都一样,则认为是稳定的键值。
3、系统共有5个按键,在不同的状态下,每个键只要轻按一次就有效。系统的五个键接于PA1 、PA3、PA2 、PA0、PA4,如果按键值有效则返回值的相应位为0,否则相应位为1。
4、温度采集子程序
热敏电阻灵敏度高,为了防止干扰及其它原因导致测出的温度值变化太快,引起控制部件频繁动作,温度采集采用滑动平均值滤波方法。即在同一个通道上连续采集三个数据,取其中的中间值。
5、显示子程序
系
目前,市场上的电饭煲大部分采用机械式或者是采用固定功率的方式加热,能源利用率低,功能单一,难以满足人们日益增长的生活需求。因此,开发功能齐全,安全可靠的微电脑电饭煲是非常用必要的。电饭煲从机械式原理到现在的智能电饭煲,期间经历了许多的阶段。电饭煲发挥高新技术优势,以美味炊煮为主导,使产品更加丰富与时尚化,现已形成微电脑、电脑与机械三大类型、十大不同款式。机械电饭煲虽然价格方面体现它的优势之外,其他方面就很难满足人们对现代生活高品质的需求。微电脑或电脑控制的智能电饭煲符合现代人的要求,人性化的界面设计,使得人们一眼看出当前工作状态,让您更安心,各种烹调过程全部由电脑自动控制,并且大多的智能电饭煲采用太空“黑晶”内胆,超硬耐磨,恒久美观,所有的这些特点符合现代人的省时、省力、耐用的观念。
本文主要介绍利用SPMC65P2404A芯片来对电饭煲的过程进行控制,SPMC65P2404A是凌阳公司的8位元单片机,最高工作频率为8MHz,工作电压2.5V"5V,有192字节的RAM和4K字节的OTP ROM,有23个可编程IO口,8通道10位A/D转换器,2通道8位定时/计数器,2通道16位定时/计数器,1个12位PWM输出口,有低电压、上电、看门狗、外部信号、错误地址复位,并且有一个蜂鸣器输出口。
2 总体方案介绍
利用凌阳8位MCU设计的智能电饭煲控制系统原理框图如图2-1所示,通过按键来选择功能模式、显示电路完成显示当前状态和定时时间;通过温度传感器来对温度进行采样;通过MCU的控制最终实现对继电器的控制,从而来控制对加热盘的加热与否,电源部分完成对单片机系统和外围电路提供5V电源,并且对加热盘进行加热。

图2-1 控制系统构成框图
3 系统硬件设计
1、由单片机SPMC65P2404A控制的电饭煲的硬件原理图如图3-1所示,它包括按键输入部分,温度检测输入电路,复位和晶振电路,PA6、PA7完成对顶盖和底盘的温度的检测,PA5完成对继电器的控制,SPMC65P2404A是系统的核心部分。

图3-1 电饭煲的电路原理图
芯片特性简介
SPMC65P2404A是凌阳公司的8位元单片机,最高工作频率为8MHz,工作电压2.5V"5V,有192字节的RAM和4K字节的OTP ROM,有23个可编程IO口,8通道10位A/D转换器,2通道8位定时/计数器,2通道16位定时/计数器,1个12位PWM输出口,有低电压、上电、看门狗、外部信号、错误地址复位,并且有一个蜂鸣器输出口……。利用这些资源,能够实现电饭煲的功能。
2、显示电路:
显示电路由共阳极数码管和10个LED组成,通过单片机位选和所送的数据来点亮相应的LED和数码管的显示状态。其电路原理图如图3-2所示:

图3-2 显示电路
3、电源电路:
电源部分为单片机提供+5V的直流稳压源,并且通过降压、整流、滤波之后的+14V电压对继电器进行供电,通过控制三极管射极的导通与否来控制继电器的工作状态。电源电路原理图如图3-3所示

图3-3 电源电路
4、温度采集部分电路图:
J2和J3是温度传感器的两个接口,其中J2和J3分别是顶盖和底盘温度传感器的接口,单片机检测的信号实际上是与温度传感器分压的电阻的电压值,因为温度传感器的电阻值会随温度的上升而减小,所以分压电阻的电压值间接反映了某一时刻的温度,电路原理图如图3-4所示:

图3-4 温度传感器电路
4系统软件设计
4.1 主程序流程
从样机分析中大致设计整个系统,整个系统输入包括2个温度传感器,5个按键;输出包括2位七段数码管、10个发光二极管、继电器控制信号等。根据控制功能,将程序设计为几个主要的模块,程序主流程见图4-1所示:

4-1 程序主流程图
4.2 子程序介绍
1、诊断子程序
诊断程序主要进行温度采集并判断传感器是否良好,主要对2个温度传感器连续检测20次,若测到的数据不在范围内(温度范围:-10℃"160℃),则表明传感器短路或断路错误,数码显示“E”,并禁止按键操作。
2、键盘扫描子程序
程序每循环一次扫描一次键盘,如果扫描到有键按下,则暂存键值,如果连续5次扫描到的键值都一样,则认为是稳定的键值。
3、系统共有5个按键,在不同的状态下,每个键只要轻按一次就有效。系统的五个键接于PA1 、PA3、PA2 、PA0、PA4,如果按键值有效则返回值的相应位为0,否则相应位为1。
4、温度采集子程序
热敏电阻灵敏度高,为了防止干扰及其它原因导致测出的温度值变化太快,引起控制部件频繁动作,温度采集采用滑动平均值滤波方法。即在同一个通道上连续采集三个数据,取其中的中间值。
5、显示子程序
系
单片机 电压 PWM 看门狗 MCU 电路 传感器 继电器 LED 三极管 电路图 温度传感器 电阻 二极管 发光二极管 相关文章:
- 单片机智能频率信号装置(11-25)
- 单片机在医学信号检测仪中的应用(02-07)
- 单片机应用编程技巧(02-25)
- DSP与单片机通信的多种方案设计(03-08)
- 单片机与PC机串行通信的实现方法 (02-25)
- 单片机与PC通信的简化接口 (05-11)
