基于51单片机超声波测距器设计
时间:07-28
来源:互联网
点击:
一、设计要求
设计一个超声波测距器,可以应用于汽车倒车、建筑施工工地以及一些工业现场的位置监控,也可用于如液位、井深、管道长度的测量等场合。要求测量范围在0.10-3.00m,测量精度1cm,测量时与被测物体无直接接触,能够清晰稳定地显示测量结果。
二、设计思路
超声波传感器及其测距原理
超声波是指频率高于20KHz的机械波。为了以超声波作为检测手段,必须产生超生波和接收超声波。完成这种功能的装置就是超声波传感器,习惯上称为超声波换能器或超声波探头。超声波传感器有发送器和接收器,但一个超声波传感器也可具有发送和接收声波的双重作用。超声波传感器是利用压电效应的原理将电能和超声波相互转化,即在发射超声波的时候,将电能转换,发射超声波;而在收到回波的时候,则将超声振动转换成电信号。
超声波测距的原理一般采用渡越时间法TOF(time of flight)。首先测出超声波从发射到遇到障碍物返回所经历的时间,再乘以超声波的速度就得到二倍的声源与障碍物之间的距离。
测量距离的方法有很多种,短距离的可以用尺,远距离的有激光测距等,超声波测距适用于高精度的中长距离测量。因为超声波在标准空气中的传播速度为331.45米/秒,由单片机负责计时,单片机使用12.0M晶振,所以此系统的测量精度理论上可以达到毫米级。
由于超声波指向性强,能量消耗缓慢,在介质中传播距离远,因而超声波可以用于距离的测量。利用超声波检测距离,设计比较方便,计算处理也较简单,并且在测量精度方面也能达到要求。
超声波发生器可以分为两类:一类是用电气方式产生超声波,一类是用机械方式产生超声波。本课题属于近距离测量,可以采用常用的压电式超声波换能器来实现。
根据设计要求并综合各方面因素,可以采用AT89S51单片机作为主控制器,用动态扫描法实现LED数字显示,超声波驱动信号用单片机的定时器完成,超声波测距器的系统框图如下图所示:

超声波测距器系统设计框图
三、系统组成
硬件部分
主要由单片机系统及显示电路、超声波发射电路和超声波检测接收电路三部分组成。采用AT89S51来实现对CX20106A红外接收芯片和TCT40-10系列超声波转换模块的控制。单片机通过P1.0引脚经反相器来控制超声波的发送,然后单片机不停的检测INT0引脚,当INT0引脚的电平由高电平变为低电平时就认为超声波已经返回。计数器所计的数据就是超声波所经历的时间,通过换算就可以得到传感器与障碍物之间的距离。
软件部分
主要由主程序、超声波发生子程序、超声波接收中断程序及显示子程序等部分。
四、系统硬件电路设计
1.单片机系统及显示电路
单片机采用89S51或其兼容系列。采用12MHz高精度的晶振,以获得较稳定的时钟频率,减小测量误差。单片机用P1.0端口输出超声波转化器所需的40KHz方波信号,利用外中断0口检测超声波接受电路输出的返回信号。显示电路采用简单实用的4位共阳LED数码管,段码用74LS244驱动,位码用PNP三极管驱动。单片机系统及显示电路如下图所示


单片机及显示电路原理图

超声波发射电路原理图
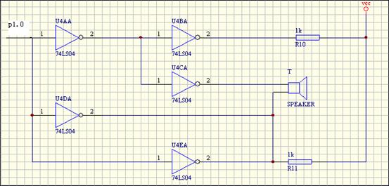
2.超声波发射电路原理图参考期刊如图所示:
压电超声波转换器的功能:利用压电晶体谐振工作。内部结构上图所示,它有两个压电晶片和一个共振板。当它的两极外加脉冲信号,其频率等于压电晶片的固有振荡频率时,压电晶片将会发生共振,并带动共振板振动产生超声波,这时它就是一超声波发生器;如没加电压,当共振板接受到超声波时,将压迫压电振荡器作振动,将机械能转换为电信号,这时它就成为超声波接受转换器。超声波发射转换器与接受转换器其结构稍有不同。
3.超声波检测接受电路
参考红外转化接收期刊的电路采用集成电路CX20106A,这是一款红外线检波接收的专用芯片,常用于电视机红外遥控接收器。考虑到红外遥控常用的载波频率38KHz与测距超声波频率40kHz较为接近,可以利用它作为超声波检测电路。实验证明其具有很高的灵敏度和较强的抗干扰能力。适当改变C4的大小,可改变接受电路的灵敏度和抗干扰能力。
超声波接收电路图
五、系统程序设计
超声波测距软件设计主要由主程序,超声波发射子程序,超声波接受中断程序及显示子程序组成。下面对超声波测距器的算法,主程序,超声波发射子程序和超声波接受中断程序逐一介绍。
设计一个超声波测距器,可以应用于汽车倒车、建筑施工工地以及一些工业现场的位置监控,也可用于如液位、井深、管道长度的测量等场合。要求测量范围在0.10-3.00m,测量精度1cm,测量时与被测物体无直接接触,能够清晰稳定地显示测量结果。
二、设计思路
超声波传感器及其测距原理
超声波是指频率高于20KHz的机械波。为了以超声波作为检测手段,必须产生超生波和接收超声波。完成这种功能的装置就是超声波传感器,习惯上称为超声波换能器或超声波探头。超声波传感器有发送器和接收器,但一个超声波传感器也可具有发送和接收声波的双重作用。超声波传感器是利用压电效应的原理将电能和超声波相互转化,即在发射超声波的时候,将电能转换,发射超声波;而在收到回波的时候,则将超声振动转换成电信号。
超声波测距的原理一般采用渡越时间法TOF(time of flight)。首先测出超声波从发射到遇到障碍物返回所经历的时间,再乘以超声波的速度就得到二倍的声源与障碍物之间的距离。
测量距离的方法有很多种,短距离的可以用尺,远距离的有激光测距等,超声波测距适用于高精度的中长距离测量。因为超声波在标准空气中的传播速度为331.45米/秒,由单片机负责计时,单片机使用12.0M晶振,所以此系统的测量精度理论上可以达到毫米级。
由于超声波指向性强,能量消耗缓慢,在介质中传播距离远,因而超声波可以用于距离的测量。利用超声波检测距离,设计比较方便,计算处理也较简单,并且在测量精度方面也能达到要求。
超声波发生器可以分为两类:一类是用电气方式产生超声波,一类是用机械方式产生超声波。本课题属于近距离测量,可以采用常用的压电式超声波换能器来实现。
根据设计要求并综合各方面因素,可以采用AT89S51单片机作为主控制器,用动态扫描法实现LED数字显示,超声波驱动信号用单片机的定时器完成,超声波测距器的系统框图如下图所示:

超声波测距器系统设计框图
三、系统组成
硬件部分
主要由单片机系统及显示电路、超声波发射电路和超声波检测接收电路三部分组成。采用AT89S51来实现对CX20106A红外接收芯片和TCT40-10系列超声波转换模块的控制。单片机通过P1.0引脚经反相器来控制超声波的发送,然后单片机不停的检测INT0引脚,当INT0引脚的电平由高电平变为低电平时就认为超声波已经返回。计数器所计的数据就是超声波所经历的时间,通过换算就可以得到传感器与障碍物之间的距离。
软件部分
主要由主程序、超声波发生子程序、超声波接收中断程序及显示子程序等部分。
四、系统硬件电路设计
1.单片机系统及显示电路
单片机采用89S51或其兼容系列。采用12MHz高精度的晶振,以获得较稳定的时钟频率,减小测量误差。单片机用P1.0端口输出超声波转化器所需的40KHz方波信号,利用外中断0口检测超声波接受电路输出的返回信号。显示电路采用简单实用的4位共阳LED数码管,段码用74LS244驱动,位码用PNP三极管驱动。单片机系统及显示电路如下图所示


单片机及显示电路原理图

超声波发射电路原理图
2.超声波发射电路原理图参考期刊如图所示:
压电超声波转换器的功能:利用压电晶体谐振工作。内部结构上图所示,它有两个压电晶片和一个共振板。当它的两极外加脉冲信号,其频率等于压电晶片的固有振荡频率时,压电晶片将会发生共振,并带动共振板振动产生超声波,这时它就是一超声波发生器;如没加电压,当共振板接受到超声波时,将压迫压电振荡器作振动,将机械能转换为电信号,这时它就成为超声波接受转换器。超声波发射转换器与接受转换器其结构稍有不同。
3.超声波检测接受电路
参考红外转化接收期刊的电路采用集成电路CX20106A,这是一款红外线检波接收的专用芯片,常用于电视机红外遥控接收器。考虑到红外遥控常用的载波频率38KHz与测距超声波频率40kHz较为接近,可以利用它作为超声波检测电路。实验证明其具有很高的灵敏度和较强的抗干扰能力。适当改变C4的大小,可改变接受电路的灵敏度和抗干扰能力。
超声波接收电路图
五、系统程序设计
超声波测距软件设计主要由主程序,超声波发射子程序,超声波接受中断程序及显示子程序组成。下面对超声波测距器的算法,主程序,超声波发射子程序和超声波接受中断程序逐一介绍。
传感器 单片机 51单片机 LED 电路 红外 三极管 电压 振荡器 集成电路 电路图 温度传感器 电容 相关文章:
- 基于单片机的倾角测量系统设计 (06-27)
- 由MSP430和CC1100构成的无线传感器网络(08-01)
- 无线传感器网络自组网协议的实现方法(08-01)
- 基于SOC/IP的智能传感器设计研究(09-08)
- 单开关实现小型微处理器系统的双功能(08-10)
- 六大特点助CMOS图像传感器席卷医疗电子应用(11-13)
