难点电路详解之负反馈放大器电路(3)
时间:08-10
来源:互联网
点击:
2 四种典型负反馈放大器
典型负反馈放大器的共有四种,其他负反馈放大器的电路会有一些变化,但都从本质上离不开这四种典型电路,所以必须掌握这四种负反馈放大器工作原理。
2.1 电压并联负反馈放大器
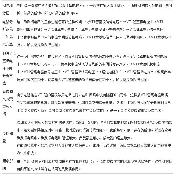
如图5所示是一级共发射极放大器,它也构成了电压并联负反馈放大器。电路中,VT1是放大管,R1是集电极-基极负反馈偏置电阻,R2是集电极负载电阻,Ui是输入信号,UO是输出信号。由于这是一级共发射极放大器,所以VT1管集电极输出信号电压的相位与基极上输入信号电压相位相反。

图5 电压并联负反馈放大器
①负反馈元件确定方法
根据接在放大器输出端与输入端之间的元器件可能是负反馈元器件这一判断方法,从电路中可以看出,接在输入端VT1管基极和输出端VT1管集电极之间的元件有R1和C2两个,所以这两个元件有可能构成负反馈电路。其他元器件都不是接在放大器的输入端和输出端之间,没有构成负反馈电路的可能,这样分析负反馈电路时重点是R1和C2。
②负反馈电阻R1分析
前面在基极偏置电路中已经介绍,R1是VT1管的集电极-基极负反馈式偏置电阻。这里根据负反馈电路的分析方法来说明接入这一电阻R1后的电路负反馈过程。

关于这一负反馈电路还要说明以下几点。

③高频负反馈电容C2分析
从电路中可以看出,在负反馈电阻R1上还并联了一只容量很小的电容C2 ,对C2的负反馈过程分析同电阻R1的分析过程是一样的,但电容器和电阻器的特性不同,所以这一电容的负反馈原理有所不同,主要说明以下几点。

④电压负反馈判别方法
电路中R1和C2构成的是电压负反馈电路,因为这两个元将放大器输出的信号电压反馈到放大器的输入端,所以称为电压负反馈电路。

⑤并联负反馈判别方法
见图5所示是并联负反馈电路,由R1送过来的负反馈信号是与输入信号Ui在基极并联后加到三极管基极的,所以这是并联负反馈电路。
根据电压负反馈和并联负反馈的判别方法可知,如图4-5所示电路中的R1和C2构成电压并联负反馈电路。
典型负反馈放大器的共有四种,其他负反馈放大器的电路会有一些变化,但都从本质上离不开这四种典型电路,所以必须掌握这四种负反馈放大器工作原理。
2.1 电压并联负反馈放大器
如图5所示是一级共发射极放大器,它也构成了电压并联负反馈放大器。电路中,VT1是放大管,R1是集电极-基极负反馈偏置电阻,R2是集电极负载电阻,Ui是输入信号,UO是输出信号。由于这是一级共发射极放大器,所以VT1管集电极输出信号电压的相位与基极上输入信号电压相位相反。

图5 电压并联负反馈放大器
①负反馈元件确定方法
根据接在放大器输出端与输入端之间的元器件可能是负反馈元器件这一判断方法,从电路中可以看出,接在输入端VT1管基极和输出端VT1管集电极之间的元件有R1和C2两个,所以这两个元件有可能构成负反馈电路。其他元器件都不是接在放大器的输入端和输出端之间,没有构成负反馈电路的可能,这样分析负反馈电路时重点是R1和C2。
②负反馈电阻R1分析
前面在基极偏置电路中已经介绍,R1是VT1管的集电极-基极负反馈式偏置电阻。这里根据负反馈电路的分析方法来说明接入这一电阻R1后的电路负反馈过程。

关于这一负反馈电路还要说明以下几点。

③高频负反馈电容C2分析
从电路中可以看出,在负反馈电阻R1上还并联了一只容量很小的电容C2 ,对C2的负反馈过程分析同电阻R1的分析过程是一样的,但电容器和电阻器的特性不同,所以这一电容的负反馈原理有所不同,主要说明以下几点。

④电压负反馈判别方法
电路中R1和C2构成的是电压负反馈电路,因为这两个元将放大器输出的信号电压反馈到放大器的输入端,所以称为电压负反馈电路。

⑤并联负反馈判别方法
见图5所示是并联负反馈电路,由R1送过来的负反馈信号是与输入信号Ui在基极并联后加到三极管基极的,所以这是并联负反馈电路。
根据电压负反馈和并联负反馈的判别方法可知,如图4-5所示电路中的R1和C2构成电压并联负反馈电路。
- 使用简化电路的高压放大器(11-21)
- 无需调谐的“砖墙式”低通音频滤波器(11-20)
- 对数放大器的技术指标(11-26)
- 一种增大放大器增益的方法(11-28)
- 对数放大器的典型应用 (11-26)
- AGC中频放大器的设计 (11-29)
