阻容耦合多级放大器电路故障分析说明
时间:09-20
来源:互联网
点击:
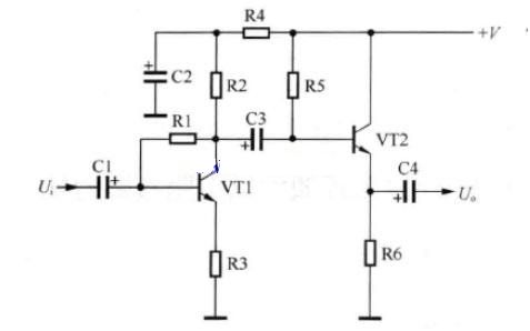
1、 当VT1放大级中的直流电路出现故障时,由于C3的隔直作用,不会影响VT2放大级的直流电路工作,但由于第一级放大器电路已经不能正常工作,它没有正常的信号加到第二级放大器电路中,第二级放大器电路虽然能够正常工作,但它没有信号输出。
2、 当第二级放大器电路的直流电路出现故障后,因为C3的存在也不会影响第一级放大器电路直流电路的工作,第一级放大器电路能够输出正常的信号,但由于第二级放大器电路不能正常工作,所以第二级放大器电路也不能够输出正常的信号。
提示:在多级放大器电路中,只要有一级放大器电路出现问题,整个多级放大器电路均不能输出正常的信号。

3、 当C2开路时,对第二级放大器电路无影响,会使第一级放大器电路输出信号电压有所升高,因为VT1集电极负载电阻增加了R4,在一定范围内集电极负载电阻 大电压放大倍数大。当C2漏电或击穿时,第一级放大器电路直流工作电压变小或无直流电压,同时由于流过R4的电流加大,也会使+V有所下降而影响第二级放 大器电路的正常工作,此时整个放大器电路没有输出信号或信号小。
4、 当R4开路时,第一级放大器电路无直流工作电压,不影响第二级放大器电路工作,但整个放大器电路没有输出信号。
2、 当第二级放大器电路的直流电路出现故障后,因为C3的存在也不会影响第一级放大器电路直流电路的工作,第一级放大器电路能够输出正常的信号,但由于第二级放大器电路不能正常工作,所以第二级放大器电路也不能够输出正常的信号。
提示:在多级放大器电路中,只要有一级放大器电路出现问题,整个多级放大器电路均不能输出正常的信号。

3、 当C2开路时,对第二级放大器电路无影响,会使第一级放大器电路输出信号电压有所升高,因为VT1集电极负载电阻增加了R4,在一定范围内集电极负载电阻 大电压放大倍数大。当C2漏电或击穿时,第一级放大器电路直流工作电压变小或无直流电压,同时由于流过R4的电流加大,也会使+V有所下降而影响第二级放 大器电路的正常工作,此时整个放大器电路没有输出信号或信号小。
4、 当R4开路时,第一级放大器电路无直流工作电压,不影响第二级放大器电路工作,但整个放大器电路没有输出信号。
- 整流电路(11-30)
- 单运放构成的单稳延时电路(11-29)
- 直流稳压电源电路(11-30)
- 基于ISP1581型接口电路的USB2.0接口设计(01-18)
- 单电源供电的IGBT驱动电路在铁路辅助电源系统中的应用(01-16)
- 为太阳能灯供电的低损耗电路的设计(01-22)
