总想说点儿让人拍案叫绝的设计
时间:01-27
来源:互联网
点击:
我一直不喜欢那些盲目崇拜老外的人,但有时还不得不对行业内的老外,佩服得五体投地。他们也会出错,写出一些乱七八糟的文章害人,但是确实有好多设计,实在精妙,让人拍案叫绝。
前些日子看CAN总线,那么多设备挂接在单信息总线上,都想说话,还没有领导,那不成一锅粥了吗?看懂就发现,原来它们给每个接入设备分配了ID号——有大小区分的身份证,靠二进制的01级别展开无限制的竞争,一下就实现了多个设备无领导情况下的单总线竞争占用。看完后,我的感觉是美妙。这些洋鬼子,看来是聪明的,至少不比我笨。



再看放大器。要检测一个负载的用电电流,有一种方法是在回路中串联一个检测电阻,只要获得电阻两端的压差,就可以计算出流过的电流,这谁都清楚。但是串联电阻串在哪里?是高侧,就是负载的头顶,还是低侧,就是负载的脚底下?于是,我知道原来有两种检测方法,分别是High side,Low side。两种方法各有优缺点:低侧检测的最大好处是串联电阻两端几乎没有共模电压,比如一端是0V,另一端是0.1V,压差是0.1V,这可以直接使用仪表放大器检出,方便得很。但是它也有缺点,就是负载的脚底不再是0V,而是0.1V了,如果电流在波动,这个0.1也就不稳,就像站在一楼,但地板晃荡一般,结果是负载很不舒服。你是个检测仪表,要检测负载中的电流,但搞得负载很不舒服,就像医生搞得病人很不舒服一般,这有点不妙。
于是大量的设计,都采用高侧检测。但高侧检测也有麻烦,比如负载工作电压为100V,正常工作时,负载的脚底是0V,头顶是100V,现在你串联了一个小电阻在负载头顶,上面有0.1V的压差,这就使得电阻高端是100V,电阻下端是99.9V(也就是负载的头顶电位)。从效果看,负载其实是很舒服的,它脚底下很稳,0V,没错,它头顶有点飘,差不多在99.9V附近,我们知道一般的负载对头顶的电压波动不太敏感,因此它很舒服。
但负载舒服了,测量仪表就不舒服了。测量放大电路必须把两根线上的压差检测出来,它们分别是100V和99.9V,共模就有99.95V,这么大的共模电压,加载到任何一个仪表放大器上,都会立即烧毁放大器。
怎么办呢?
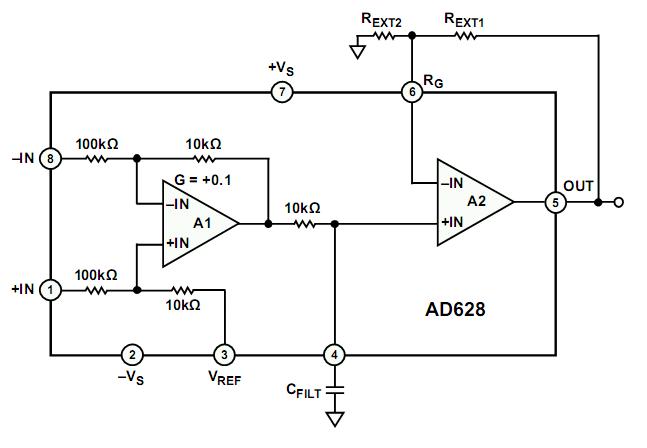
老外就设计了一款差动放大器,比如ADI的AD628,电路如下图。它用两套分压电阻,将100V分压到10V以内,实际加载到内部运放管脚的电压只有10V左右了,安全了,但是我们发现,要检测的差压0.1V也被衰减了10倍,变为0.01V了,于是他们又在这个减法器的输出端,增加了一级10倍放大,即保护了内部的运放不被烧毁,又保证压差0.1V没有被衰减,且输出就是我们需要检测的0.1V。
妙吧。其实一点儿都不妙,妙的在后面。
我们都知道先把一个东西缩小,然后再放大,总是让人心里不踏实,有没有一个电路能够实现:第一,抵抗高的共模输入,第二,对差模量不衰减。
这时候我开始佩服老外了,他们设计了一款AD629,就是AD628它弟弟,就满足了这个要求,电路结构如图。号称能够抵抗高达270V左右的共模电压,且实现了一比一的差压检出。他们怎么想出来的?看来他们的牛肉是没有白吃的。
德州仪器的INA117与AD629结构一致,里面的电阻也差不多。
前些日子看CAN总线,那么多设备挂接在单信息总线上,都想说话,还没有领导,那不成一锅粥了吗?看懂就发现,原来它们给每个接入设备分配了ID号——有大小区分的身份证,靠二进制的01级别展开无限制的竞争,一下就实现了多个设备无领导情况下的单总线竞争占用。看完后,我的感觉是美妙。这些洋鬼子,看来是聪明的,至少不比我笨。



再看放大器。要检测一个负载的用电电流,有一种方法是在回路中串联一个检测电阻,只要获得电阻两端的压差,就可以计算出流过的电流,这谁都清楚。但是串联电阻串在哪里?是高侧,就是负载的头顶,还是低侧,就是负载的脚底下?于是,我知道原来有两种检测方法,分别是High side,Low side。两种方法各有优缺点:低侧检测的最大好处是串联电阻两端几乎没有共模电压,比如一端是0V,另一端是0.1V,压差是0.1V,这可以直接使用仪表放大器检出,方便得很。但是它也有缺点,就是负载的脚底不再是0V,而是0.1V了,如果电流在波动,这个0.1也就不稳,就像站在一楼,但地板晃荡一般,结果是负载很不舒服。你是个检测仪表,要检测负载中的电流,但搞得负载很不舒服,就像医生搞得病人很不舒服一般,这有点不妙。
于是大量的设计,都采用高侧检测。但高侧检测也有麻烦,比如负载工作电压为100V,正常工作时,负载的脚底是0V,头顶是100V,现在你串联了一个小电阻在负载头顶,上面有0.1V的压差,这就使得电阻高端是100V,电阻下端是99.9V(也就是负载的头顶电位)。从效果看,负载其实是很舒服的,它脚底下很稳,0V,没错,它头顶有点飘,差不多在99.9V附近,我们知道一般的负载对头顶的电压波动不太敏感,因此它很舒服。
但负载舒服了,测量仪表就不舒服了。测量放大电路必须把两根线上的压差检测出来,它们分别是100V和99.9V,共模就有99.95V,这么大的共模电压,加载到任何一个仪表放大器上,都会立即烧毁放大器。
怎么办呢?
老外就设计了一款差动放大器,比如ADI的AD628,电路如下图。它用两套分压电阻,将100V分压到10V以内,实际加载到内部运放管脚的电压只有10V左右了,安全了,但是我们发现,要检测的差压0.1V也被衰减了10倍,变为0.01V了,于是他们又在这个减法器的输出端,增加了一级10倍放大,即保护了内部的运放不被烧毁,又保证压差0.1V没有被衰减,且输出就是我们需要检测的0.1V。
妙吧。其实一点儿都不妙,妙的在后面。
我们都知道先把一个东西缩小,然后再放大,总是让人心里不踏实,有没有一个电路能够实现:第一,抵抗高的共模输入,第二,对差模量不衰减。
这时候我开始佩服老外了,他们设计了一款AD629,就是AD628它弟弟,就满足了这个要求,电路结构如图。号称能够抵抗高达270V左右的共模电压,且实现了一比一的差压检出。他们怎么想出来的?看来他们的牛肉是没有白吃的。
德州仪器的INA117与AD629结构一致,里面的电阻也差不多。
总线 放大器 电流 电阻 电压 电路 ADI 德州仪器 相关文章:
- 现场总线CANbus与RS-485之间透明转换的实现(01-26)
- Rapid IO---成就高速互连之美(05-06)
- PCI总线数据输出板驱动程序的开发(05-16)
- 采用PCI9052的ATM数据采集卡的接口电路设计(05-27)
- SJTAG技术在ATCA体系的应用(06-30)
- RS422/RS485总线模型分析与应用(06-24)
