出色模拟工程师必备系列(三):数字隔离与模拟隔离
时间:01-25
来源:互联网
点击:
工业电路设计的工程师都要用隔离技术来解决安全问题、法规监管,以及接地层问题。如果您的电路中做了隔离,就可以在两个点之间交换信息和功率,而不会有实际的电流流动。隔离有两大好处。首先,它能防止人员和设备遭受到有潜在危险的浪涌电流和电压。其次,它可以防止意外的接地回路,从数据链路和其它互连对信号造成干扰。根据几种常见的隔离技术做详细和说明。
数字隔离技术介绍
多年来,工业、医疗和其他隔离系统的设计人员实现安全隔离的手段有限,唯一合理的选择是光耦合器。如今,数字隔离器在性能、尺寸、成本、效率和集成度方面均有优势。了解数字隔离器三个关键要素的特点及其相互关系,对于正确选择数字隔离器十分重要。这三个要素是:绝缘材料、结构和数据传输方法。
设计人员之所以引入隔离,是为了满足安全法规或者降低接地环路的噪声等。电流隔离确保数据传输不是通过电气连接或泄漏路径,从而避免安全风险。然而,隔离会带来延迟、功耗、成本和尺寸等方面的限制。数字隔离器的目标是在尽可能减小不利影响的同时满足安全要求。

传统隔离器——光耦合器则会带来非常大的不利影响,功耗极高,而且数据速率低于1 Mbps。虽然存在更高效率和更高速度的光耦合器,但其成本也更高。
数字隔离器问世于10多年前,目的是降低光耦合器相关的不利影响。数字隔离器采用基于CMOS的电路,能够显著节省成本和功耗,同时大大提高数据速率。数字隔离器由上述要素界定。绝缘材料决定其固有的隔离能力,所选材料必须符合安全标准。结构和数据传输方法的选择应以克服上述不利影响为目的。所有三个要素必须互相配合以平衡设计目标,但有一个目标必须不折不扣地实现,那就是符合安全法规。
绝缘材料
数字隔离器采用晶圆CMOS工艺制造,仅限于常用的晶圆材料。非标准材料会使生产复杂化,导致可制造性变差且成本提高。常用的绝缘材料包括聚合物(如聚酰亚胺PI,它可以旋涂成薄膜)和二氧化硅(SiO2)。二者均具有众所周知的绝缘特性,并且已经在标准半导体工艺中使用多年。聚合物是许多光耦合器的基础,作为高压绝缘体具有悠久的历史。
安全标准通常规定1分钟耐压额定值(典型值2.5 kV rms至5 kV rms)和工作电压(典型值125 V rms至400 V rms)。某些标准也会规定更短的持续时间、更高的电压(如10 kV峰值并持续50 μs)作为增强绝缘认证的一部分要求。基于聚合物/聚酰亚胺的隔离器可提高最佳的隔离特性,如表1所示。
基于聚酰亚胺的数字隔离器与光耦合器相似,在典型工作电压时寿命更长。基于SiO2的隔离器对浪涌的防护能力相对较弱,不能用于医疗和其他应用。
各种薄膜的固有应力也不相同。聚酰亚胺薄膜的应力低于SiO2薄膜,可以根据需要增加厚度。SiO2薄膜的厚度有限,因而隔离能力也会受限;超过15 μm时,应力可能会导致晶圆在加工过程中开裂,或者在使用期间分层。基于聚酰亚胺的数字隔离器可以使用厚达26 μm的隔离层。
隔离器结构
数字隔离器使用变压器或电容将数据以磁性方式或容性方式耦合到隔离栅的另一端,光耦合器则是使用LED光。
变压采用差分连接,提供高达100 kV/μs的出色共模瞬变抗扰度(光耦合器通常约为15 kV/μs)。磁性耦合对变压器线圈间距离的依赖性也弱于容性耦合对板间距离的依赖性,因此,变压变压器线圈之间的绝缘层可以更厚,从而获得更高的隔离能力。结合聚酰亚胺薄膜的低应力特性,使用聚酰亚胺的变压器比使用SiO2的电容更容易实现高级隔离性能。
电容为单端连接,更容易受共模瞬变影响。虽然可以用差分电容对来弥补,但这会增大尺寸并提高成本。
电容的优势之一是它使用低电流来产生耦合电场。当数据速率较高时(25 Mbps以上),这一优势就相当明显。
数据传输方法
光耦合器使用LED发出的光将数据传输到隔离栅的另一端:LED点亮时表示逻辑高电平,熄灭时表示逻辑低电平。当LED点亮时,光耦合器需要消耗电能;对于关注功耗的应用,光耦合器不是一个好的选择。多数光耦合器将输入端和/或输出端的信号调理留给设计人员实现,而这并不一定是非常简单的工作。
数字隔离器使用更先进的电路来编码和解码数据,支持更快的数据传输速度,能够处理USB和I2C等复杂的双向接口。
一种方法是将上升沿和下降沿编码为双脉冲或单脉冲,以驱动变压器(图2)。这些脉冲在副边解码为上升沿或下降沿。这种方法的功耗比光耦合器低10倍到100倍,因为不像光耦合器,电源无需连续提供给器件。器件中可以包括刷新电路,以便定期更新直流电平。
另一种方法是使用RF调制信号,其使用方式与光耦合器使用光的方式非常相似,逻辑高电平信号将引起连续RF传输。这种方法的功耗高于脉冲方法,因为逻辑高电平信号需要持续消耗电能。
也可以采用差分技术来提供共模抑制,不过,这些技术最好配合变压器等差分元件使用。
数字隔离器的浪涌测试
许多应用要求隔离危险电压,以符合国际安全标准的要求。为了确保设备和操作人员的安全,这些标准往往要求隔离元件(如数字隔离器或光耦合器)能承受10 kV(峰值)以上的高压浪涌。因此,测试隔离器浪涌性能是开发安全、可靠器件的必要环节。
国际电工委员会(IEC)和VDE (Verband der Elektrotechnik)两个组织出版的标准就隔离技术在医疗、工业、消费以及汽车等系统中的系统级和元件级应用进行了规定。为了确保在出现高压浪涌时人员和设备的安全,这些标准根据具体应用所需要的隔离等级规定了不同的浪涌额定值。
共有三类常见的隔离等级:功能隔离、基本隔离和增强隔离。功能隔离仅有少量安全要求,因为它一般只用于要求隔离接地基准电压的场合,以保证电路能正常工作。可见,安全性和浪涌性能并不是功能隔离的主要考虑因素。
然而,安全性却是基本隔离和增强隔离的主要考虑因素,因此,浪涌电平是确定隔离质量的关键。基本隔离可以保护终端设备用户,使其免受电击,增强隔离是一种单独的隔离系统,其提供的保护能力相当于两个冗余的单个或基本隔离系统。医疗和工业应用一般要求增强隔离,以保护病人和终端用户,使其免受致命性电击的影响。VDE针对数字隔离器的增强隔离标准是VDE 0884-10,规定最小浪涌电压(VIOSM)额定值为10 kV,同时对工作电压(VIORM)和耐受电压(VISO)作出了规定。
数字隔离器的浪涌电压额定值规定的是在经受连续短暂高压脉冲之后的抗冲击能力。图1所示为符合IEC 61000-4-5的浪涌波形的时序特性。

图1. 浪涌电压波形
测试时,把设备放在一个测试板上,使隔离栅两端的所有引脚短路(见图2)。将一个高压脉冲发生器通过一个1000Ω/1000 pF网络连接到隔离栅的一端。发生器回路连接到隔离栅另一端。将一个100 kΩ、2.5 W的电阻跨接于隔离栅上,以便施加各个脉冲之后使电路放电。用一个带1000:1高压探头的示波器监控脉冲。将放电抢设置为测试计划规定的最低电压,示波器设为单次触发。在该电压电平下施加10个脉冲,并用示波器对各个脉冲进行监控。通过骤降脉冲幅度(在不到50 μs的时间内下降到50%)可发现隔离栅中的缺口。如果部件可以承受10个脉冲,则提高放电抢电压,再施加10个脉冲。持续进行,直到隔离栅发生故障为止,或者直到达到最大测试电压为止。

图2. 浪涌测试设置
能否通过该测试主要取决于隔离厚度(亦称为隔离距离,缩写为DTI)以及隔离材料的质量。应用的电场往往在绝缘体内部的缺陷点聚集,因此,较低的缺陷密度一般会带来较高的击穿额定值。较厚的材料对击穿的抗击能力更强,因为场强与绝缘体任一端的导体之间的距离成反比。
以上我们解释了数字隔离器的隔离要素及数字隔离器的浪涌测试,下面我们将为大家带来模拟隔离的技术及应用。
模拟信号隔离
在很多系统中,模拟信号必须隔离。模拟信号所考虑的电路参量完全不同于数字信号。
模拟信号通常先要考虑:精度或线性度、频率响应、噪声等。 然后是对电源的要求,电源要求高隔离、高精度、低噪声,特别是对输入级。也应该关注隔离放大器的基本精度或线性度不能依靠相应的应用电路来改善,但这些电路可降低噪声和降低输入级电源要求。
对于电源噪声的干扰,可以采用调制载波使模拟信号跨越这个屏障。如ISO4-20的两线无源信号隔离放大器使模拟隔离简化。输入信号被占空度调制并以数字方式发送跨过屏障。输出部分接收被调制的信号,把它变换回模拟信号并去掉调制/解调过程中固有的纹波成分。
对信号隔离的另一问题是隔离放大器输入级所需的功耗,而隔离放大器的输入阻抗及自身的等效电阻是问题的关键所在。而输出级通常以机壳或地为基准,输入级通常浮动在另一个电位上。因此,输入级的电源也必须隔离。通常用一个单电源(5V/12V/15V/24V),而不是理想中使用的正、负双电源。
以下我们举例来说明模拟隔离技术
模拟输入/输出、仪表、运动控制,以及其它传感器接口通常都采用单通道的隔离信号链。这些隔离通道用于将工厂车间恶劣环境下的传感器电路与处于无噪声控制室环境下的信号处理级分隔开来。
根据隔离要求,可以采用模拟隔离放大器、隔离电源、数字耦合器,或光耦合器。这些隔离电路的屏障传导采用了电容、磁或光电技术。
图3中的单通道隔离温度测量电路采用了一种电容耦合的模拟隔离放大器。在电路中,一只RTD(电阻温度探测器)将温度转换为一个电阻值。一个100-μA电流源将RTD电阻值转换为电压。INA114仪表放大器对RTD/100-μA电压做放大,并消除RTD接线电阻RL。仪表放大器的增益与隔离放大器的输入电压范围相匹配。

图3 单通道隔离温度测量电路采用了一种电容耦合的模拟隔离放大器
精密隔离放大器采用占空比调制法,将仪表放大器的输出信号通过一个电容隔离屏障做传送。隔离放大器能够达到最大1500V的隔离作用。这个隔离器件的输入信号带宽大约为50 kHz,最小电源需求为±4V。封装采用28脚的PDIP或SOIC。
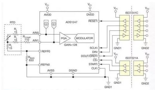
另一种设计方法是使用ADC。ADS1247 ADC有两个内部电流源,一个PGA(可编增益放大器),以及一个delta-sigma调制器。电流源将RTD电阻转换为电压,并消除三个接线电阻的效应。PGA提升RTD输入信号,而转换器则提供一个数字输出信号。

图4 隔离器采用了内部电容隔离技术
ISO7241和ISO7221数字隔离器通过隔离屏障,传送模数结构以及转换结果。图4中的隔离器采用了内部电容隔离技术,跨越隔离器传送数字信号,采用8脚和16脚封装。
很难说哪种隔离策略会适合您的应用。这些模拟或数字隔离策略均可以应用于电路中任何需要隔离的信号,这类电路会使用多种传感器来测量温度、压力以及电流等。
隔离放大器可能是一种适用的方法,因为这样可以留在模拟域内。不过,它们有较高的电源需求。另外也可能青睐于数字隔离器,因为信号最终还会转换到数字域。
模拟隔离电路图

模拟隔离电路图
CNY44模拟隔离电路图

CNY44模拟隔离电路图
很难说哪种隔离策略会适合您的应用。这些模拟或数字隔离策略均可以应用于电路中任何需要隔离的信号,这类电路会使用多种传感器来测量温度、压力以及电流等。隔离放大器可能是一种适用的方法,因为这样可以留在模拟域内。不过,它们有较高的电源需求。另外也可能青睐于数字隔离器,因为信号最终还会转换到数字域。
数字隔离技术介绍
多年来,工业、医疗和其他隔离系统的设计人员实现安全隔离的手段有限,唯一合理的选择是光耦合器。如今,数字隔离器在性能、尺寸、成本、效率和集成度方面均有优势。了解数字隔离器三个关键要素的特点及其相互关系,对于正确选择数字隔离器十分重要。这三个要素是:绝缘材料、结构和数据传输方法。
设计人员之所以引入隔离,是为了满足安全法规或者降低接地环路的噪声等。电流隔离确保数据传输不是通过电气连接或泄漏路径,从而避免安全风险。然而,隔离会带来延迟、功耗、成本和尺寸等方面的限制。数字隔离器的目标是在尽可能减小不利影响的同时满足安全要求。

传统隔离器——光耦合器则会带来非常大的不利影响,功耗极高,而且数据速率低于1 Mbps。虽然存在更高效率和更高速度的光耦合器,但其成本也更高。
数字隔离器问世于10多年前,目的是降低光耦合器相关的不利影响。数字隔离器采用基于CMOS的电路,能够显著节省成本和功耗,同时大大提高数据速率。数字隔离器由上述要素界定。绝缘材料决定其固有的隔离能力,所选材料必须符合安全标准。结构和数据传输方法的选择应以克服上述不利影响为目的。所有三个要素必须互相配合以平衡设计目标,但有一个目标必须不折不扣地实现,那就是符合安全法规。
绝缘材料
数字隔离器采用晶圆CMOS工艺制造,仅限于常用的晶圆材料。非标准材料会使生产复杂化,导致可制造性变差且成本提高。常用的绝缘材料包括聚合物(如聚酰亚胺PI,它可以旋涂成薄膜)和二氧化硅(SiO2)。二者均具有众所周知的绝缘特性,并且已经在标准半导体工艺中使用多年。聚合物是许多光耦合器的基础,作为高压绝缘体具有悠久的历史。
安全标准通常规定1分钟耐压额定值(典型值2.5 kV rms至5 kV rms)和工作电压(典型值125 V rms至400 V rms)。某些标准也会规定更短的持续时间、更高的电压(如10 kV峰值并持续50 μs)作为增强绝缘认证的一部分要求。基于聚合物/聚酰亚胺的隔离器可提高最佳的隔离特性,如表1所示。
基于聚酰亚胺的数字隔离器与光耦合器相似,在典型工作电压时寿命更长。基于SiO2的隔离器对浪涌的防护能力相对较弱,不能用于医疗和其他应用。
各种薄膜的固有应力也不相同。聚酰亚胺薄膜的应力低于SiO2薄膜,可以根据需要增加厚度。SiO2薄膜的厚度有限,因而隔离能力也会受限;超过15 μm时,应力可能会导致晶圆在加工过程中开裂,或者在使用期间分层。基于聚酰亚胺的数字隔离器可以使用厚达26 μm的隔离层。
隔离器结构
数字隔离器使用变压器或电容将数据以磁性方式或容性方式耦合到隔离栅的另一端,光耦合器则是使用LED光。
变压采用差分连接,提供高达100 kV/μs的出色共模瞬变抗扰度(光耦合器通常约为15 kV/μs)。磁性耦合对变压器线圈间距离的依赖性也弱于容性耦合对板间距离的依赖性,因此,变压变压器线圈之间的绝缘层可以更厚,从而获得更高的隔离能力。结合聚酰亚胺薄膜的低应力特性,使用聚酰亚胺的变压器比使用SiO2的电容更容易实现高级隔离性能。
电容为单端连接,更容易受共模瞬变影响。虽然可以用差分电容对来弥补,但这会增大尺寸并提高成本。
电容的优势之一是它使用低电流来产生耦合电场。当数据速率较高时(25 Mbps以上),这一优势就相当明显。
数据传输方法
光耦合器使用LED发出的光将数据传输到隔离栅的另一端:LED点亮时表示逻辑高电平,熄灭时表示逻辑低电平。当LED点亮时,光耦合器需要消耗电能;对于关注功耗的应用,光耦合器不是一个好的选择。多数光耦合器将输入端和/或输出端的信号调理留给设计人员实现,而这并不一定是非常简单的工作。
数字隔离器使用更先进的电路来编码和解码数据,支持更快的数据传输速度,能够处理USB和I2C等复杂的双向接口。
一种方法是将上升沿和下降沿编码为双脉冲或单脉冲,以驱动变压器(图2)。这些脉冲在副边解码为上升沿或下降沿。这种方法的功耗比光耦合器低10倍到100倍,因为不像光耦合器,电源无需连续提供给器件。器件中可以包括刷新电路,以便定期更新直流电平。
另一种方法是使用RF调制信号,其使用方式与光耦合器使用光的方式非常相似,逻辑高电平信号将引起连续RF传输。这种方法的功耗高于脉冲方法,因为逻辑高电平信号需要持续消耗电能。
也可以采用差分技术来提供共模抑制,不过,这些技术最好配合变压器等差分元件使用。
数字隔离器的浪涌测试
许多应用要求隔离危险电压,以符合国际安全标准的要求。为了确保设备和操作人员的安全,这些标准往往要求隔离元件(如数字隔离器或光耦合器)能承受10 kV(峰值)以上的高压浪涌。因此,测试隔离器浪涌性能是开发安全、可靠器件的必要环节。
国际电工委员会(IEC)和VDE (Verband der Elektrotechnik)两个组织出版的标准就隔离技术在医疗、工业、消费以及汽车等系统中的系统级和元件级应用进行了规定。为了确保在出现高压浪涌时人员和设备的安全,这些标准根据具体应用所需要的隔离等级规定了不同的浪涌额定值。
共有三类常见的隔离等级:功能隔离、基本隔离和增强隔离。功能隔离仅有少量安全要求,因为它一般只用于要求隔离接地基准电压的场合,以保证电路能正常工作。可见,安全性和浪涌性能并不是功能隔离的主要考虑因素。
然而,安全性却是基本隔离和增强隔离的主要考虑因素,因此,浪涌电平是确定隔离质量的关键。基本隔离可以保护终端设备用户,使其免受电击,增强隔离是一种单独的隔离系统,其提供的保护能力相当于两个冗余的单个或基本隔离系统。医疗和工业应用一般要求增强隔离,以保护病人和终端用户,使其免受致命性电击的影响。VDE针对数字隔离器的增强隔离标准是VDE 0884-10,规定最小浪涌电压(VIOSM)额定值为10 kV,同时对工作电压(VIORM)和耐受电压(VISO)作出了规定。
数字隔离器的浪涌电压额定值规定的是在经受连续短暂高压脉冲之后的抗冲击能力。图1所示为符合IEC 61000-4-5的浪涌波形的时序特性。

图1. 浪涌电压波形
测试时,把设备放在一个测试板上,使隔离栅两端的所有引脚短路(见图2)。将一个高压脉冲发生器通过一个1000Ω/1000 pF网络连接到隔离栅的一端。发生器回路连接到隔离栅另一端。将一个100 kΩ、2.5 W的电阻跨接于隔离栅上,以便施加各个脉冲之后使电路放电。用一个带1000:1高压探头的示波器监控脉冲。将放电抢设置为测试计划规定的最低电压,示波器设为单次触发。在该电压电平下施加10个脉冲,并用示波器对各个脉冲进行监控。通过骤降脉冲幅度(在不到50 μs的时间内下降到50%)可发现隔离栅中的缺口。如果部件可以承受10个脉冲,则提高放电抢电压,再施加10个脉冲。持续进行,直到隔离栅发生故障为止,或者直到达到最大测试电压为止。

图2. 浪涌测试设置
能否通过该测试主要取决于隔离厚度(亦称为隔离距离,缩写为DTI)以及隔离材料的质量。应用的电场往往在绝缘体内部的缺陷点聚集,因此,较低的缺陷密度一般会带来较高的击穿额定值。较厚的材料对击穿的抗击能力更强,因为场强与绝缘体任一端的导体之间的距离成反比。
以上我们解释了数字隔离器的隔离要素及数字隔离器的浪涌测试,下面我们将为大家带来模拟隔离的技术及应用。
模拟信号隔离
在很多系统中,模拟信号必须隔离。模拟信号所考虑的电路参量完全不同于数字信号。
模拟信号通常先要考虑:精度或线性度、频率响应、噪声等。 然后是对电源的要求,电源要求高隔离、高精度、低噪声,特别是对输入级。也应该关注隔离放大器的基本精度或线性度不能依靠相应的应用电路来改善,但这些电路可降低噪声和降低输入级电源要求。
对于电源噪声的干扰,可以采用调制载波使模拟信号跨越这个屏障。如ISO4-20的两线无源信号隔离放大器使模拟隔离简化。输入信号被占空度调制并以数字方式发送跨过屏障。输出部分接收被调制的信号,把它变换回模拟信号并去掉调制/解调过程中固有的纹波成分。
对信号隔离的另一问题是隔离放大器输入级所需的功耗,而隔离放大器的输入阻抗及自身的等效电阻是问题的关键所在。而输出级通常以机壳或地为基准,输入级通常浮动在另一个电位上。因此,输入级的电源也必须隔离。通常用一个单电源(5V/12V/15V/24V),而不是理想中使用的正、负双电源。
以下我们举例来说明模拟隔离技术
模拟输入/输出、仪表、运动控制,以及其它传感器接口通常都采用单通道的隔离信号链。这些隔离通道用于将工厂车间恶劣环境下的传感器电路与处于无噪声控制室环境下的信号处理级分隔开来。
根据隔离要求,可以采用模拟隔离放大器、隔离电源、数字耦合器,或光耦合器。这些隔离电路的屏障传导采用了电容、磁或光电技术。
图3中的单通道隔离温度测量电路采用了一种电容耦合的模拟隔离放大器。在电路中,一只RTD(电阻温度探测器)将温度转换为一个电阻值。一个100-μA电流源将RTD电阻值转换为电压。INA114仪表放大器对RTD/100-μA电压做放大,并消除RTD接线电阻RL。仪表放大器的增益与隔离放大器的输入电压范围相匹配。

图3 单通道隔离温度测量电路采用了一种电容耦合的模拟隔离放大器
精密隔离放大器采用占空比调制法,将仪表放大器的输出信号通过一个电容隔离屏障做传送。隔离放大器能够达到最大1500V的隔离作用。这个隔离器件的输入信号带宽大约为50 kHz,最小电源需求为±4V。封装采用28脚的PDIP或SOIC。
另一种设计方法是使用ADC。ADS1247 ADC有两个内部电流源,一个PGA(可编增益放大器),以及一个delta-sigma调制器。电流源将RTD电阻转换为电压,并消除三个接线电阻的效应。PGA提升RTD输入信号,而转换器则提供一个数字输出信号。

图4 隔离器采用了内部电容隔离技术
ISO7241和ISO7221数字隔离器通过隔离屏障,传送模数结构以及转换结果。图4中的隔离器采用了内部电容隔离技术,跨越隔离器传送数字信号,采用8脚和16脚封装。
很难说哪种隔离策略会适合您的应用。这些模拟或数字隔离策略均可以应用于电路中任何需要隔离的信号,这类电路会使用多种传感器来测量温度、压力以及电流等。
隔离放大器可能是一种适用的方法,因为这样可以留在模拟域内。不过,它们有较高的电源需求。另外也可能青睐于数字隔离器,因为信号最终还会转换到数字域。
模拟隔离电路图

模拟隔离电路图
CNY44模拟隔离电路图

CNY44模拟隔离电路图
很难说哪种隔离策略会适合您的应用。这些模拟或数字隔离策略均可以应用于电路中任何需要隔离的信号,这类电路会使用多种传感器来测量温度、压力以及电流等。隔离放大器可能是一种适用的方法,因为这样可以留在模拟域内。不过,它们有较高的电源需求。另外也可能青睐于数字隔离器,因为信号最终还会转换到数字域。
