数字定时: 时钟信号、抖动、迟滞和眼图
时间:01-08
来源:互联网
点击:
了解时钟信号的数字定时以及诸如抖动、漂移、上升时间、下降时间、稳定时间、迟滞和眼图等常用术语。 本教程是仪器基础教程系列的一部分。
1. 时钟信号
发送数字信号其实发送的就是一串由0或1组成的数字序列。 然而,与不同设备进行通信时,定时信息要与发送的位相关联。 数字波形作为时钟信号的参考。 您可以将时钟信号看成是一个指挥者,它为数字电路系统的各个部分提供定时信号,使每个过程都可在精确的时间点触发。
时钟信号是具有固定周期的方波。 周期是指一个时钟边沿到下一个同类时钟边沿之间的时间间隔,最常用的方式是一个上升沿到下一个上升沿之间的时间间隔。 时钟的频率等于时钟周期的倒数。

图1. 数字波形作为时钟信号的参考,时钟信号具有固定周期,在数据传输过程中用固定的时间间隔来同步数字信号发射器和接收器。
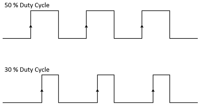
时钟信号的占空比是波形处于所占的时间比。 图2展示了两个具有不同占空比的波形的区别 您可以发现占空比为30%的波形处于的时间少于占空比为50%的波形。

图2.信号的占空比是指波形处于的时间百分比。
时钟信号用于在数据传输过程中同步数字信号发射器和接收器。 比如,发射器可以在时钟信号的每个上升沿发送一个数据位,接收器可使用相同的时钟读取数据。 在这种情况下,设备的确定边沿是上升沿(从低电平到高电平)。 对于其他设备则可能是下降沿(从高电平到低电平)。 时钟的确定边沿又称为有效时钟边沿。 数字信号发射器在每个有效时钟边沿触发新的数据发送,而接收器则在每个有效时钟边沿上进行采样。 后来的设备开始同时使用时钟的上升验和下降沿;这种设备被称为双倍数据速率传输(DDR)设备。 事实上,数据传输对于有效边沿有短暂的短延;这种延时称为时钟到输出时间。
当接收器依据采集时钟接收数据时,我们需要注意两个定时参数,以确保接收数据的可靠性。 建立时间(ts)是指数据连续处于有效逻辑电平且接收器准备好接收输入信号所需的时间。 保持时间(tH)是指接收器采样后,数据发生变化前需要保持在原有状态的时间。 建立时间和保持时间在接收器的时钟有效边沿附近形成了一个稳定的窗口,以便接收器能够可靠地采集数据。 图3给出了一个上升沿时钟信号的建立时间和保持时间。 通常,数字信号会在上升轨迹的中间切换电压;因此时间基准标志通常放置在信号边沿的正中央。

图3.建立时间和保持时间在接收器的时钟有效边沿附近形成了一个稳定的窗口,以便接收器能够可靠地采集数据。
2. 常用术语
在数字电路系统中,定时是最重要的因素之一。 数字通信的可靠性和精确度均取决于定时的质量。 然而,在实际应用中,任何事物都不是理想的。 以下是一些可以帮助您理解特定数字信号定时功能的常用术语和方法。
抖动
抖动是指事件的理想定时与实际定时之间的偏差。 为了理解这个概念,假设您正在发送一个数字正弦波并在坐标纸上绘制其图形。 每个正方形相当于一个时钟脉冲;由于垂直线之间的间隔是等距的,因此最后我们可以得到一个完美的周期性时钟信号。 在每个时钟脉冲上,您获取3个数据点并将各点绘制在坐标纸上。 由于它具有周期性,因此您得到一个精准的正弦波。

图4. 周期性采样时钟可让数字系统进行正确、精准的通信。
现在,我们假设垂直线之间不是等距的。 这样会使时钟信号的周期性不那么明显。 当您绘制数据时,它们之间的间隔并不相同,因此看起来不正确。

图5. 如果时钟信号发生了抖动,将引起数字波形发生变形。
在图5中,您可以看到时钟信号电平的切换距离是不均匀的;这就是时钟的抖动。 尽管上图抖动较为夸张,但是它说明了抖动的时钟会导致采样在不均匀的时间间隔上触发。 这种不均匀导致要记录和复制的波形发生变形。
现在看看只有1和只有0的数字信号的抖动。 请记住,抖动是指事件的理想定时与真实定时之间的偏差。 请注意单脉冲,抖动是指实际信号边沿定时与理想时间位置的偏差。

图6.单脉冲抖动是边沿定时的偏差
抖动通常从基准信号的过零点处测量。 它通常来自于串扰、同步转换输出和其他定期发生的干扰信号。 抖动会随着时间而发生改变,因此抖动的测量和量化可以是在秒级抖动范围内通过示波器进行目视估算,也可以是按统计学方法进行测量,比如标准差随时间的变化。
漂移
另一个常见的定时问题是漂移。 当发射器的时钟周期与接收器的周期稍有不同时便会发生时钟漂移。 起初,这种漂移影响不大。 然而,随着时间的推移,这两种时钟信号之间的差别可能会变得显著,并导致同步失败或其他问题。
上升时间、下降时间和畸变
从理论上讲,即使存在漂移,数字信号电平从0变化到1也只是瞬间发生。 然而,在实际中,信号从高电平变到低电平需要一定的时间。 上升时间(trise)是指信号从低电平变化到高电平,也就是从电压的20%上升到80%所需要的时间。 下降时间(tfall) 是指信号从低电平变化到高电平,也就是从电压的80%下降到20%所需要的时间。

图7.上升时间和下降时间指示了信号在低电平和高电平之间转换所需的时间。
此外,在真实情况下,信号几乎不会达到电压电平并稳定地保持在该电平上。 当信号在边沿之后超过电压电平时,峰值失真被称为过冲。 如果信号在边沿之前超过了电压电平时,峰值失真被称为前冲。 在边沿之间,如果信号漂移低于电压电平时,则称为下冲。

图8.过冲、前冲和下冲统称为偏差。
过冲、前冲和下冲统称为偏差。 偏差的发生可能是由于电路板布局问题、不适时的终止或者半导体设备本身的质量问题。
稳定时间
当数字信号到达电压电平后,电压会小幅反弹并稳定到一个常数值。 稳定时间(ts)是指放大器、继电器或者其他电路达到稳定操作模式所需要的时间。 在进行数字信号采集的情况下,整个过程的稳定时间是指信号达到特定精确度并保持在该范围所需要的总时间。

图9.稳定时间是指信号达到特定精确度并保持在该范围所需要的总时间。
迟滞
迟滞是指从逻辑低电平到逻辑高电平以及从逻辑高电平到逻辑低电平的转换之间探测到的电压电平差。 它等于输入低电压减去输入高电压。

图10.迟滞是指从逻辑低电平到逻辑高电平以及从逻辑高电平到逻辑低电平的转换之间探测到的电压电平差。
迟滞是一个有用的数字仪器属性,因为它可以帮助数字系统过滤掉一些高频率的噪声。 这些噪声的产生通常是由于逻辑电平转换时的高边沿速率反射,如果某个电压阈值在逻辑状态下发生改变,那么这些噪声就会导致数字设备产生错误的电平转换探测。 图11展示了这一现象。第一个样本作为逻辑低电平被捕获。 第二个样本仍然是逻辑低电平,因为信号还没有达到高电平阈值。 第三个和第四个样本是逻辑高电平,第五个是逻辑低电平。

图11. 迟滞可以过滤掉数字系统中部分高频噪声。
对于具有恒定电压阈值的设备,系统的抗噪容量(NIM)和迟滞由用户选择的系统组件决定。 系统NIM和迟滞都会让系统具有一定的抗噪水平,但是对于特定的逻辑系列,在这两者之间总是存在一定的取舍—迟滞越多,NIM就越小,反之亦然。 在确定如何设置电压阈值时,您需要仔细检查系统的信号质量,并依此决定您是需要提高高电平和低电平(更大的NIM)时的抗噪性还是需要提转换(更多的迟滞)时的抗噪性。
偏斜
偏斜是时钟信号在不同时间到达不同部分。 与漂移不同的是,时钟信号具有相同的周期;只不过它们到达的时间不相同。 达到时间的不同可能由很多因素引起,这些因素包括导线长度、温度变化以及输入电容的不同。 通道间偏斜通常指设备上所有数据通道的偏斜。 每次采集样本时,每个数据通道采样的时间点和其他数据通道的采样时间点各不相同,但是每次时间差都会处在一个很小的窗口时间范围内,这个窗口时间范围称为通道间偏斜。

图12. 通道间偏斜通常指设备上所有数据通道的偏斜。
眼图
眼图是一种定时分析工具,可以帮助您直观地查看定时错误和电平错误。 在现实生活中类似于抖动这样的误差很难量化,因为它经常变化,而且变化量很小。 因此,眼图可以精确发现最大抖动,同样也可以发现测量偏差、上升时间、下降时间以及其他误差等。 随着误差的增大,眼图中心的白色区域逐渐减小。
眼图通过对数字信号的不同部分进行覆盖扫描得到。 它应包含每种可能的位序列,包括简单的高到低转变以及经过长时间一致性运行后的隔离转变。 当重叠发生时,眼图看起来像个眼睛。 眼图是理解设计信号完整性的一种可视化方法。 请记住,眼图给出了信号的参数信息,但是它不能探测逻辑问题或协议错误,比如当设备需要发送高电平但却发送出低电平。
图13展示了眼图的常用术语。
高电平,又称为1电平,是逻辑高电平的主值。 逻辑高电平的计算值等于眼图周期20%处所捕获到的所有数据样本的平均值。 低电平,又称为0电平,是逻辑低电平的主值。 这一电平的计算与高电平计算取相同区域。 眼图的振幅是指高电平与低电平之间的差值。 位周期又称为单位间隔(UI),它通过测量眼图中眼睛图交叉点的水平间距得到。 它是数据速率的倒数。 在生成眼图时,用单位间隔取代时间作为横轴坐标,就可以很容易地比较不同数据速率的眼图。 眼高是指眼图的竖直开口。 理论上来讲,其值应该等于振幅,但是由于有噪声的存在,现实中这种理想情况几乎不会发生。 同样地,在系统中噪声越大眼高就越小。 眼高反应了信号的信噪比。 眼宽是指眼图的水平开口。它通过计算眼图交叉点统计平均值之间的差得到。 眼图交叉百分比是指占空比扭曲或脉冲对称问题。 理想信号的眼图交叉百分比是50%;当百分比发生偏离,眼图会闭上,则表明信号完整度降低。

图13. 图中显示了眼图的高电平(A)、低电平(B)、振幅(C)、位周期(D)、眼高(E)、眼宽(F)以及交叉百分比(G)。
图14给出了实际眼图的其他测量值。
图中的上升时间是所有上升时间的平均值。 斜率指对定时误差的敏感度,其值越小越好。 图中的下降时间是所有下降时间的平均值。 斜率指对定时误差的敏感度,其值越小越好。 逻辑高电平的值宽是指信号的失真总量(由信噪比决定)。 采样点的信噪比是指从眼宽到底部的距离或者到逻辑高电压的距离。 信号的抖动 当信噪比达到最佳值时眼图的开口达到最大,此时是采样的最佳时间。

图14.图中显示了眼图的上升时间(A)、下降时间(B)、失真(C)、信噪比(D)、抖动(E)、采样最佳时间(F)。
3. 总结
使用数字波形作为时钟信号,时钟信号具有固定周期,在数据传输过程中同步数字信号发射器和接收器。 时钟信号的占空比是波形周期的百分比,也就是波形处于逻辑高电平所占的时间比。 时钟的确定边沿又称为有效时钟边沿。 建立时间和保持时间在接收器的时钟有效边沿附近形成了一个稳定的窗口,以便接收器能够可靠地采集数据。 抖动是指事件的理论时间和实际时间之间的偏差;它会引起信号的失真。 当发射器的时钟周期与接收器的周期稍有不同时便会发生时钟漂移,它将会导致同步失败和其他错误。 上升时间和下降时间指示了信号在低电平和高电平之间转换所需的时间。 过冲、前冲和下冲统称为偏差,是系统出现错误的指示。 稳定时间是指信号达到一定的精度并保持在这个精度范围内所经历的时间。 迟滞可以过滤掉数字系统中的部分高频噪声。 偏斜会导致时钟信号在不同时间到达不同分量。
眼图是一种定时分析工具,可以帮助您直观地查看定时错误和电平错误。
1. 时钟信号
发送数字信号其实发送的就是一串由0或1组成的数字序列。 然而,与不同设备进行通信时,定时信息要与发送的位相关联。 数字波形作为时钟信号的参考。 您可以将时钟信号看成是一个指挥者,它为数字电路系统的各个部分提供定时信号,使每个过程都可在精确的时间点触发。
时钟信号是具有固定周期的方波。 周期是指一个时钟边沿到下一个同类时钟边沿之间的时间间隔,最常用的方式是一个上升沿到下一个上升沿之间的时间间隔。 时钟的频率等于时钟周期的倒数。

图1. 数字波形作为时钟信号的参考,时钟信号具有固定周期,在数据传输过程中用固定的时间间隔来同步数字信号发射器和接收器。
时钟信号的占空比是波形处于所占的时间比。 图2展示了两个具有不同占空比的波形的区别 您可以发现占空比为30%的波形处于的时间少于占空比为50%的波形。

图2.信号的占空比是指波形处于的时间百分比。
时钟信号用于在数据传输过程中同步数字信号发射器和接收器。 比如,发射器可以在时钟信号的每个上升沿发送一个数据位,接收器可使用相同的时钟读取数据。 在这种情况下,设备的确定边沿是上升沿(从低电平到高电平)。 对于其他设备则可能是下降沿(从高电平到低电平)。 时钟的确定边沿又称为有效时钟边沿。 数字信号发射器在每个有效时钟边沿触发新的数据发送,而接收器则在每个有效时钟边沿上进行采样。 后来的设备开始同时使用时钟的上升验和下降沿;这种设备被称为双倍数据速率传输(DDR)设备。 事实上,数据传输对于有效边沿有短暂的短延;这种延时称为时钟到输出时间。
当接收器依据采集时钟接收数据时,我们需要注意两个定时参数,以确保接收数据的可靠性。 建立时间(ts)是指数据连续处于有效逻辑电平且接收器准备好接收输入信号所需的时间。 保持时间(tH)是指接收器采样后,数据发生变化前需要保持在原有状态的时间。 建立时间和保持时间在接收器的时钟有效边沿附近形成了一个稳定的窗口,以便接收器能够可靠地采集数据。 图3给出了一个上升沿时钟信号的建立时间和保持时间。 通常,数字信号会在上升轨迹的中间切换电压;因此时间基准标志通常放置在信号边沿的正中央。

图3.建立时间和保持时间在接收器的时钟有效边沿附近形成了一个稳定的窗口,以便接收器能够可靠地采集数据。
2. 常用术语
在数字电路系统中,定时是最重要的因素之一。 数字通信的可靠性和精确度均取决于定时的质量。 然而,在实际应用中,任何事物都不是理想的。 以下是一些可以帮助您理解特定数字信号定时功能的常用术语和方法。
抖动
抖动是指事件的理想定时与实际定时之间的偏差。 为了理解这个概念,假设您正在发送一个数字正弦波并在坐标纸上绘制其图形。 每个正方形相当于一个时钟脉冲;由于垂直线之间的间隔是等距的,因此最后我们可以得到一个完美的周期性时钟信号。 在每个时钟脉冲上,您获取3个数据点并将各点绘制在坐标纸上。 由于它具有周期性,因此您得到一个精准的正弦波。

图4. 周期性采样时钟可让数字系统进行正确、精准的通信。
现在,我们假设垂直线之间不是等距的。 这样会使时钟信号的周期性不那么明显。 当您绘制数据时,它们之间的间隔并不相同,因此看起来不正确。

图5. 如果时钟信号发生了抖动,将引起数字波形发生变形。
在图5中,您可以看到时钟信号电平的切换距离是不均匀的;这就是时钟的抖动。 尽管上图抖动较为夸张,但是它说明了抖动的时钟会导致采样在不均匀的时间间隔上触发。 这种不均匀导致要记录和复制的波形发生变形。
现在看看只有1和只有0的数字信号的抖动。 请记住,抖动是指事件的理想定时与真实定时之间的偏差。 请注意单脉冲,抖动是指实际信号边沿定时与理想时间位置的偏差。

图6.单脉冲抖动是边沿定时的偏差
抖动通常从基准信号的过零点处测量。 它通常来自于串扰、同步转换输出和其他定期发生的干扰信号。 抖动会随着时间而发生改变,因此抖动的测量和量化可以是在秒级抖动范围内通过示波器进行目视估算,也可以是按统计学方法进行测量,比如标准差随时间的变化。
漂移
另一个常见的定时问题是漂移。 当发射器的时钟周期与接收器的周期稍有不同时便会发生时钟漂移。 起初,这种漂移影响不大。 然而,随着时间的推移,这两种时钟信号之间的差别可能会变得显著,并导致同步失败或其他问题。
上升时间、下降时间和畸变
从理论上讲,即使存在漂移,数字信号电平从0变化到1也只是瞬间发生。 然而,在实际中,信号从高电平变到低电平需要一定的时间。 上升时间(trise)是指信号从低电平变化到高电平,也就是从电压的20%上升到80%所需要的时间。 下降时间(tfall) 是指信号从低电平变化到高电平,也就是从电压的80%下降到20%所需要的时间。

图7.上升时间和下降时间指示了信号在低电平和高电平之间转换所需的时间。
此外,在真实情况下,信号几乎不会达到电压电平并稳定地保持在该电平上。 当信号在边沿之后超过电压电平时,峰值失真被称为过冲。 如果信号在边沿之前超过了电压电平时,峰值失真被称为前冲。 在边沿之间,如果信号漂移低于电压电平时,则称为下冲。

图8.过冲、前冲和下冲统称为偏差。
过冲、前冲和下冲统称为偏差。 偏差的发生可能是由于电路板布局问题、不适时的终止或者半导体设备本身的质量问题。
稳定时间
当数字信号到达电压电平后,电压会小幅反弹并稳定到一个常数值。 稳定时间(ts)是指放大器、继电器或者其他电路达到稳定操作模式所需要的时间。 在进行数字信号采集的情况下,整个过程的稳定时间是指信号达到特定精确度并保持在该范围所需要的总时间。

图9.稳定时间是指信号达到特定精确度并保持在该范围所需要的总时间。
迟滞
迟滞是指从逻辑低电平到逻辑高电平以及从逻辑高电平到逻辑低电平的转换之间探测到的电压电平差。 它等于输入低电压减去输入高电压。

图10.迟滞是指从逻辑低电平到逻辑高电平以及从逻辑高电平到逻辑低电平的转换之间探测到的电压电平差。
迟滞是一个有用的数字仪器属性,因为它可以帮助数字系统过滤掉一些高频率的噪声。 这些噪声的产生通常是由于逻辑电平转换时的高边沿速率反射,如果某个电压阈值在逻辑状态下发生改变,那么这些噪声就会导致数字设备产生错误的电平转换探测。 图11展示了这一现象。第一个样本作为逻辑低电平被捕获。 第二个样本仍然是逻辑低电平,因为信号还没有达到高电平阈值。 第三个和第四个样本是逻辑高电平,第五个是逻辑低电平。

图11. 迟滞可以过滤掉数字系统中部分高频噪声。
对于具有恒定电压阈值的设备,系统的抗噪容量(NIM)和迟滞由用户选择的系统组件决定。 系统NIM和迟滞都会让系统具有一定的抗噪水平,但是对于特定的逻辑系列,在这两者之间总是存在一定的取舍—迟滞越多,NIM就越小,反之亦然。 在确定如何设置电压阈值时,您需要仔细检查系统的信号质量,并依此决定您是需要提高高电平和低电平(更大的NIM)时的抗噪性还是需要提转换(更多的迟滞)时的抗噪性。
偏斜
偏斜是时钟信号在不同时间到达不同部分。 与漂移不同的是,时钟信号具有相同的周期;只不过它们到达的时间不相同。 达到时间的不同可能由很多因素引起,这些因素包括导线长度、温度变化以及输入电容的不同。 通道间偏斜通常指设备上所有数据通道的偏斜。 每次采集样本时,每个数据通道采样的时间点和其他数据通道的采样时间点各不相同,但是每次时间差都会处在一个很小的窗口时间范围内,这个窗口时间范围称为通道间偏斜。

图12. 通道间偏斜通常指设备上所有数据通道的偏斜。
眼图
眼图是一种定时分析工具,可以帮助您直观地查看定时错误和电平错误。 在现实生活中类似于抖动这样的误差很难量化,因为它经常变化,而且变化量很小。 因此,眼图可以精确发现最大抖动,同样也可以发现测量偏差、上升时间、下降时间以及其他误差等。 随着误差的增大,眼图中心的白色区域逐渐减小。
眼图通过对数字信号的不同部分进行覆盖扫描得到。 它应包含每种可能的位序列,包括简单的高到低转变以及经过长时间一致性运行后的隔离转变。 当重叠发生时,眼图看起来像个眼睛。 眼图是理解设计信号完整性的一种可视化方法。 请记住,眼图给出了信号的参数信息,但是它不能探测逻辑问题或协议错误,比如当设备需要发送高电平但却发送出低电平。
图13展示了眼图的常用术语。
高电平,又称为1电平,是逻辑高电平的主值。 逻辑高电平的计算值等于眼图周期20%处所捕获到的所有数据样本的平均值。 低电平,又称为0电平,是逻辑低电平的主值。 这一电平的计算与高电平计算取相同区域。 眼图的振幅是指高电平与低电平之间的差值。 位周期又称为单位间隔(UI),它通过测量眼图中眼睛图交叉点的水平间距得到。 它是数据速率的倒数。 在生成眼图时,用单位间隔取代时间作为横轴坐标,就可以很容易地比较不同数据速率的眼图。 眼高是指眼图的竖直开口。 理论上来讲,其值应该等于振幅,但是由于有噪声的存在,现实中这种理想情况几乎不会发生。 同样地,在系统中噪声越大眼高就越小。 眼高反应了信号的信噪比。 眼宽是指眼图的水平开口。它通过计算眼图交叉点统计平均值之间的差得到。 眼图交叉百分比是指占空比扭曲或脉冲对称问题。 理想信号的眼图交叉百分比是50%;当百分比发生偏离,眼图会闭上,则表明信号完整度降低。

图13. 图中显示了眼图的高电平(A)、低电平(B)、振幅(C)、位周期(D)、眼高(E)、眼宽(F)以及交叉百分比(G)。
图14给出了实际眼图的其他测量值。
图中的上升时间是所有上升时间的平均值。 斜率指对定时误差的敏感度,其值越小越好。 图中的下降时间是所有下降时间的平均值。 斜率指对定时误差的敏感度,其值越小越好。 逻辑高电平的值宽是指信号的失真总量(由信噪比决定)。 采样点的信噪比是指从眼宽到底部的距离或者到逻辑高电压的距离。 信号的抖动 当信噪比达到最佳值时眼图的开口达到最大,此时是采样的最佳时间。

图14.图中显示了眼图的上升时间(A)、下降时间(B)、失真(C)、信噪比(D)、抖动(E)、采样最佳时间(F)。
3. 总结
使用数字波形作为时钟信号,时钟信号具有固定周期,在数据传输过程中同步数字信号发射器和接收器。 时钟信号的占空比是波形周期的百分比,也就是波形处于逻辑高电平所占的时间比。 时钟的确定边沿又称为有效时钟边沿。 建立时间和保持时间在接收器的时钟有效边沿附近形成了一个稳定的窗口,以便接收器能够可靠地采集数据。 抖动是指事件的理论时间和实际时间之间的偏差;它会引起信号的失真。 当发射器的时钟周期与接收器的周期稍有不同时便会发生时钟漂移,它将会导致同步失败和其他错误。 上升时间和下降时间指示了信号在低电平和高电平之间转换所需的时间。 过冲、前冲和下冲统称为偏差,是系统出现错误的指示。 稳定时间是指信号达到一定的精度并保持在这个精度范围内所经历的时间。 迟滞可以过滤掉数字系统中的部分高频噪声。 偏斜会导致时钟信号在不同时间到达不同分量。
眼图是一种定时分析工具,可以帮助您直观地查看定时错误和电平错误。
电路 电压 示波器 半导体 放大器 继电器 电容 相关文章:
- 整流电路(11-30)
- 单运放构成的单稳延时电路(11-29)
- 直流稳压电源电路(11-30)
- 基于ISP1581型接口电路的USB2.0接口设计(01-18)
- 单电源供电的IGBT驱动电路在铁路辅助电源系统中的应用(01-16)
- 为太阳能灯供电的低损耗电路的设计(01-22)
