注意:宽泛负载!
时间:12-14
来源:互联网
点击:
在为客户提供支持时,我遇到的最常见的问题就是直流感应。直流感应方法很简单,就是安放一个与负载(分流电阻器)串联的电阻器,然后测量整个电阻器的电压(分流电压)。对于频程为 10 至 15 倍的负载电流而言,这种方法极为有效。
但是低功耗应用需要 30 倍乃至更高频程的电流感应解决方案。使用线性器件测量分流电压时,实现这种宽负载电流范围可能很困难。
图 1 所示的是两个增益如何能够增大可测量负载电流范围。
图1

两个增益范围的电流感应
对数放大器和可编程增益放大器是一个选项,但如果需要测量的只是 20 至 30 倍频程的负载电流,就有点过度了。
另一种方法可使用带开关的运算放大器控制增益,如图 2 所示。
图2

低侧运算放大器可调增益
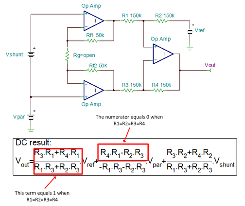
如果分流电阻器与接地之间存在任何寄生阻抗,这就会产生不准确性。这是一个很大的弊端。图 3 所示的是当 Rg 涉及接地时,运算放大器可获得寄生电压 (VPAR)。
图3

寄生电压误差,Rg=GND
要降低该误差,应将 Rg连接至 Vpar(Kelvin 连接 Kevin-connection)。下图 4 所示为运算放大器不将增益应用于寄生电压,而其仍然出现在输出端。Vpar随负载电流及 PCB 制造容差变化而变化。
图4

寄生电压误差,Rg= Vpar
要消除该误差项,可使用只放大差分电压的器件,例如仪表放大器。
图 5 所示为 Kelvin 连接(Kevin-connected)至分流电阻器时,仪表放大器如何消除误差。图 5 中的方程式可简化为 Vout=Vref+Vshunt(注意 VPAR=0)。
图5

无寄生误差的仪表放大器
许多系统设计人员需要单电源解决方案。传统仪表放大器不能满足该需求,因为它们具有有关输入共模电压、电源、参考电压以及增益的输出摆幅限制。
图 6 所示为INA333仪表放大器的这种关系。
图6

INA333单电源工作
例如,如果输出共模电压为 1V,输出摆幅则为 ~0V 至 ~2V。在低侧感应情况下,共模电源为 0V,因此输出摆幅极小,甚至没有摆幅。
为克服该问题,INA326仪表放大器可使用独特的电流拓扑提供真正的轨至轨输入输出。
将INA326的独特性与控制其增益的开关相结合,可实现优异的单电源电流感应解决方案,其可检测达 30 倍频程的负载电流。
图 7 是实例设计的原理图。
图7

10μA 至 10mA的单电源电流感应解决方案
图 7 所示的是用于10μA-10mA 单电源电流感应解决方案的TI 高精度设计。设计包括理论、计算与TINA-TI仿真。
下次大家在设计电流感应解决方案时,务必要理解放大器的局限性。在尝试复杂解决方案之前,应明白简单开关可显著拓展范围!
但是低功耗应用需要 30 倍乃至更高频程的电流感应解决方案。使用线性器件测量分流电压时,实现这种宽负载电流范围可能很困难。
图 1 所示的是两个增益如何能够增大可测量负载电流范围。
图1

两个增益范围的电流感应
对数放大器和可编程增益放大器是一个选项,但如果需要测量的只是 20 至 30 倍频程的负载电流,就有点过度了。
另一种方法可使用带开关的运算放大器控制增益,如图 2 所示。
图2

低侧运算放大器可调增益
如果分流电阻器与接地之间存在任何寄生阻抗,这就会产生不准确性。这是一个很大的弊端。图 3 所示的是当 Rg 涉及接地时,运算放大器可获得寄生电压 (VPAR)。
图3

寄生电压误差,Rg=GND
要降低该误差,应将 Rg连接至 Vpar(Kelvin 连接 Kevin-connection)。下图 4 所示为运算放大器不将增益应用于寄生电压,而其仍然出现在输出端。Vpar随负载电流及 PCB 制造容差变化而变化。
图4

寄生电压误差,Rg= Vpar
要消除该误差项,可使用只放大差分电压的器件,例如仪表放大器。
图 5 所示为 Kelvin 连接(Kevin-connected)至分流电阻器时,仪表放大器如何消除误差。图 5 中的方程式可简化为 Vout=Vref+Vshunt(注意 VPAR=0)。
图5

无寄生误差的仪表放大器
许多系统设计人员需要单电源解决方案。传统仪表放大器不能满足该需求,因为它们具有有关输入共模电压、电源、参考电压以及增益的输出摆幅限制。
图 6 所示为INA333仪表放大器的这种关系。
图6

INA333单电源工作
例如,如果输出共模电压为 1V,输出摆幅则为 ~0V 至 ~2V。在低侧感应情况下,共模电源为 0V,因此输出摆幅极小,甚至没有摆幅。
为克服该问题,INA326仪表放大器可使用独特的电流拓扑提供真正的轨至轨输入输出。
将INA326的独特性与控制其增益的开关相结合,可实现优异的单电源电流感应解决方案,其可检测达 30 倍频程的负载电流。
图 7 是实例设计的原理图。
图7

10μA 至 10mA的单电源电流感应解决方案
图 7 所示的是用于10μA-10mA 单电源电流感应解决方案的TI 高精度设计。设计包括理论、计算与TINA-TI仿真。
下次大家在设计电流感应解决方案时,务必要理解放大器的局限性。在尝试复杂解决方案之前,应明白简单开关可显著拓展范围!
电阻 电压 电流 放大器 运算放大器 PCB 仿真 相关文章:
- 什么是权电阻网络DAC(数模转换器)(01-24)
- 倒T型电阻网络D/A转换器(01-24)
- 运放电路设计中无源元件的选择(01-23)
- 电子连接器接触电阻测试程序(07-08)
- 输出电容器的等效串联电阻对滞环控制功率转换器的影响(07-12)
- 电阻器基本常识(07-06)
