工业DAC:3 线模拟输出的演进
时间:11-27
来源:互联网
点击:
本文介绍了三线模拟输出的原理演进等内容。

图1
图 1 是 3 线模拟输出模块图。该模块使用双通道DAC8562数模转换器(DAC) 驱动支持高电压、36VOPA192运算放大器的电压与电流输出级。
电流输出是一个双级、高侧、电压至电流转换器。由放大器 A2、MOSFET Q2 和检测电阻器 RB组成的第二级电路可为负载提供输出电流。A2 可在反相输入节点上感测整个 RB上的压降,从而可通过负反馈调节输出电流。这样可确保其等于应用在非反相输入端的电压。
如果单独使用该级,高侧电源上的噪声或其它开关瞬态将直接对输出产生噪声。这是因为在 A2 非反相输入端的电压不会与高侧电压成比例变化。
要避免这个问题,应在设计中加入第一级,创建可增强系统对高侧电源噪声抗扰度的电流反射镜。第一级使用放大器 A1、MOSFET Q1 和电阻 RSET创建电流汲极。
在本方框图中,A1 采用负反馈驱动 Q1 的栅极。这样可调节通过 Q1 的电流,使在 RSET高侧产生的电压等于 A1 非反相输入端的电压。流过 RA的电流在 A2 的非反相输入端产生一个可驱动第二级电路的高侧电源压降。
电阻器 RA和 RB的比例可增大流过第一级中 RSET的电流,使其成为提供给负载的电流输出。由于流过第一级的所有电流都流向接地,而非负载,因此由 RA和 RB设置的增益可直接设定系统效率。
查看我们包括所有工作原理、组件选择、稳定性指标、修改、PCB 布局以及测量结果的 TI Designs 验证参考设计 (TIPD102),深入了解如何设计这种电压至电流转换器。
与电流输出相比,图 1 所示设计的电压输出级要容易理解得多。本电路中的放大器 A3 采用修改的加法放大器配置。RFB和 RG1可为应用在非反相输入端的 DAC 输出提供增益。同时,RFB和 RG2使用 DAC 的参考电压为输出信号提供补偿,而该信号则可通过 RFB和 RG2的比率进行缩放。
这种多功能电路可通过正确的电阻器值将大多数常见低电压 DAC 输出调节成 0-5V、0-10V、+/-5V 和 +/-10V 的常用工业电压范围。查看我们的工业电压驱动器参考设计 (TIPD125),了解更多详情。

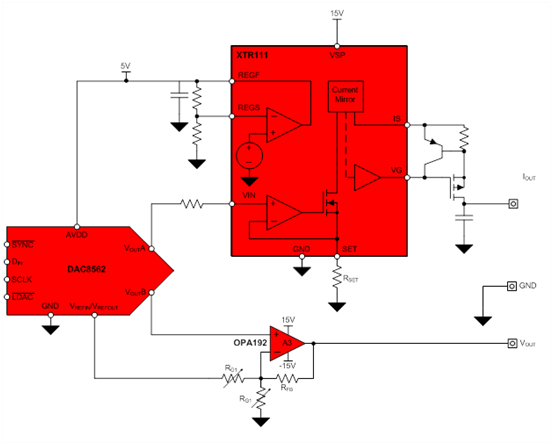
图2
上世纪 80 年代,德州仪器 (TI) 推出了一系列带“XTR”前缀的器件。这些器件不仅高度集成实现电压至电流转换器所需的大部分组件,而且还可充分利用传统低电压 DAC 输出生成各种电流输出,因而简化了高侧电流输出的设计。图 2 是一个使用XTR111高精度电压至电流转换器/发送器的实例。
此外,我们的最新DAC8760系列也可简化这些系统的设计。该系列高度集成电压与电流输出级以及 DAC 及参考,所有这些可实现极高的精确度与可靠性。

图1
图 1 是 3 线模拟输出模块图。该模块使用双通道DAC8562数模转换器(DAC) 驱动支持高电压、36VOPA192运算放大器的电压与电流输出级。
电流输出是一个双级、高侧、电压至电流转换器。由放大器 A2、MOSFET Q2 和检测电阻器 RB组成的第二级电路可为负载提供输出电流。A2 可在反相输入节点上感测整个 RB上的压降,从而可通过负反馈调节输出电流。这样可确保其等于应用在非反相输入端的电压。
如果单独使用该级,高侧电源上的噪声或其它开关瞬态将直接对输出产生噪声。这是因为在 A2 非反相输入端的电压不会与高侧电压成比例变化。
要避免这个问题,应在设计中加入第一级,创建可增强系统对高侧电源噪声抗扰度的电流反射镜。第一级使用放大器 A1、MOSFET Q1 和电阻 RSET创建电流汲极。
在本方框图中,A1 采用负反馈驱动 Q1 的栅极。这样可调节通过 Q1 的电流,使在 RSET高侧产生的电压等于 A1 非反相输入端的电压。流过 RA的电流在 A2 的非反相输入端产生一个可驱动第二级电路的高侧电源压降。
电阻器 RA和 RB的比例可增大流过第一级中 RSET的电流,使其成为提供给负载的电流输出。由于流过第一级的所有电流都流向接地,而非负载,因此由 RA和 RB设置的增益可直接设定系统效率。
查看我们包括所有工作原理、组件选择、稳定性指标、修改、PCB 布局以及测量结果的 TI Designs 验证参考设计 (TIPD102),深入了解如何设计这种电压至电流转换器。
与电流输出相比,图 1 所示设计的电压输出级要容易理解得多。本电路中的放大器 A3 采用修改的加法放大器配置。RFB和 RG1可为应用在非反相输入端的 DAC 输出提供增益。同时,RFB和 RG2使用 DAC 的参考电压为输出信号提供补偿,而该信号则可通过 RFB和 RG2的比率进行缩放。
这种多功能电路可通过正确的电阻器值将大多数常见低电压 DAC 输出调节成 0-5V、0-10V、+/-5V 和 +/-10V 的常用工业电压范围。查看我们的工业电压驱动器参考设计 (TIPD125),了解更多详情。

图2
上世纪 80 年代,德州仪器 (TI) 推出了一系列带“XTR”前缀的器件。这些器件不仅高度集成实现电压至电流转换器所需的大部分组件,而且还可充分利用传统低电压 DAC 输出生成各种电流输出,因而简化了高侧电流输出的设计。图 2 是一个使用XTR111高精度电压至电流转换器/发送器的实例。
此外,我们的最新DAC8760系列也可简化这些系统的设计。该系列高度集成电压与电流输出级以及 DAC 及参考,所有这些可实现极高的精确度与可靠性。
DAC 电压 放大器 电流 MOSFET 电阻 电路 PCB 德州仪器 相关文章:
- 德州仪器高性能模拟运放产品系列介绍集锦(11-13)
- 如何使低功耗放大器在便携式产品中提高性能(10-03)
- 一种折叠共源共栅运算放大器的设计(11-20)
- 高速DAC AD9712B/AD9713B的原理和应用(11-30)
- 混频器用作开关,可使 DAC 采样频率加倍(01-22)
- 什么是DAC(数模转换器)(01-24)
