基于CMOS模拟开关实现平衡混频器
时间:12-15
来源:互联网
点击:
1 引言
近年来,无线通信技术得到了迅猛地发展。它对收发信机前端电路提出的新要求是:高线性,低电压,低功耗,高度集成。混频器作为无线通信系统射频前端的核心部分之一,其性能的好坏将直接影响整个系统的性能。从频域角度看,混频器是频谱的线性搬移。实现频谱搬移的基本方法是将两个信号相乘。混频器利用器件的非线性特性来实现信号载波频率的变化, 产生输入频率的和频和差频分量。文章基于Gilbert 乘法器平衡混频器的工作原理,提出了一个新型混频器的结构,采用COMS 开关实现了一种平衡混频器,根据实测其性能完全满足工程需要且有低成本、高线性度、大动态等优点。
2 单平衡混频器的工作原理
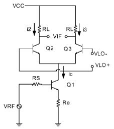
常用有源单平衡混频器为Gilbert 单平衡混频器, 其实质为一可变互导乘法器,见图1 所示。它由三部分组成,一是由本振信号VLO(t)激励的差分对管Q2、Q3; 二是输出电流受射频信号VRF(t)控制的晶体管Q1;三是中频负载RL。如图1 所示。Q1 是射频小信号线性放大器(也称输入跨导级);差分对Q2、Q3 在本振大信号作用下可看作轮流导通的双向开关

;当双端输出时,输出电流i 是两电流i2和i3 的差。

图1 单平衡混频器原理图
为保证Q1 工作于放大区,必须加上偏置电路给它设置合适的工作点。设其直流工作点电流是ICQ1在信号VRF(t)作用下,Q1 的集电极电流为(设Re短路)

由以上分析, 有源单平衡混频器是通过本振开关电路(Q2、Q3) 对跨导级电路(Q1) 形成的射频电流信号进行开关调制, 实现混频功能。负载级电路把混频产生的中频电流信号转换成电压信号。
3 CMOS 模拟开关实现平衡混频器
吉尔伯特单平衡混频器的基本结构框图如图2 所示,组成单元为放大器、开关和负载。混频器的最终输出等于输入信号与一个开关函数相乘,此开关函数与本振信号频率相同。

图2 单平衡混频器等效电路
综上所述,得到一混频器设计思路一一寻找一个放大器,然后在输出之前,寻找一合适位置,设一开关级,使用平衡结构,再通过选择合适的负载输出信号。
3.1 CMOS 模拟开关的特性
CMOS 模拟开关虽然具有开关性但是和机械开关有所不同,本身具有半导体特性。模拟开关的简单示意图如图3 所示, 由图中可以看出模拟开关实际是由两个对偶的N 沟道MOSFET 与P 沟道MOSFET 构成。如果将不同VIN 值所对应的P 沟道与N 沟道的导通电阻并联, 可得到结构下的RON 随输入电压VIN 的变化关系。导通电阻RON 随输入信号VIN 变化,如果不考虑温度、电源的影响RON 随输入信号Vin 呈线性关系。

图3 典型CMOS 模拟开关内部结构
低导通电阻RON 带来一负面效应,每次开关导通或断开瞬间都有一定数量的电荷被注入或吸出模拟通道。开关本身根据负载大小提供十几毫安的电流,假设开关能够为固定负载提供的电流为Iout,导通电阻随输入信号VIN 变化导致的电流变化为gmlVRF,则开关输出的呈现变化的电流为:

此函数与Gilbert 单平衡混频器的中频输出电流函数等效。可利用中频谐振网络将中频信号滤除,选出需要的频率。
3.2 开关混频器的设计
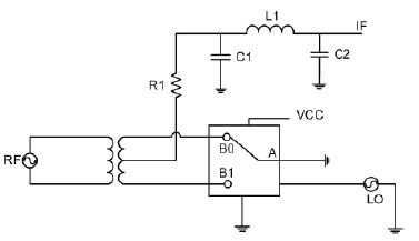
实际设计的开关混频器电路如图4 所示。CMOS 模拟开关采用FAILCHILD 公司的FSA3157,其为单刀双掷,导通电阻小于10 欧姆,3 dB 带宽可达250 MHz。射频输入端采用变压器, 将射频信号由非平衡转换为平衡输出分别连接至单刀双掷开关的两路输出端;本振信号(+5 V,TTL)连接至开关的控制端,直接驱动开关;中频输出端采用低通滤波器滤出中频频率;开关公共端接地。

图4 开关混频器的实际电路
3.3 混频器性能测试
混频器的性能指标主要包括变频增益、线性度、隔离度等。变频增益反映了从射频输入信号到输出信号衰减或放大的程度,负的变频增益常被称为变频损耗。实测的开关混频器的变频损耗如图5 所示,在本振频率为50 MHz,射频输入频率为55 MHz~110 MHz 时的变频损耗, 在测试频段内损耗小于7 dB,波动小于1 dB。

图5 混频器变频损耗曲线
LdB 压缩点是表征线性度的一个指标。混频器的输出信号随输入信号功率的变化曲线图如图6 所示。可以看到当输入信号比较小时, 转换增益是一个常数, 增强到某一个值开始,它就偏离了直线。实测混频器的l dB 压缩点大于13.5 dB。混频器隔离度是指各频率端口间的相互隔离, 实测本振与中频端口的隔离度在10 dB 左右。

图6 增益压缩特性曲线图
3.4 混频器特性分析
实测表明利用CMOS 开关可以实现开关混频器, 但CMOS 开关的参数影响比较大,应用中要注意以下几点:
① 模拟开关的导通和关断时间,决定了开关混频器的工作频带,限制了混频器的使用;
② 开关驱动信号实际为本振信号。由于CMOS 模拟开关的逻辑控制端驱动电流极小,一般低于纳安级,因此它完全可以由数字I/O 直接驱动,因此可直接采用DDS 或时钟芯片直接控制,从而达到降低功耗、简化电路的目的;
③ 模拟开关大多可以使信号双向传输, 因此开关混频器即可以作为上变频器,也可以作为下变频器;
④ 开关混频器的线性度取决于模拟开关的导通电阻RON,尽量选择导通电阻较小的开关;
⑤ 由于开关的输入输出阻抗不是50 欧姆,因此使用过程中要对输入输出口进行阻抗匹.配;
⑥ 测试表明单平衡的本振隔离度交差, 这由电路本身的结构决定,可采用双平衡方式,提高本振的隔离度;
⑦ 混频器的奇数谐波比较丰富, 使用时需采用滤波网络进行滤波。这一特点在实际使用混频器时必须考虑。
4 结束语
提出了一种基于CMOS 开关实现的单平衡混频器电路,具有成本低、易实现、高线性度等优点。本振采用方波驱动,易于和数字电路集成, 在实际应用中, 增大了接收机的动态范围,提高了超外差接收机的性能。
电路 电压 射频 电流 放大器 CMOS 半导体 MOSFET 电阻 变压器 滤波器 相关文章:
- 整流电路(11-30)
- 单运放构成的单稳延时电路(11-29)
- 直流稳压电源电路(11-30)
- 基于ISP1581型接口电路的USB2.0接口设计(01-18)
- 单电源供电的IGBT驱动电路在铁路辅助电源系统中的应用(01-16)
- 为太阳能灯供电的低损耗电路的设计(01-22)
