运放稳定性连载16:电容性负载稳定性:噪声增益及 CF(2)
时间:08-08
来源:互联网
点击:
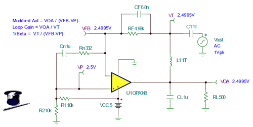
为绘制理想的1/β曲线,我们将采用噪声增益与CF (与RF并联的反馈电容器)相结合的方法,如图8.21所示。请注意,可以将它视为一个通过Cn累加0V(接地)以及通过RI累加VCC的加法放大器。在达到与CF并联的RF所产生的极点之前,有效AC传递函数就形成了我们所期望的平坦的VOA/VCC,如图8.20所示。
图 8.21:典型CMOS RRIO运算放大器
图8.22说明了反相噪声增益及CF的详细补偿计算。该计算过程分为三个部分,从而可以简化相关分析。首先,计算出Cn与CF均设为开路情况下的1/β DC值。然后在将CF设为开路,Cn设为短路情况下计算出噪声增益补偿的高频部分。通过噪声增益补偿可以创建并且轻松计算出fpn。最后,通过将Cn设为短路并计算CF与RF产生的极点即可算出CF补偿。在各种情况下都选择最接近标准分量的值。如果电阻全部按比例提高,则可以采用较低的电容。但是,较高的电阻会使电路产生较高的整体噪声。上述设计因素的权衡取决于相关应用。
图8.22:详细的补偿计算过程
图8.23显示了完整的反相噪声增益及CF电路。根据这个电路图,我们能绘制出Aol修正曲线、环路增益以及1/β。 我们发现,最简便的方法是先进行AC仿真并绘制出Aol修正曲线与1/β,然后针对环路增益与相位进行第二次仿真。
图 8.23:具有稳定性补偿的Tina AC电路
根据完整的电路图,我们可绘制出图8.24所示的1/β与Aol修正曲线。与一阶分析(图8.20)对比可发现两者较为接近 (close comparison),而且我们可以明显看出稳定性合成产生了预期结果。
图8.24:Aol修正曲线与1/β Tina曲线图(具有稳定性补偿)
图8.25中的环路增益幅度与相位图表明预测环路相位裕度大于45度,对于低于fcl的频率,环路相位永远不会低于45度,这不但能够保证稳定的电路,而且可以确保出色的瞬态响应。
图8.25:环路增益Tina图(具有稳定性补偿)
为了确认我们的整个闭环带宽、VOUT/VIN 、特别是VOA/VG1,我们将采用图8.26所示的电路。
图8.26:VOUT/VIN AC传递函数电路(具有稳定性补偿)
图8.27所示的Tina仿真结果表明,我们的闭环 AC 响应符合一阶预测(参见图8.20)。达到fcl之前在fp处保持-20dB/10倍频程的斜率,达到fcl后fp的下降速率则转变为-60dB/10倍频程,此后将跟随Aol修正曲线一直下降。
图 8.27:VOUT/VIN AC传递函数(具有稳定性补偿)
另外,采用图8.28所示的Tina SPICE电路,我们看一下补偿电路的瞬态响应。我们期望出现临界阻尼响应。
图 8.28:Tina瞬态电路(具有稳定性补偿)
事实上,如图8.29所示,进行了稳定性与相位裕度检查的AC图及瞬态响应之间存在直接关联。我们可以看到可预测且表现良好的瞬态响应,显示出约为60度的相位裕度。
图 8.29:瞬态分析(具有稳定性补偿)
非反相噪声增益及CF
对于非反相噪声增益及CF电路而言,我们选择通用的“电源分离器”。这种拓扑常用于单电源系统中,以产生图8.30所示的中值参考电压。由于采用与反相噪声增益及CF电路中相同的运算放大器(OPA348)、RL(500欧姆)以及CL (1uF),因此,我们可以采用与之相同的补偿方法。我们通过研究发现,非反相噪声增益及CF电路中的DC 1/β为1或0dB,而不是3.5dB。不过,为了使噪声增益达到预期效果,我们需要确保VP在XCn匹配 Rn的频率时或fpn所处位置处于较低阻抗。同样,我们根据10年多来的经验设定Vp Xac < 10Rn。我们选择 CB1 =15uF的标准值。另外,采用与CB1并联的0.1uF CB2确保良好的高频旁路也是不错的设计。在这里我们应当同样注意的是,较高的电阻会产生较低的电容以及较高的噪声。
图 8.30:单电源分离器
图8.31说明了具有稳定性补偿的完整电路。通过此拓扑,我们可以采用Tina SPICE AC分析法检查其稳定性。
图 8.31:具有稳定性补偿的Tina AC电路
图8.32显示了Aol修正与1/β曲线,可以看出该图形与反相噪声增益及CF图大同小异(参见图8.24),这不足为奇。
图 8.32:Aol修正与1/β Tina曲线图
图8.33为环路增益幅度与相位图,其同样与反相噪声增益及CF相似(参见图8.25)。
图 8.33:环路增益Tina图
我们可以利用图8.34所示电路研究在Cn为短路且噪声增益开始起主导作用的情况下,是哪些因素使VP处于高阻抗。
图 8.34:不带CB1与CB2的电路
如图8.35所示,带与不带CB1与CB2的电路,其1/β计算有所不同。请注意,β是运算放大器输出电压与输入端反馈电压之比。许多情况下运算放大器电路中的反馈电压仅为负输入,而且其比率显而易见。此情况下,我们只要算出运算放大器正/负输入间的差分电压。因此,此时β= (VFB – VP) / VOA,而VOA=1时的1/β为1/(VFB-VP)或者是运算放大器的差分输入电压。由于Cn与Cf都为开路,因此DC 1/β = 1。在Cn短路,Cf开路情况下,我们可以得到由RF、Rn以及R2//R1组成的电阻分压器。在CF与Cn同时短路情况下,我们仍然可以得到电阻分压器,只不过此时只有Rn与R2//R1组成。
图 8.35:环路增益Tina图
图8.36显示了不带CB1与CB2的电路的分析结果。根据不带CB1与CB2的一阶标准,我们可以得到40dB/10倍频程的闭合速度。而带CB1与CB2我们可以达到预期稳定性。
图 8.36:带/不带CB1与CB2的电路的AC分析
图8.37说明了带与不带CB1和CB2的环路增益图。带CB1和CB2时的环路增益相位裕度约为60度。而不带CB1和CB2时的环路增益相位裕度则降低到约36度,如图8.37所示。
图 8.37:带/不带CB1与CB2的环路增益
在电容超过1uF时,我们通常采用钽电容,这是因为钽电容器的电容值较大且尺寸相对较小。钽电容并非纯电容,其含有ESR或电阻分量以及较低的寄生电感与电阻。钽电容仅次于电容的最重要分量是ESR。如图8.38所示,我们的非反相噪声增益及CF电路目标是在频率为470Hz时电阻小于33.2欧姆。当10uF曲线在470Hz左右时我们可以看到约30欧姆的阻抗。因此,10uF电容器可以替代15uF电容器,并在我们的电路中运行良好。ESR随所采用的钽电容不同而不同。因此,我们在应用时应当慎重地选择钽电容器。
Fig. 8.38: 钽电容器
作者简介
Tim Green毕业于亚历桑那大学 (University of Arizona) 并获得了电子工程学士学位 (BSEE) ,之后的24年多以来他一直从事模拟与混合信号电路板以及系统级设计工作,主要涉及到无刷马达控制、飞机喷气式引擎控制、导弹系统、功率运算放大器、数据采集系统以及CCD相机等。Tim最近的工作经验包括模拟与混合信号半导体产品的战略营销。目前他担任德州仪器 (TI) 位于亚利桑那州图森市Burr-Brown产品部的线性器件应用工程经理。
图 8.21:典型CMOS RRIO运算放大器
图8.22说明了反相噪声增益及CF的详细补偿计算。该计算过程分为三个部分,从而可以简化相关分析。首先,计算出Cn与CF均设为开路情况下的1/β DC值。然后在将CF设为开路,Cn设为短路情况下计算出噪声增益补偿的高频部分。通过噪声增益补偿可以创建并且轻松计算出fpn。最后,通过将Cn设为短路并计算CF与RF产生的极点即可算出CF补偿。在各种情况下都选择最接近标准分量的值。如果电阻全部按比例提高,则可以采用较低的电容。但是,较高的电阻会使电路产生较高的整体噪声。上述设计因素的权衡取决于相关应用。
图8.22:详细的补偿计算过程
图8.23显示了完整的反相噪声增益及CF电路。根据这个电路图,我们能绘制出Aol修正曲线、环路增益以及1/β。 我们发现,最简便的方法是先进行AC仿真并绘制出Aol修正曲线与1/β,然后针对环路增益与相位进行第二次仿真。
图 8.23:具有稳定性补偿的Tina AC电路
根据完整的电路图,我们可绘制出图8.24所示的1/β与Aol修正曲线。与一阶分析(图8.20)对比可发现两者较为接近 (close comparison),而且我们可以明显看出稳定性合成产生了预期结果。
图8.24:Aol修正曲线与1/β Tina曲线图(具有稳定性补偿)
图8.25中的环路增益幅度与相位图表明预测环路相位裕度大于45度,对于低于fcl的频率,环路相位永远不会低于45度,这不但能够保证稳定的电路,而且可以确保出色的瞬态响应。
图8.25:环路增益Tina图(具有稳定性补偿)
为了确认我们的整个闭环带宽、VOUT/VIN 、特别是VOA/VG1,我们将采用图8.26所示的电路。
图8.26:VOUT/VIN AC传递函数电路(具有稳定性补偿)
图8.27所示的Tina仿真结果表明,我们的闭环 AC 响应符合一阶预测(参见图8.20)。达到fcl之前在fp处保持-20dB/10倍频程的斜率,达到fcl后fp的下降速率则转变为-60dB/10倍频程,此后将跟随Aol修正曲线一直下降。
图 8.27:VOUT/VIN AC传递函数(具有稳定性补偿)
另外,采用图8.28所示的Tina SPICE电路,我们看一下补偿电路的瞬态响应。我们期望出现临界阻尼响应。
图 8.28:Tina瞬态电路(具有稳定性补偿)
事实上,如图8.29所示,进行了稳定性与相位裕度检查的AC图及瞬态响应之间存在直接关联。我们可以看到可预测且表现良好的瞬态响应,显示出约为60度的相位裕度。
图 8.29:瞬态分析(具有稳定性补偿)
非反相噪声增益及CF
对于非反相噪声增益及CF电路而言,我们选择通用的“电源分离器”。这种拓扑常用于单电源系统中,以产生图8.30所示的中值参考电压。由于采用与反相噪声增益及CF电路中相同的运算放大器(OPA348)、RL(500欧姆)以及CL (1uF),因此,我们可以采用与之相同的补偿方法。我们通过研究发现,非反相噪声增益及CF电路中的DC 1/β为1或0dB,而不是3.5dB。不过,为了使噪声增益达到预期效果,我们需要确保VP在XCn匹配 Rn的频率时或fpn所处位置处于较低阻抗。同样,我们根据10年多来的经验设定Vp Xac < 10Rn。我们选择 CB1 =15uF的标准值。另外,采用与CB1并联的0.1uF CB2确保良好的高频旁路也是不错的设计。在这里我们应当同样注意的是,较高的电阻会产生较低的电容以及较高的噪声。
图 8.30:单电源分离器
图8.31说明了具有稳定性补偿的完整电路。通过此拓扑,我们可以采用Tina SPICE AC分析法检查其稳定性。
图 8.31:具有稳定性补偿的Tina AC电路
图8.32显示了Aol修正与1/β曲线,可以看出该图形与反相噪声增益及CF图大同小异(参见图8.24),这不足为奇。
图 8.32:Aol修正与1/β Tina曲线图
图8.33为环路增益幅度与相位图,其同样与反相噪声增益及CF相似(参见图8.25)。
图 8.33:环路增益Tina图
我们可以利用图8.34所示电路研究在Cn为短路且噪声增益开始起主导作用的情况下,是哪些因素使VP处于高阻抗。
图 8.34:不带CB1与CB2的电路
如图8.35所示,带与不带CB1与CB2的电路,其1/β计算有所不同。请注意,β是运算放大器输出电压与输入端反馈电压之比。许多情况下运算放大器电路中的反馈电压仅为负输入,而且其比率显而易见。此情况下,我们只要算出运算放大器正/负输入间的差分电压。因此,此时β= (VFB – VP) / VOA,而VOA=1时的1/β为1/(VFB-VP)或者是运算放大器的差分输入电压。由于Cn与Cf都为开路,因此DC 1/β = 1。在Cn短路,Cf开路情况下,我们可以得到由RF、Rn以及R2//R1组成的电阻分压器。在CF与Cn同时短路情况下,我们仍然可以得到电阻分压器,只不过此时只有Rn与R2//R1组成。
图 8.35:环路增益Tina图
图8.36显示了不带CB1与CB2的电路的分析结果。根据不带CB1与CB2的一阶标准,我们可以得到40dB/10倍频程的闭合速度。而带CB1与CB2我们可以达到预期稳定性。
图 8.36:带/不带CB1与CB2的电路的AC分析
图8.37说明了带与不带CB1和CB2的环路增益图。带CB1和CB2时的环路增益相位裕度约为60度。而不带CB1和CB2时的环路增益相位裕度则降低到约36度,如图8.37所示。
图 8.37:带/不带CB1与CB2的环路增益
在电容超过1uF时,我们通常采用钽电容,这是因为钽电容器的电容值较大且尺寸相对较小。钽电容并非纯电容,其含有ESR或电阻分量以及较低的寄生电感与电阻。钽电容仅次于电容的最重要分量是ESR。如图8.38所示,我们的非反相噪声增益及CF电路目标是在频率为470Hz时电阻小于33.2欧姆。当10uF曲线在470Hz左右时我们可以看到约30欧姆的阻抗。因此,10uF电容器可以替代15uF电容器,并在我们的电路中运行良好。ESR随所采用的钽电容不同而不同。因此,我们在应用时应当慎重地选择钽电容器。
Fig. 8.38: 钽电容器
作者简介
Tim Green毕业于亚历桑那大学 (University of Arizona) 并获得了电子工程学士学位 (BSEE) ,之后的24年多以来他一直从事模拟与混合信号电路板以及系统级设计工作,主要涉及到无刷马达控制、飞机喷气式引擎控制、导弹系统、功率运算放大器、数据采集系统以及CCD相机等。Tim最近的工作经验包括模拟与混合信号半导体产品的战略营销。目前他担任德州仪器 (TI) 位于亚利桑那州图森市Burr-Brown产品部的线性器件应用工程经理。
电容 放大器 CMOS 运算放大器 电阻 电路 电路图 仿真 PIC 电压 电容器 电感 电子 半导体 德州仪器 相关文章:
- 运放电路设计中无源元件的选择(01-23)
- OTL功放电路中的自举电容(01-26)
- DC-DC电荷泵的研究与设计(01-05)
- 为DC/DC转换器选择正确的电感器与电容器(01-02)
- 去耦电容和旁路电容 (10-29)
- 正确选择电容种类优化电脑音质(01-25)
