LTC2145-14:低功耗125Msps 14位模数转换方案
Linear公司的LTCR2145-14/LTC2144-14/LTC2143-14是低功耗2路同时取样的14位模数转换器(ADC),SNR达到73.1dB,SFDR为90dB,取样速率达125Mbps,DC指标包括±1LSB INL,±0.3LSB DNL,整个温度范围内不会丢失码,CMOS输出摆幅从1.2V到1.8V,主要用在通信、蜂窝基站、软件定义无线电(SDR)、手提医疗图像设备、多路数据采集和非破坏性测试。
这些器件非常适用于具有AC性能的、苛刻的通信应用,包括73.1dB SNR 和90dB的无乱真动态范围(spurious free dynamic range)。超低抖动的0.08psRMS可以承受IF频率的欠取样,并具有优良的噪声性能。
DC规范包括±1LSB INL (典型值),±0.3LSB DNL (典型值),过温度无失码,过渡噪声1.2LSBRMS。
数字输出可以是全速率CMOS,双数据速率CMOS,或双数据速率的LVDS,一个单独的输出电源可以允许CMOS输出摆幅的范围为1.2V至1.8V。
ENC+和ENC-输入可差分驱动,或单用一个正弦波,PECL,LVDS,TTL,或CMOS输入结束。可选的时钟占空比稳定器可以获得广泛的时钟占空比,在全速时的高性能。
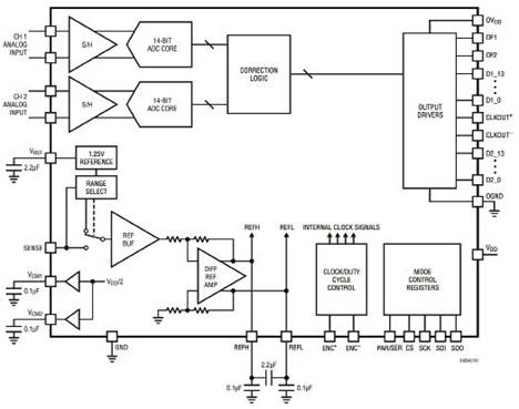
图1 LTC2145-14功能方框图
图2 LTC2145-14输入频率5MHz-150MHz的前端电路图
LTC2145-14主要特性
•双通道同时采样ADC
•73.1分贝信噪比
• 90dB SFDR
•低功耗:189mW/149mW/113mW总共95mW/75mW/57mW每通道
•1.8V单电源供电
• CMOS,DDR CMOS或DDR LVDS输出
•可选输入范围:1VP- P至2VP - P的750MHz全功率带宽 S / H
•可选的数据输出随机函数发生器
•可选时钟占空比稳定器
•关机和Nap模式
•配置的串行SPI端口
• 64引脚(9毫米×9毫米)QFN封装
图3 1620A演示板外形图
LTC2145-14应用
•通讯
•蜂窝基站
•软件定义无线电
•便携式医疗成像
•多通道数据采集
•无损检测
1620A演示板
演示电路1620A支持系列,16-/14-/12-bit,25Msps至125Msps ADC。
演示电路1620A支持LTC2185/LTC2145系列DDR LVDS输出模式。
1620A演示板的版本支持A / D转换器LTC2185和LTC2145系列。根据所需的分辨率和采样率的不同,DC1620A被供以适当的ADC。该模拟输入的电路进行了优化,用以模拟输入的不同频率,从5MHz至70MHz。不同的输入频率,正确的输入网络,请参考数据资料。
详情请见:
http://solution.eccn.com/solution_2011041810361336.htm
Linear ADC CMOS 无线电 电路图 电路 相关文章:
- 真正的轨至轨、高输入阻抗ADC简化了精准测量(01-23)
- 具有开关电源的下一代电源管理集成电路(08-23)
- 无需昂贵散热器的太阳能电池充电器设计方案(05-14)
- LTC3115同步降压-升压型转换器详细介绍(08-02)
- LTC3115同步降压-升压型转换器入门指南(07-28)
- LTC3115同步降压-升压型转换器应用笔记(08-02)
