低成本、30MHz、三通道HDTV 重建滤波器
时间:08-30
来源:互联网
点击:
本应用笔记介绍如何利用MAX4382 3 通道放大器构建双电源供电的低成本、三通道、三极点、低通Sallen-Key 滤波器。该电路提供巴特沃斯滤波器频响特性,具有30MHz 带宽,非常适合HDTV 应用中的视频重建滤波。MAX4382 可以在单电源供电时通过输入偏置网络提供与双电源供电配置相同的滤波特性。
在HDTV 应用中,低通滤波器用于恢复RGB 和复合视频(Y、Pb、Pr)信号,滤波器放置在视频DAC 的后级,以消除信号中的高次谐波,也可以放置在ADC 的前面,用于抗混叠滤波。MAX4382 高速、三通道放大器可以用来构建这样的低通滤波器,非常适合HDTV 应用。
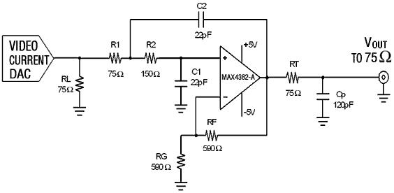
图1 给出了双电源供电时,MAX4382 一个通道的典型电路,它是一个三极点、三极点、Sallen-Key、巴特沃斯低通滤波器,图中,电流输出DAC 产生视频信号,电阻 (RL)用于设置放大器信号幅度。利用MAX4382、RL、R1、R2、C1 和C2 构成一个双极点、Sallen-Key 低通滤波器,增益为2。输出端驱动75 负载,RT 和Cp 构成一个实部极点。图1 所示电路的-3dB 带宽大约为30MHz (见图2),44.25MHz频点提供近似14dB 的衰减;74.25MHz 频点提供近似28dB 的衰减。群延时约为6.5ns (见图3)。如果电流输出DAC 负载不是75 ,只需利用下列关系式设置R1:R1 + RL = 150 。RL 大于150 时,需要调整C1、C2、R1 和R2。

图1. MAX4382 构建的三极点、Sallen-Key、巴特沃斯低通滤波器

图2. 电路增益与频率的对应关系

图3. 电路群延时与频率的对应关系
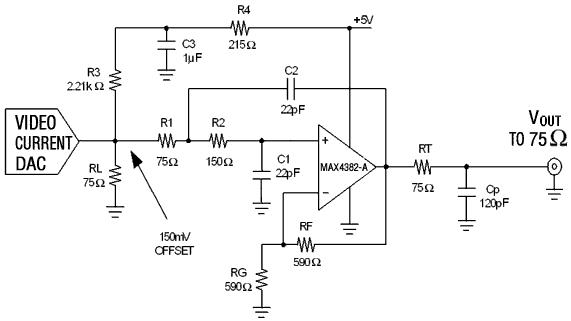
采用5V 单电源供电时,标准视频信号范围在0V 至1V。需要在MAX4382 的输入端加入一个直流偏置,以防止视频信号在放大器的输出端钳位。图4 所示为一个通道的输入偏置网络,R3、R4 和C3 与RL 一起在输入端产生150mV 的直流偏置。放大器的输出直流电平为300mV,足以保证输出级工作在线性区域。R4 和C3 有助于消除电源噪声,滤波特性与双电源供电配置相同。

图4. MAX4382 一个通道的输入偏置网络
在HDTV 应用中,低通滤波器用于恢复RGB 和复合视频(Y、Pb、Pr)信号,滤波器放置在视频DAC 的后级,以消除信号中的高次谐波,也可以放置在ADC 的前面,用于抗混叠滤波。MAX4382 高速、三通道放大器可以用来构建这样的低通滤波器,非常适合HDTV 应用。
图1 给出了双电源供电时,MAX4382 一个通道的典型电路,它是一个三极点、三极点、Sallen-Key、巴特沃斯低通滤波器,图中,电流输出DAC 产生视频信号,电阻 (RL)用于设置放大器信号幅度。利用MAX4382、RL、R1、R2、C1 和C2 构成一个双极点、Sallen-Key 低通滤波器,增益为2。输出端驱动75 负载,RT 和Cp 构成一个实部极点。图1 所示电路的-3dB 带宽大约为30MHz (见图2),44.25MHz频点提供近似14dB 的衰减;74.25MHz 频点提供近似28dB 的衰减。群延时约为6.5ns (见图3)。如果电流输出DAC 负载不是75 ,只需利用下列关系式设置R1:R1 + RL = 150 。RL 大于150 时,需要调整C1、C2、R1 和R2。

图1. MAX4382 构建的三极点、Sallen-Key、巴特沃斯低通滤波器

图2. 电路增益与频率的对应关系

图3. 电路群延时与频率的对应关系
采用5V 单电源供电时,标准视频信号范围在0V 至1V。需要在MAX4382 的输入端加入一个直流偏置,以防止视频信号在放大器的输出端钳位。图4 所示为一个通道的输入偏置网络,R3、R4 和C3 与RL 一起在输入端产生150mV 的直流偏置。放大器的输出直流电平为300mV,足以保证输出级工作在线性区域。R4 和C3 有助于消除电源噪声,滤波特性与双电源供电配置相同。

图4. MAX4382 一个通道的输入偏置网络
放大器 滤波器 电路 低通滤波器 DAC ADC 电流 电阻 相关文章:
- 海底光缆工程设计简介(03-05)
- Nufern公司推出新型有源掺杂光纤(01-12)
- ANADIGICS新功率放大器模块为更长的宽带数据传输时间提供支持(04-16)
- WiMax 的功率放大器测试评估解决方案(10-25)
- ANADIGICS 为光纤到户应用推出 ACA2604 射频放大器(01-28)
- WiMax的功率放大器测试评估解决方案(01-08)
