基于嵌入式系统的USB(HID)设备设计
时间:08-10
来源:互联网
点击:
目前嵌入式系统在数字化电子产品领域应用越来越广泛。随着其成本的降低,大有取代单片机的趋势。USB 设备以其小巧、便携、即插即用、成本低廉等优势在当前的桌面应用中有相当的比重,尤其是HID(人机接口)设备,其免驱的特点(不用安装驱动程序)更是给用户带来极大方便。现在市场上USB 设备多是由专门的USB 控制芯片来实现其应用控制,芯片内集成了USB 协议,成本较高。PCB 板的面积较大。本文提出了仅用一片MCU(微处器-单片机)或嵌入式系统芯片来实现其与PC 机的通讯的方法。就单片机而言,多数单片机速度较慢,对事件的响应能力较弱,对全速USB 应用不是很好的选择。而嵌入式系统,由于其速度较之单片机快很多,内部RAM 容量较大,用其来仿真USB 设备是个理想的策略。
本文将以LM310 嵌入式芯片仿真USB(HID)键盘为例,研究其仿真USB 的方法。
1 USB 协议规范
1.1 总线定义:
USB 又称通用串地总线,共有四条线,如图1 所示,VBUS 是设备供电接线,电压+5V,最大供电电流500mA,向设备提供电源。具有过流保护、供电控制等功能。D-低速信号线;D+全速信号线;GND 电源地。

1.2 USB 版本
常规USB 通讯协议有USB1.1、USB2.0。USB1.1 版本的USB 设备,支持全速12Mb/S 低速通讯(1.5Mb/S);USB2.0 版本的USB 设备,支持高速通讯(480Mb/S)。由于USB2.0 的通讯速率太高,所以用芯片仿真无法实现(必须由单独芯片控制)。
1.3 总线长度
USB1.1 版本的设备总线长度不大于5 米,通过集线器或中继器,可达到30 米95 个中断器或集线器)。U2.0 设备总线长度不大于3 米。
1.4 通讯建立
串口通讯另一个标准RS232 的通讯发起方可以从两端发起,而USB 通讯发起方总是在主机端(HOST),设备端总是响应主机端的通讯请求。主机端如果是PC 机,每隔1ms 发起一次对一个设备的通讯建立请求,设备接收到访问己方请求后,立即与主机建议起通讯连接。
1.5 电气特性
对于“D-是低带信号总线,D+是高速信号总线是高速总线”的说法是不准确的,因为USB 信号总线是平衡差分式的,这点类似于485 总线。所谓“在-是低速信号总线”是指当US 阳低速设备(如鼠标、键盘) 时,D-这条线在USB 设备端加1.5K 上拉电阻。反之对于全速设备(如U 盘、打印机、扫描仪),D+信号线加1.5K 上拉电阻。
关于D+、D-信号线上的电压浅谈一下,类似于485 总线,当485 总线的A 相电压大,B相电压200mV 时,差分放大器输出逻辑“1”,反之“0”,USB 总线在低速设备端D-电压如大于2.0V,D+电压小于0.8V 为逻辑“1”反之为“0”,在主机端,一根为大于2.8V,另一根小于0.3 发,在此主机端不做深入探究。
1.6 NRZI 编码及位填充
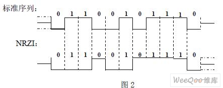
由于USB 总线没有同步时钟信号线,想要主机与设备建立良好通讯同步效果,只有从数据序列中提取同步时钟。类似RS232 串口通讯,USB 通讯的建立也有起始信息,RS232 是一个起始位,而USB 起始位也有8 位,称之为同步域(或段)格式为01010100。由于RS232 的通讯速率较低,所以两端同步时钟不大于5%即可实现良好通讯。然而USB 通讯最低速率也大于1Mb/S,对于时钟的同步要求严格的多,况且USB 的数据包中的每个字节不象RS232 每个字节都有起始位(仅在包头有同步域)。鉴此,USB 通讯时必须在数据包的位序列中提取同步信息。想象一下,如果数据包序列中数据位全是逻辑“1”或者全是逻辑“0”,芯片是无法提取同步信息的,为此需要一个高效的编码方案,于是就有了NRZI 和位填充概念。何谓NRZI,看图2 所示,NRZI 是非“1”跳变。由图可知问题只解决一半,USB 规范约定当序列1 1中连续出现6 个逻辑“1”时加进一位“0”,如此问题全部解决,只不过是需要在接收后除去加进的一个位“0”,加进一位“0”的过程就是位填充。

1.7 USB 通讯模式
共四种模式:控制传输、等时传输、中断传输、批量传输。
1.8 端点
端点也可称为设备终端,每个USB 设备(USB 芯片)内可以有1—16 个端点,相对USB 芯片而言,各端点在通讯*能传输的数据包的大小和传输模式有所不同。在芯片内数据缓冲区的地址也有所变化。
2 嵌入式芯片(LM3S310)
Stellaris 系列微控制器(包括L3 同S310)是以ARM CortexTM-M3 为内核设计的。与早期的ARM7 相比较有功耗更低、中断延时更小、代码执行速度更快、价格更低等优势。
3 实现原理
由于LM3S310 控制器每个GPIO 都可配置为中断引脚,所以在这个应用中只需要用两个同Port 的两个相邻引脚仿真USB 的D+和D-,图3 所示。

4 软件设计
图4 是一个简化程序流程图,实际编程中还有很多细节,在此不再罗列。下面以中断传输为例,将一个事务不同阶段思想重点研讨。

LM3S310 芯片利用两个GPIO(USB)的中断监控USB 总线,当USB 总线从空闲状态变为传输状态,也就是总线由主机发起与同步域(SYN),LM3S310 进入USB 接收程序。略过同步阶段,收到的第一个字节是PID 字段(包标识类型)。这字段的低四位描述此包类型方向(IN 或OUT),接下来7 位表示设备的地址,然后是四位端点号索引。LM3S310 根据设备地址判定主机向本设备发起的请求,如果是则根据包的类型决定继续接收数据或向主机发送数据。对OUT 类型数据的后5—16 位是CRC 校验(根据配置决定CRC 的位数)。对IN 类型,LM3S310将准备好数据连同RC 校验数据一同发往主机。数据传输阶段完成后,主机或设备要确认传输成功。
对于低速设备的仿真,LM3S310 芯片的速度足以满足要求(包括一些速度较快单片机,如:PIC、EMP、MSP),然而对全速设备的仿真,须要选择速度更快嵌入式芯片,软件实现的原理方法基本相同。
5 结论
使用微控制器仿真USB 设备的方法,极大地方便了用户的开发,同时降低了功耗、成本。本文作者创新点在于利用MCU 或嵌入式控制器实现USB 设备功能。本方法在USB 读卡器、USB 编程器、USB 接口转RS232 及RS485 接口等方面有良好的应用前景。
本文将以LM310 嵌入式芯片仿真USB(HID)键盘为例,研究其仿真USB 的方法。
1 USB 协议规范
1.1 总线定义:
USB 又称通用串地总线,共有四条线,如图1 所示,VBUS 是设备供电接线,电压+5V,最大供电电流500mA,向设备提供电源。具有过流保护、供电控制等功能。D-低速信号线;D+全速信号线;GND 电源地。

1.2 USB 版本
常规USB 通讯协议有USB1.1、USB2.0。USB1.1 版本的USB 设备,支持全速12Mb/S 低速通讯(1.5Mb/S);USB2.0 版本的USB 设备,支持高速通讯(480Mb/S)。由于USB2.0 的通讯速率太高,所以用芯片仿真无法实现(必须由单独芯片控制)。
1.3 总线长度
USB1.1 版本的设备总线长度不大于5 米,通过集线器或中继器,可达到30 米95 个中断器或集线器)。U2.0 设备总线长度不大于3 米。
1.4 通讯建立
串口通讯另一个标准RS232 的通讯发起方可以从两端发起,而USB 通讯发起方总是在主机端(HOST),设备端总是响应主机端的通讯请求。主机端如果是PC 机,每隔1ms 发起一次对一个设备的通讯建立请求,设备接收到访问己方请求后,立即与主机建议起通讯连接。
1.5 电气特性
对于“D-是低带信号总线,D+是高速信号总线是高速总线”的说法是不准确的,因为USB 信号总线是平衡差分式的,这点类似于485 总线。所谓“在-是低速信号总线”是指当US 阳低速设备(如鼠标、键盘) 时,D-这条线在USB 设备端加1.5K 上拉电阻。反之对于全速设备(如U 盘、打印机、扫描仪),D+信号线加1.5K 上拉电阻。
关于D+、D-信号线上的电压浅谈一下,类似于485 总线,当485 总线的A 相电压大,B相电压200mV 时,差分放大器输出逻辑“1”,反之“0”,USB 总线在低速设备端D-电压如大于2.0V,D+电压小于0.8V 为逻辑“1”反之为“0”,在主机端,一根为大于2.8V,另一根小于0.3 发,在此主机端不做深入探究。
1.6 NRZI 编码及位填充
由于USB 总线没有同步时钟信号线,想要主机与设备建立良好通讯同步效果,只有从数据序列中提取同步时钟。类似RS232 串口通讯,USB 通讯的建立也有起始信息,RS232 是一个起始位,而USB 起始位也有8 位,称之为同步域(或段)格式为01010100。由于RS232 的通讯速率较低,所以两端同步时钟不大于5%即可实现良好通讯。然而USB 通讯最低速率也大于1Mb/S,对于时钟的同步要求严格的多,况且USB 的数据包中的每个字节不象RS232 每个字节都有起始位(仅在包头有同步域)。鉴此,USB 通讯时必须在数据包的位序列中提取同步信息。想象一下,如果数据包序列中数据位全是逻辑“1”或者全是逻辑“0”,芯片是无法提取同步信息的,为此需要一个高效的编码方案,于是就有了NRZI 和位填充概念。何谓NRZI,看图2 所示,NRZI 是非“1”跳变。由图可知问题只解决一半,USB 规范约定当序列1 1中连续出现6 个逻辑“1”时加进一位“0”,如此问题全部解决,只不过是需要在接收后除去加进的一个位“0”,加进一位“0”的过程就是位填充。

1.7 USB 通讯模式
共四种模式:控制传输、等时传输、中断传输、批量传输。
1.8 端点
端点也可称为设备终端,每个USB 设备(USB 芯片)内可以有1—16 个端点,相对USB 芯片而言,各端点在通讯*能传输的数据包的大小和传输模式有所不同。在芯片内数据缓冲区的地址也有所变化。
2 嵌入式芯片(LM3S310)
Stellaris 系列微控制器(包括L3 同S310)是以ARM CortexTM-M3 为内核设计的。与早期的ARM7 相比较有功耗更低、中断延时更小、代码执行速度更快、价格更低等优势。
3 实现原理
由于LM3S310 控制器每个GPIO 都可配置为中断引脚,所以在这个应用中只需要用两个同Port 的两个相邻引脚仿真USB 的D+和D-,图3 所示。

4 软件设计
图4 是一个简化程序流程图,实际编程中还有很多细节,在此不再罗列。下面以中断传输为例,将一个事务不同阶段思想重点研讨。

LM3S310 芯片利用两个GPIO(USB)的中断监控USB 总线,当USB 总线从空闲状态变为传输状态,也就是总线由主机发起与同步域(SYN),LM3S310 进入USB 接收程序。略过同步阶段,收到的第一个字节是PID 字段(包标识类型)。这字段的低四位描述此包类型方向(IN 或OUT),接下来7 位表示设备的地址,然后是四位端点号索引。LM3S310 根据设备地址判定主机向本设备发起的请求,如果是则根据包的类型决定继续接收数据或向主机发送数据。对OUT 类型数据的后5—16 位是CRC 校验(根据配置决定CRC 的位数)。对IN 类型,LM3S310将准备好数据连同RC 校验数据一同发往主机。数据传输阶段完成后,主机或设备要确认传输成功。
对于低速设备的仿真,LM3S310 芯片的速度足以满足要求(包括一些速度较快单片机,如:PIC、EMP、MSP),然而对全速设备的仿真,须要选择速度更快嵌入式芯片,软件实现的原理方法基本相同。
5 结论
使用微控制器仿真USB 设备的方法,极大地方便了用户的开发,同时降低了功耗、成本。本文作者创新点在于利用MCU 或嵌入式控制器实现USB 设备功能。本方法在USB 读卡器、USB 编程器、USB 接口转RS232 及RS485 接口等方面有良好的应用前景。
嵌入式 电子 单片机 USB PCB MCU 仿真 总线 电压 电流 电阻 放大器 ARM Cortex PIC 相关文章:
- 蓝牙无线电调制解调器Siw1701原理与应用(02-19)
- 嵌入式移动数据库的关键技术(03-20)
- 在嵌入式SQL中怎样使用游标(08-12)
- 嵌入式Linux系统软件开发学习思路详细介绍 (08-20)
- 基于AVR单片机的嵌入式“瘦服务器”系统设计思想(03-11)
- 嵌入式系统设计中的存储碎片收集策略(05-04)
