智能电表硬件电路设计图详解
随着计算机技术和通信技术的发展,建筑智能化程度越来越高。住宅的智能化抄表系统在建筑智能化中是必不可少的。在我国,对用户的电表仍采用人工抄表的方法。这种原始的查表方法不仅造成了人力、物力的浪费,打扰居民正常生活 ,而且其精度差,电量数据需要人为读数不能实时传输 。为了从根本上解决这个问题,因此一种基于设计单片机的智能电表。电表若以单片机为主体取代传统仪器仪表的常规机械及电子线路,可以容易地将计算技术与测量控制技术结合在一起,形成智能化测量仪表 。这种仪表由计量电路、微处理器、LCD显示器、实时时钟、通信接口及电源等组成 ,具有电能量计量、信息存储及处理、实时监测、自动控制、信息交互等功能 。
智能电表的工作原理
智能电表的硬件方案框图如图1 所示。电能表主要由计量、电源管理、存储、显示、按键处理、脉冲输出和通信单元7 个部分组成 。本文的智能电表是以80C51为核心处理器。除此之外,加入了电能计量芯片CS5460A 和LCD 显示芯片1602,用于用户用电量的计量与显示。但是,由于CS5460A芯片只能测量瞬时的电量,所以,还需要采用时间芯片DS1302将时间分段,这样电表就可以通过按键,不但可以显示出用户的瞬时用电量,而且还能显示某个时段的用电量。WiFi通信电路的使用,可以实现智能电表的无线通信,这样查电表的工作人员不用再挨家挨户的登门查询,而是直接接收WiFi信号,就可以了解到用户的用电情况,比较方便、省时。对于存储模块,本文采用体积小、容量大的SD卡,相比于一般的存储模块,SD 卡还可以随时拆卸、更换,既方便又实用。对于电源模块,本文采用的是外部供电方式。
智能电表的硬件设计
电能计量电路设计
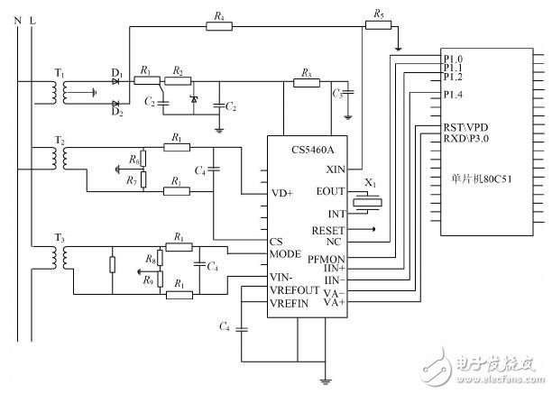
电能计量芯片采用CS5460A。其主要功能如下:具有特殊的自动引脚模式功能,能使芯片独立工作,得电时自动初始化 ;具有片内看门狗定时器与内部电源监视器;可以精确测量正反两个方向的电压瞬时值、电流瞬时值、电压有效值、电流有效值以及功率和能量 ;提供了外部复位引脚;双向串行接口与内部寄存器阵列可以方便地与微处理器相连接;外部时钟最高频率可达20 MHz;具有功率方向输出指示 。

图1 智能电表的硬件设计图
CS5460A与单片机80C51的连接电路图见图2。

图2 CS5460A与80C51的连接电路图
WiFi通信模块设计
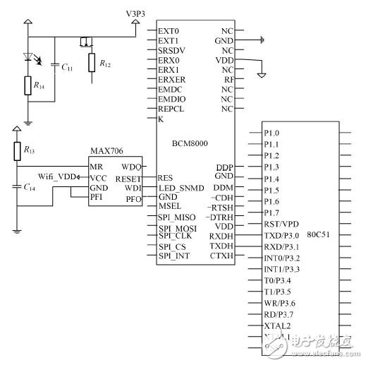
电表采用WiFi无线通信的方式,WiFi通信电路使用BCM8000。WiFi通信技术具有数据传输率高、组网灵活、可移动性好等优点。 WiFi通信采用的是无线网络,使智能电表的安装不受通信线路的局限性,具有安装便利的优势 。WiFi通信电路与单片机80C51 的连接,只需要将BCM8000 的RXDH 和TXDH 引脚分别对应连接到80C51的TXD和RXD引脚,如图3所示。

图3 WiFi通信电路与80C51的硬件连接设计
智能电表的软件设计
智能电表的软件设计部分包括以下的几个部分:电能计量芯片CS5460A的数据传输、液晶显示器1602 显示子程序、键功能处理程序、WiFi 无线通信程序、时钟芯片DS1302 的读/写操作程序、SD卡储存模块的软件设计。
编辑点评:本文是以80C51单片机为核心,基于单片机设计的智能电表,来实现电能的计量与显示、无线通信、数据存储等功能。用户可以通过电表上的按键来选择是显示用户当前用电量,还是某一时段用电量。这种仪表是一种智能化测量仪表。 本次设计的智能电表集成了计量与显示电量、数据存储、数据通信等多种功能。经试验验证后,证实了电表性能的稳定、计算准确、误差较小、可以进行无线通信等。但是,本次设计的电表可能在故障自诊断方面有些不足,需要日后加以完善。
电子发烧友《无线通信特刊》,更多优质内容,马上下载阅览

- 智能电表之自动抄表主流方案盘点(02-28)
- 如何设计一款“合格”的智能电表?(09-10)
- 瑞萨智能电表(单相)参考方案(02-26)
- 瑞萨半导体单相智能电表解决方案(03-08)
- 基于第二代NB-PLC调制解调平台的MC-10260A方案(02-26)
- 瑞萨低功耗的MCU、更安全、更丰富的外围器件的智能电表解决方案(03-08)
