微波EDA网,见证研发工程师的成长!
首页 > 研发问答 > 硬件电路设计 > 硬件电路设计讨论 > 恒流源电路调试?

恒流源电路调试?

时间:10-02 整理:3721RD 点击:

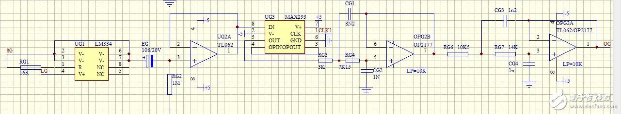
接手一个电路调试任务,想咨询一下电路功能还有如何调试此电路,求指点一二,不胜感激


LM334一个4MA的恒流源,然后MAX293一个8阶椭圆滤波,看了DATASHEET看的挺迷糊的,过来咨询一下

Copyright © 2017-2020 微波EDA网 版权所有

网站地图

Top